乐于分享
好东西不私藏

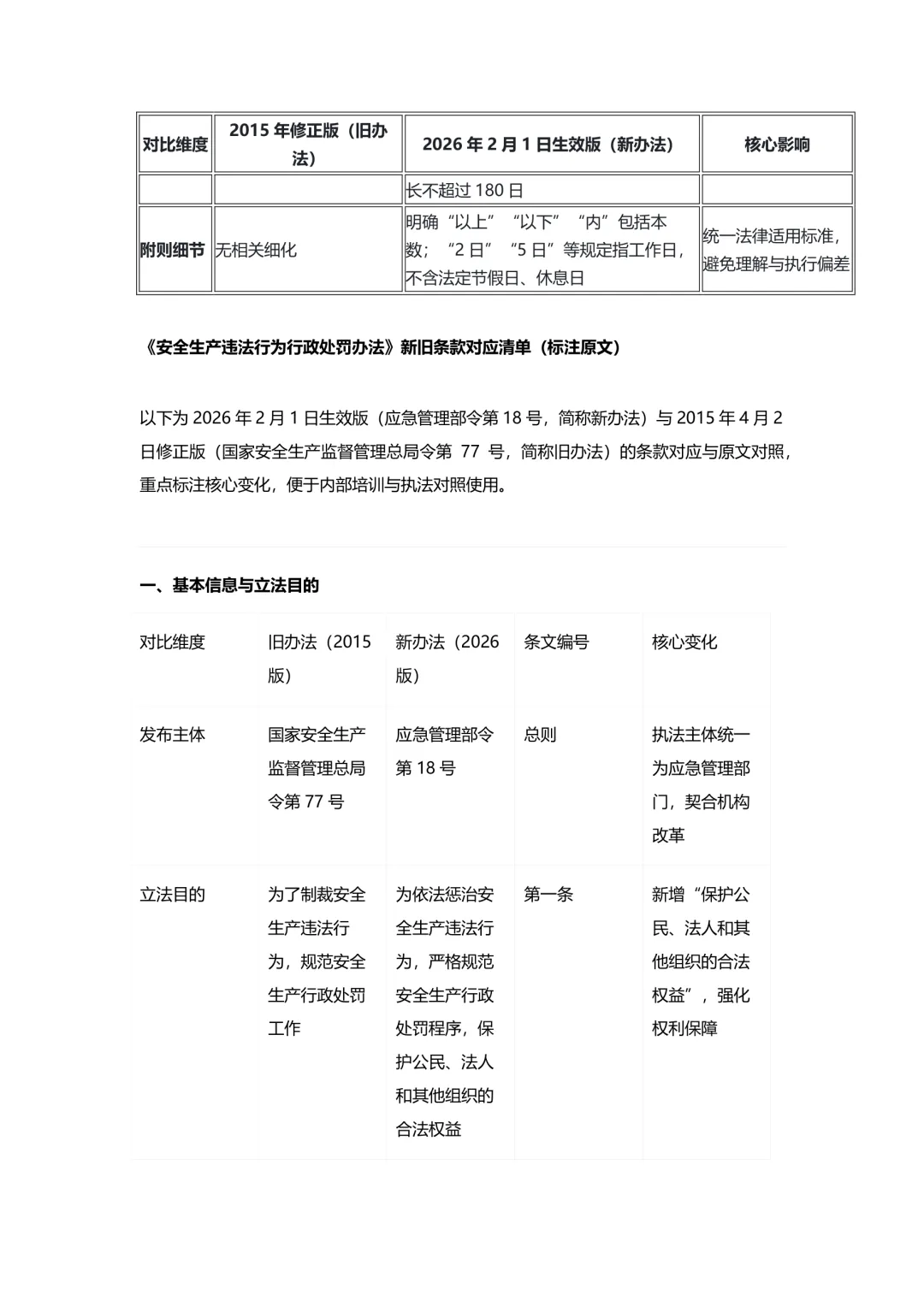
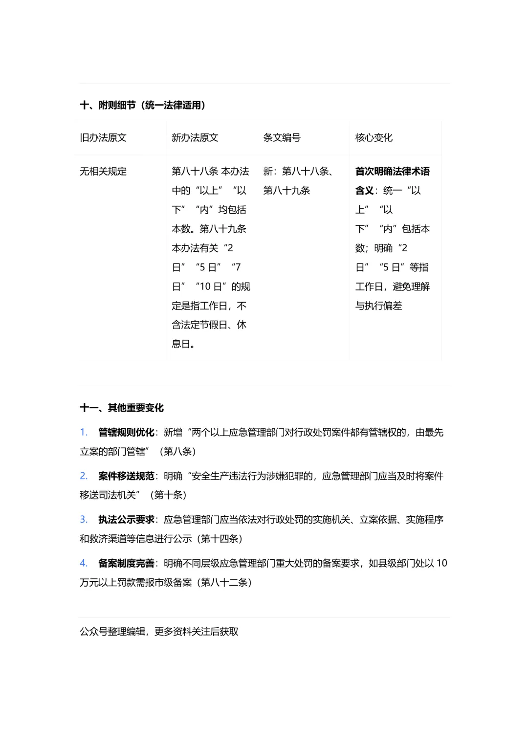
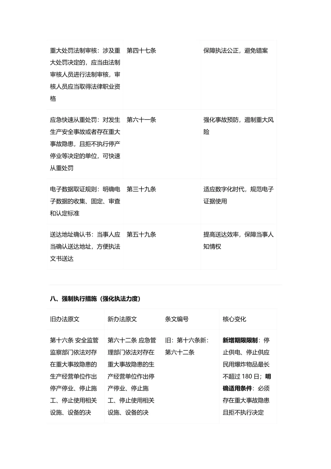
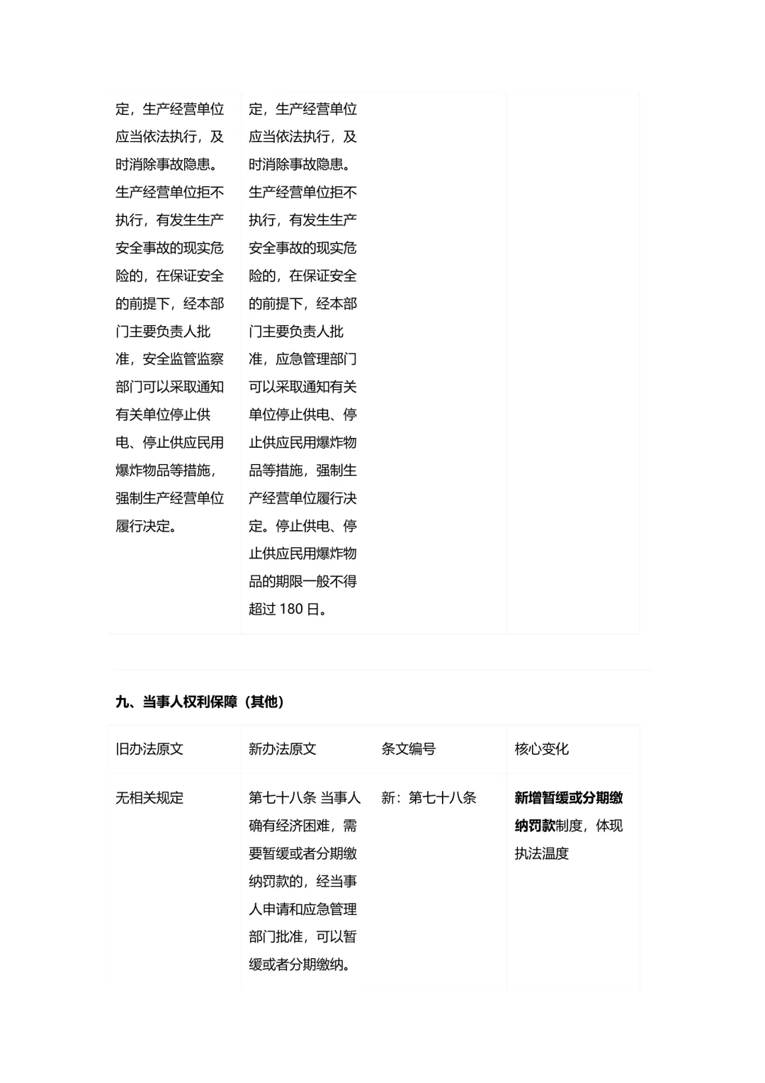
【文档】《安全生产违法行为行政处罚办法》新旧条款变化点对应清单(标注原文)

【文档】《安全生产违法行为行政处罚办法》新旧条款变化点对应清单(标注原文)

【文档】《安全生产违法行为行政处罚办法》新旧条款变化点对应清单(标注原文)
课件获取方式

公众号内发送关键词:课件获取

点击下方阅读原文,下载更多资料