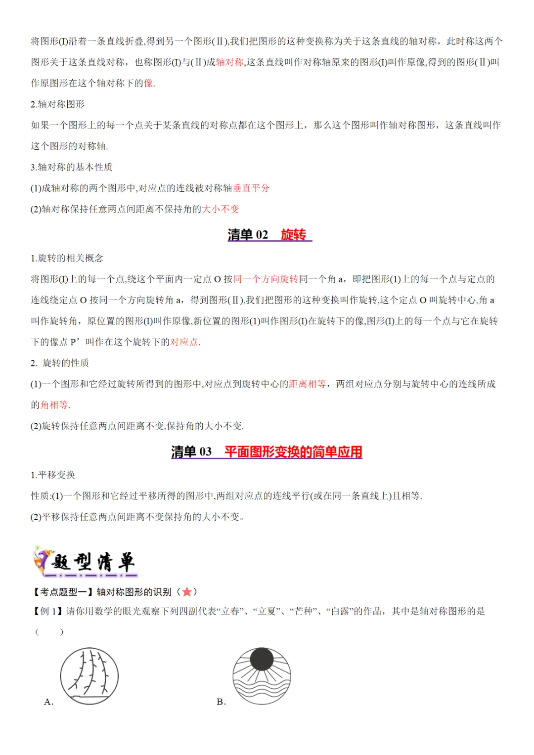
【免费下载】【七下湘教数学】专题05 轴对称与旋转(考点清单,知识导图+3个考点清单&题型解读)(原卷版)【湘教】七下数学期末专项

【七下湘教数学】专题05 轴对称与旋转(考点清单,知识导图+3个考点清单&题型解读)(原卷版)【湘教】七下数学期末专项
https://pan.baidu.com/s/1-YNM5xDlIoTf40YSlgECjw?pwd=8888
复制网盘链接,微信发送给自己(文件传输助手,或者别人)可以直接打开链接,或者复制到浏览器打开,及时保存资源,以免资源失效!
(温馨提示:全套教辅资源点击文末“阅读原文”可领取)
①:点一点右下角的“赞”和“在看”,感谢
!如果对您有帮助,也可分享给别人!
④:关.注公众号,获取更多精彩内容,+V:1441237165,备注“教辅”领取更多教辅资料。