2025年在科研工作中使用人工智能工具报告
关注进群免费领报告
-
报告名称:2025年在科研工作中使用人工智能工具报告
-
报告编号:724548
后台私信 报告编号 即可获取完整深度报告
研报核心信息提取
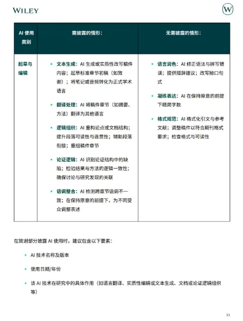
发布机构:威立(Wiley)。核心内容:围绕科研工作中生成式AI工具的使用,为期刊作者、编辑及审稿人提供全面指引,明确AI使用的伦理规范、信息披露要求、权益保护要点,解答常见问题,涵盖AI在稿件撰写、研究方法、同行评审等场景的应用边界与最佳实践,强调作者对AI辅助内容的最终责任及透明披露的重要性。
深度导语
当前科研领域正被生成式AI深刻重塑,技术迭代加速与学术规范滞后的矛盾日益凸显,AI使用的隐私泄露、版权侵权、偏见误导等风险频发,科研诚信面临新挑战。一边是AI助力科研效率提升的巨大优势,一边是不当使用可能导致的稿件拒稿、成果撤回等严重后果,研究者陷入“想用又怕用”的困境。这份指南恰恰破解了这一痛点,清晰界定AI使用边界与披露标准,不仅关乎科研工作者的学术成果安全,更揭示了AI时代科研合规的底层逻辑,是每一位科研从业者规避风险、高效利用技术的必备参考。
原文预览















免费获取报告方式
1
关注小程序

2
分享推文

3
极风数据官网
https://www.fastnewdata.com
极风数据分享群
每日固定研报 / 文章推送、行业知识干货分享、客户好评 / 使用案例同步

阅读注意
本资源来源于互联网,仅限于科研使用,
请勿恶意复制用于其他用途。
如有侵权,请联系本号删除。
数据库会员服务
购买方式
观看完整版需要购买或者分享,请添加极风数据客服。

数据库会员服务
扫码了解极风小程序

普通会员: 每月 1 次免费下载, 每月1号更新;
高级会员: 每日 6 次免费下载,能享高级会员专享数据
加入极风数据高级会员,您将获得:
1、公众号和小程序资源持续更新,会员可以第一时间获取(无需分享、无需等待),还有会员专享资源。
2、已推送的海量学术资源可以每天可下载6次,没有总量限制,会员专享数据每周可下载1份。资源包括:包括年鉴类、各类数据整理的面板数据类、监测调查的微观数据类、学习教程类、生物信息类。
3、每年定期更新已有的各类资源
4、定制数据可享受8折优惠!
注意事项
付费后,请添加微信号“fastnewdata”,我们拉您入群
报名之前必备正确填写微信号,报名成功后,小编将主动加您微信,拉您入群。如有遗漏,请添加小编微信(fastnewdata).
感谢您的信任和支持!
夜雨聆风