【免费教材】《半导体物理学 -第七、八版 -刘恩科》-大学教材-PDF可打印
小伙伴们注意:哆啦每天 不定时 推送,但因信息流乱序,不少人还是错过了干货! 哆啦 建议大家把本 公众号置顶 ( 设为星标★) ,以便 及时 看到推送👇
《半导体物理学》
哆啦A梦宝藏铺

前言
今天小哆啦给同学们分享的是《半导体物理学 -第七、八版 -刘恩科》-大学教材-电子版PDF可打印
声明:资料全部免费,但随时可能被和谐。如需要,【第一时间⚡️】转存!!
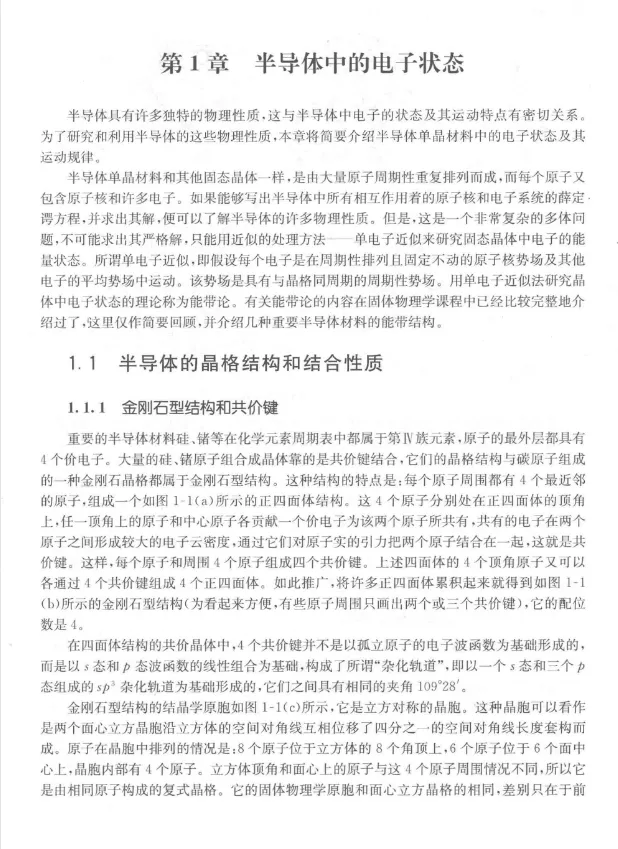
PART1

部分资料展示










如何获取资料
方法一:
▲第一步:点亮右下角的 赞 + 推荐 您的鼓励是小哆啦创作的最大动力!
▲第二步:关注后,在后台回复“666”可获得合集链接!
方法二:
点击下方↓“阅读原文”直接获取资源
可以请小哆啦吃个铜锣烧吗👇

点赞
收藏
分享

夜雨聆风