乐于分享
好东西不私藏

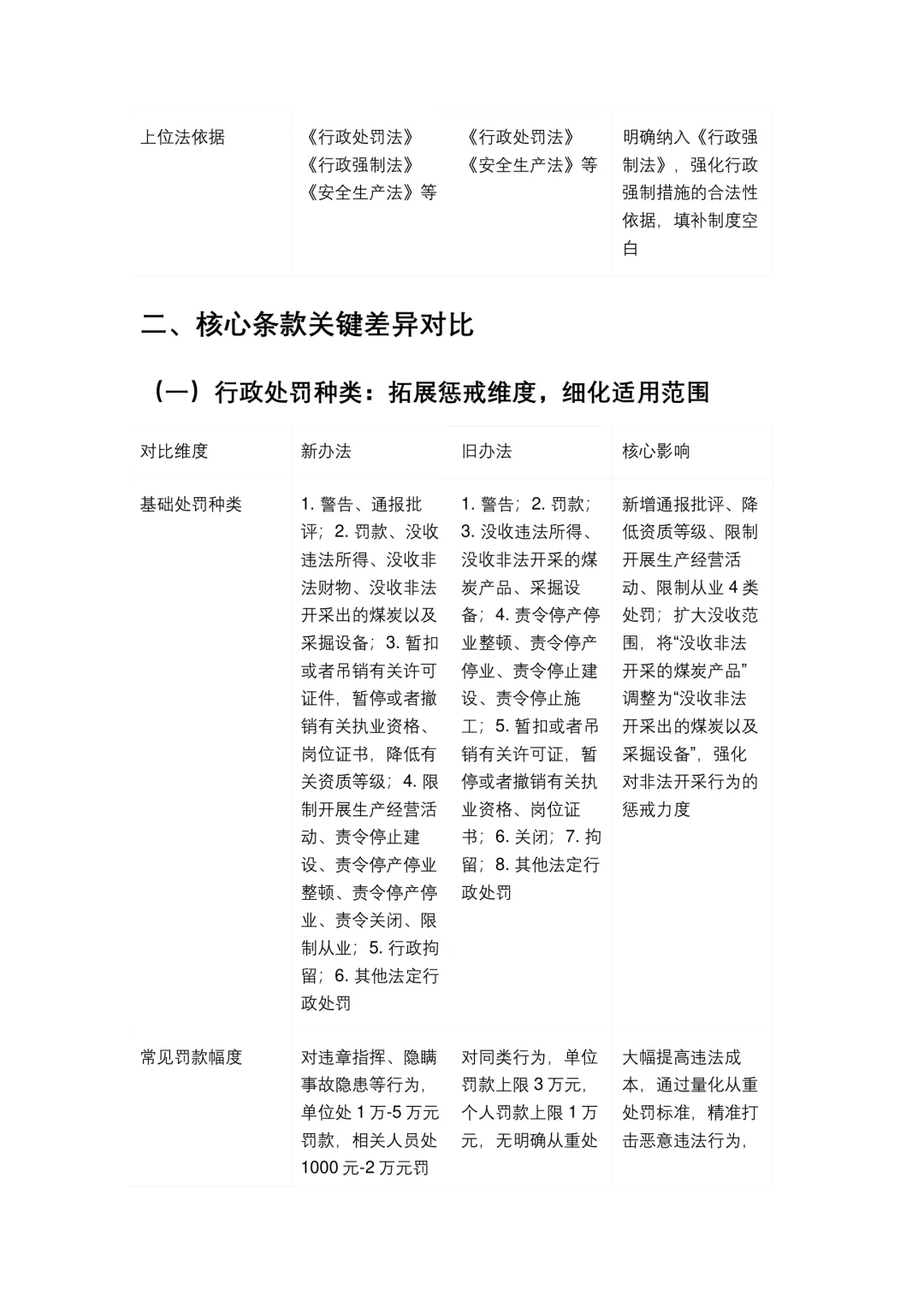
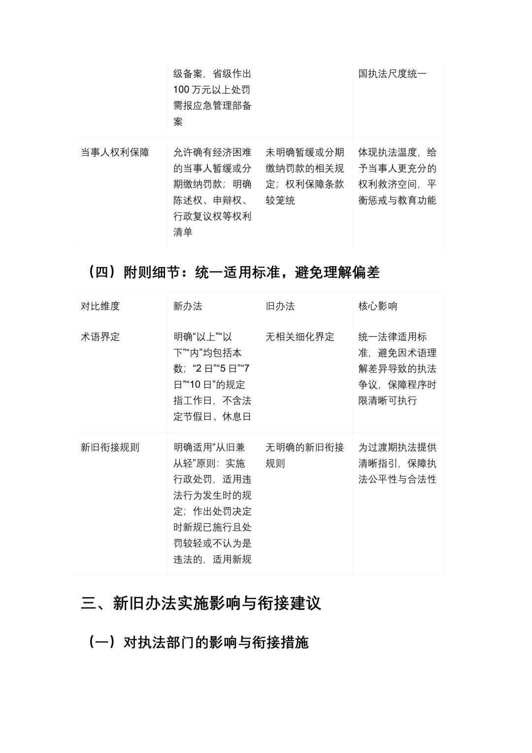
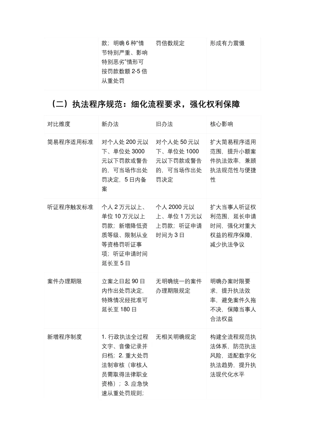
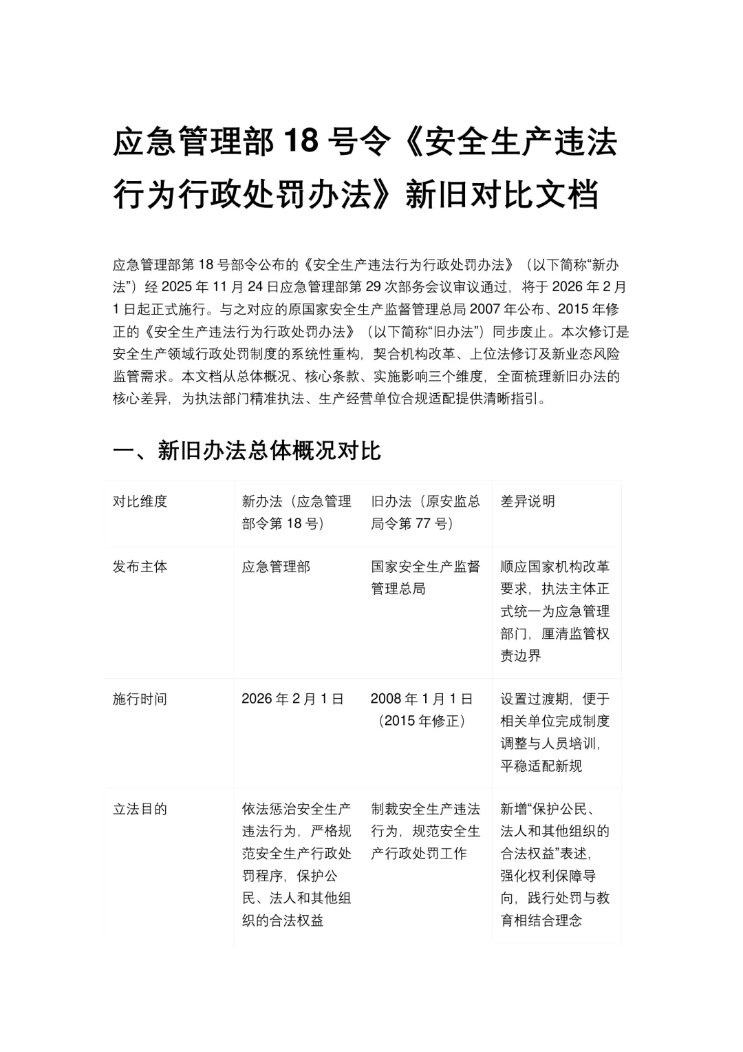
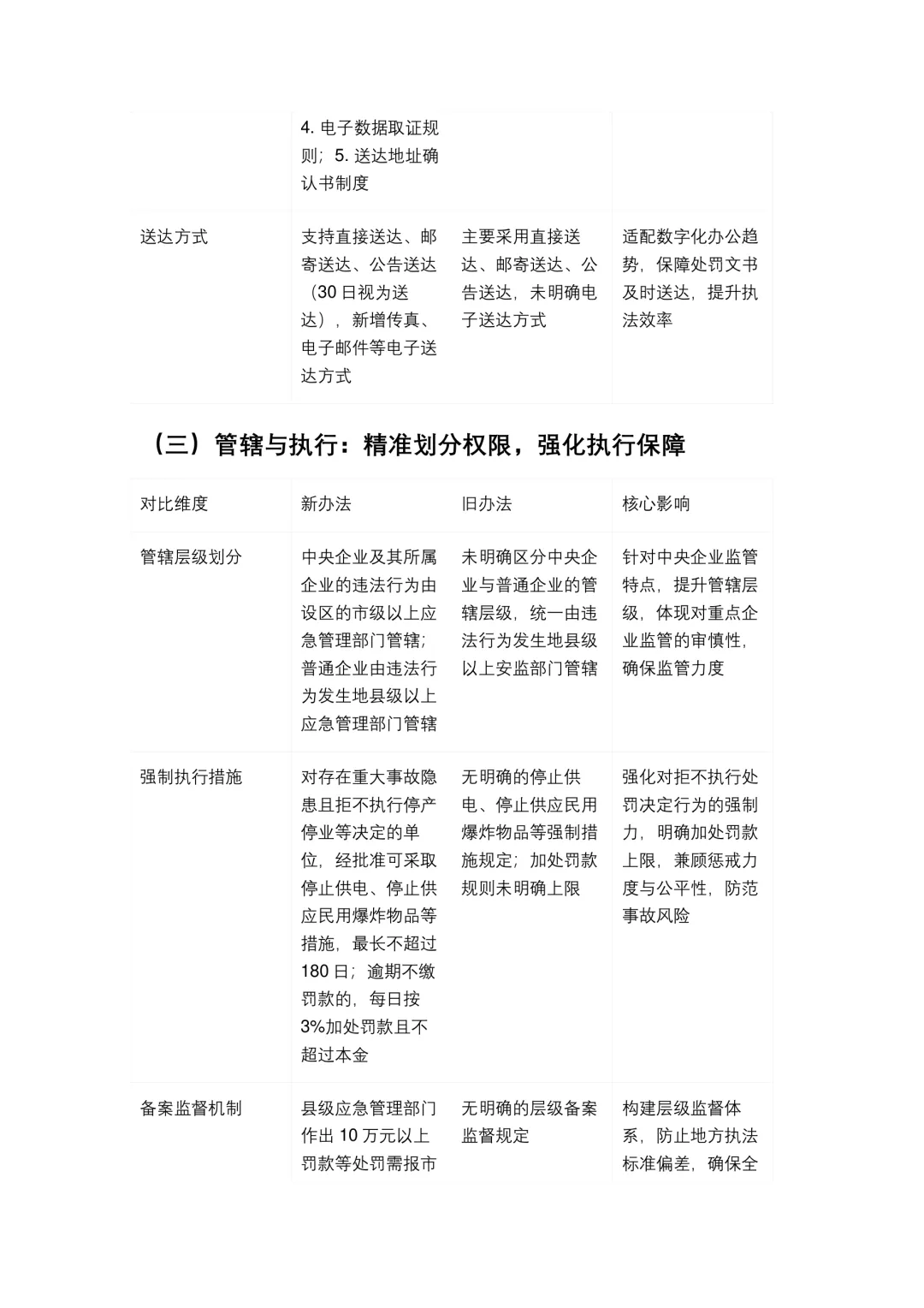
【文档】应急管理部18号令《安全生产违法行为行政处罚办法》新旧对比

【文档】应急管理部18号令《安全生产违法行为行政处罚办法》新旧对比

【文档】应急管理部18号令《安全生产违法行为行政处罚办法》新旧对比文档
课件获取方式

公众号内发送关键词:课件获取

点击下方阅读原文,下载更多资料