乐于分享
好东西不私藏

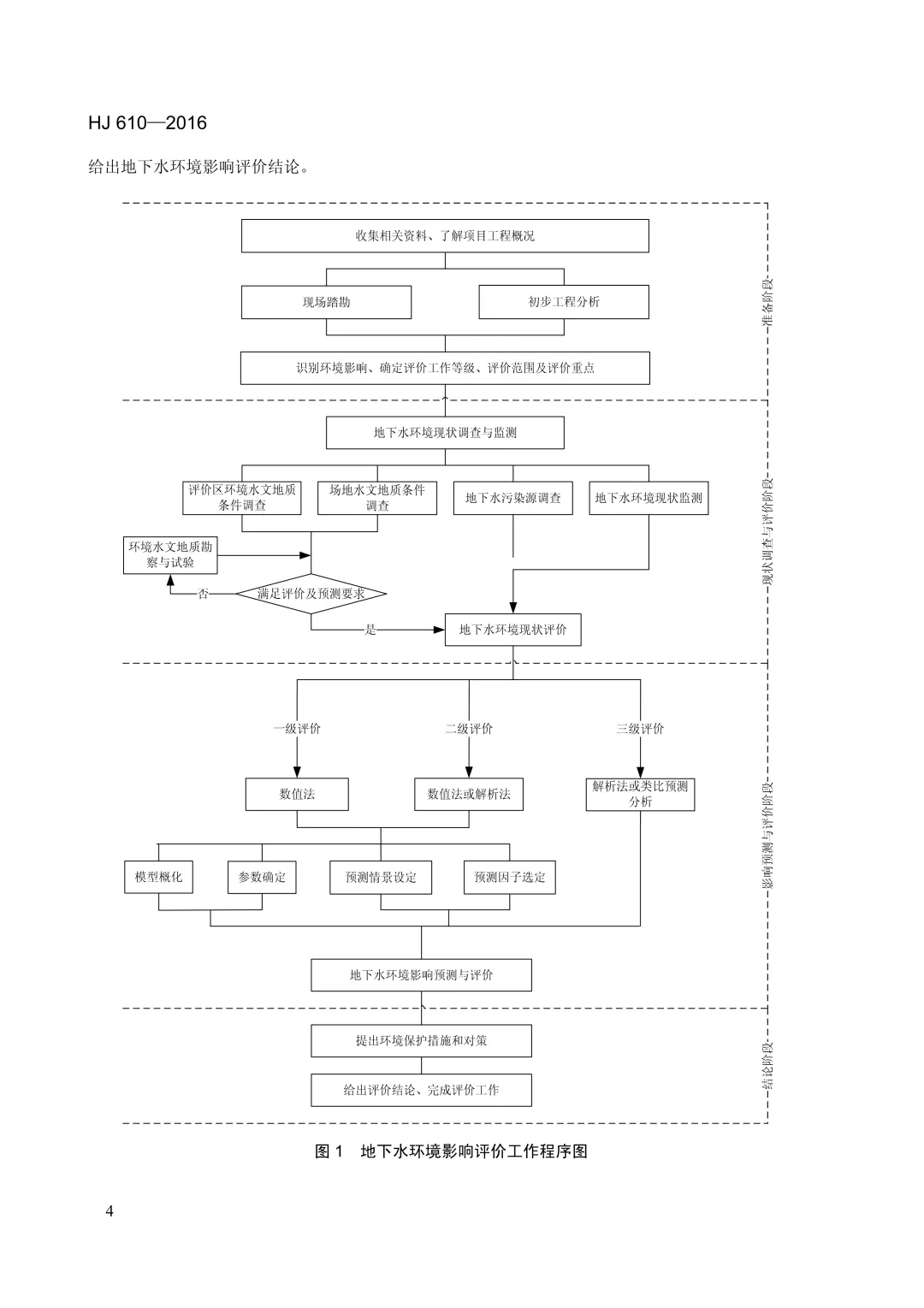
(附pdf)《环境影响评价技术导则 地下水环境》HJ610-2016(现行有效)

(附pdf)《环境影响评价技术导则 地下水环境》HJ610-2016(现行有效)

⬇️ 文件下载链接HJ610-2016环境影响评价技术导则 地下水环境.pdf 

【免责说明】本文件仅供行业学习与工作参考,使用前请以官方正式版本为准,严禁商用及擅自转载。