️26春四下语文【期中复习专项押题版】期中六大核心知识点,电子版可下载
点击蓝色字关注我
///温馨提醒:文末有本资料完整电子版领取方式/// Hi,我是Lihaha,专注小学教辅资料分享,今天分享的是:
🔔2026春|四年级下册语文【期中复习专项押题版】,共25 页,紧扣教材1—4单元核心考点与课文内容,系统梳理汉字、词语、句子、古诗积累、课文理解、阅读理解六大核心知识点,涵盖看拼音写词语、多音字、形近字、句式改写、课内阅读、课外阅读等全考点,聚焦字词积累、语句运用、阅读理解、古诗默写四大核心能力训练,内容贴合期中考查要求,配套完整答案,便于学生自查巩固、夯实基础,是四年级下册语文期中复习、考前冲刺、基础巩固、专项突破的实用复习资料。有电子版,可下载打印,完整PDF可在本文底部参照下载方式获取。
篇幅有限,资料仅展示部分内容,需要的家长下载打印出来带孩子一起学习吧! 更多资料敬请期待…坚持更新,助力孩子高效学习,取得好成绩!
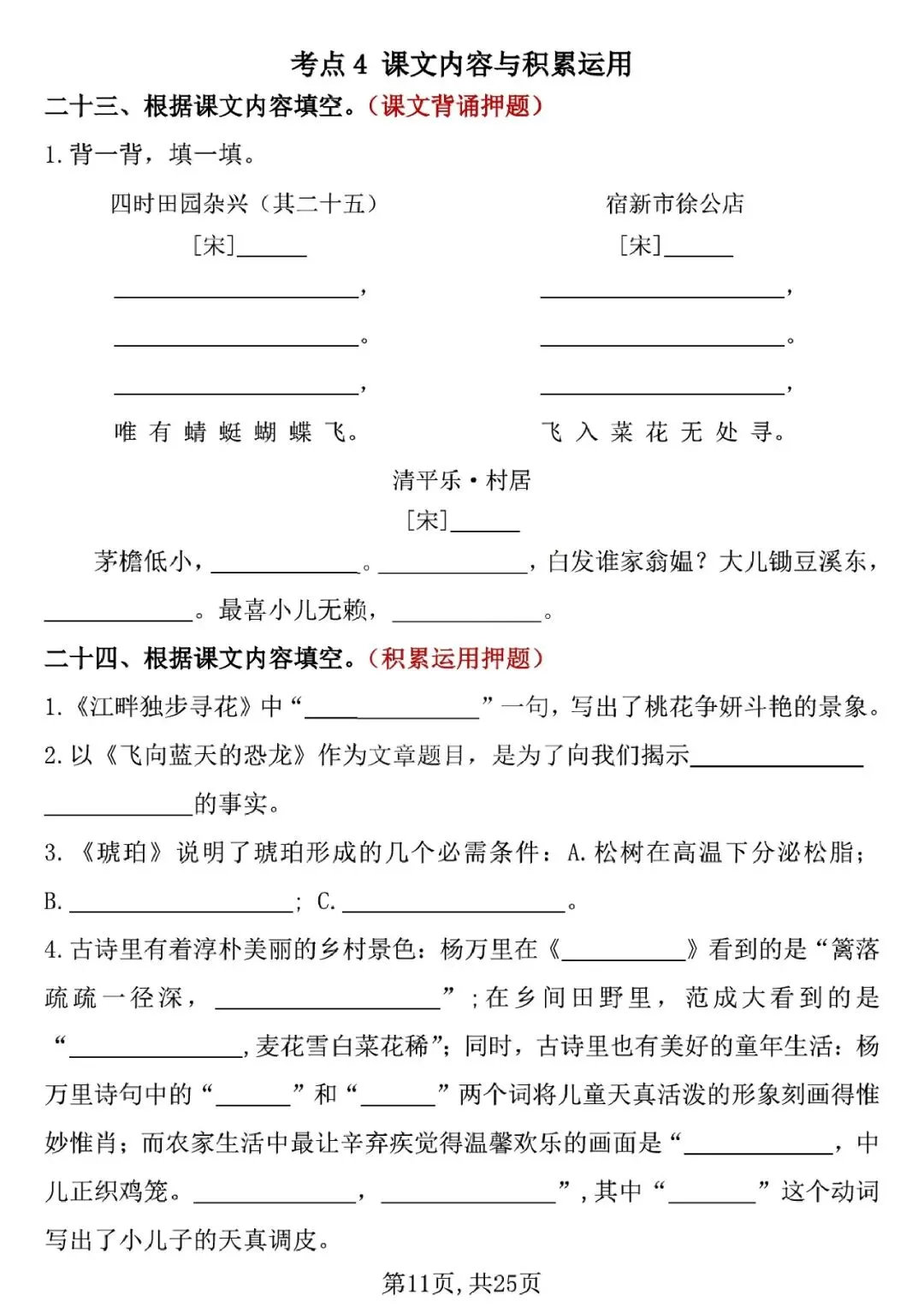
内容截图














· 电子版下载指引 ·
第一步:点一点右下角的“赞”和“推荐”
第二步:点击下方公众号发消息按钮,对话框内输入本文在线下载提取码:2790
限时免费,需要请及时下载,超期仅供会员领取。
—— 特别声明 ——
本微信公众账号分享的资源均通过网络等公共合法渠道获得,仅供试用!版权属于原出版机构或影像公司,本资源为电子载体传播分享仅限于家庭使用与交流心得、参考和辅助购买决策,不得以任何理由在商业行为中使用,若喜欢此资源,建议购买实体产品。文章中的视频及图片均来自网络,版权归原作者或原出版社所有。如有侵权,请及时联系删除。

·END·
夜雨聆风