AI使用不能触及学术底线!
有论文问题☝☝扫码免费咨询
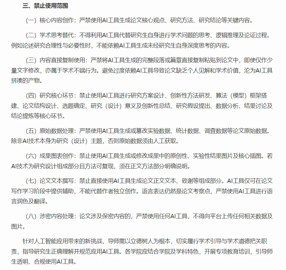
近日,青岛科技大学、江苏大学医学院等多所高校相继发布通知,严禁学生使用AI工具生成论文核心观点、研究方法、研究结论等关键内容,不允许利用AI工具代替本人进行学术问题的思考、逻辑推理和论证过程,不能依赖AI生成未经本人深入思考的论述内容。

图| 来源青岛科技大学
此前,清华大学、复旦大学等多所高校已给AI的使用划出红线,传递出一致导向:AI可以是学术辅助工具,但绝不能代替主体思考;技术可以赋能学习,但绝不能让学生把“脑子”轻易外包。
对于大学生而言,撰写论文不只是完成一项学业任务,更是锤炼思维、构建体系、提升能力的关键过程。从文献梳理到框架搭建,从观点提炼到完善逻辑,从引用格式到查重标准,论文写作要求学生将零散的知识碎片串联成逻辑链条,要求学生主动构建学科知识框架,形成对专业领域的系统性认知。通过强制性的深度思考,帮助学生完成从“知识消费者”到“知识生产者”的转变。论文写作中培养出的批判思维、问题解决能力和学术诚信,是伴随学生一生的核心竞争力。
一旦学生将关键学术训练交由AI代劳,看似省时省力,实则丢掉了成长中最宝贵的独立思考环节。从各大高校发布的AI使用规则细节中不难看出,学校并非限制学生使用AI工具,而是要求学生不能在涉及学术训练的关键环节依赖AI。不少学校明确支持在非创新环节合理运用AI,例如文献检索管理、图表制作、格式校对等,既发挥AI技术优势,又守住能力培养底线,体现出理性包容的育人态度。
同时也要清醒看到,AI仍处于快速发展阶段,自身存在明显短板与风险。不少AI工具给出的答案看似条理清晰、层次丰富,实则论证浅薄、经不起推敲;AI有时会“一本正经地胡说八道”,生成看似合理但实际虚构的内容,基于虚假案例、数据得出的结论贻害无穷;此外,数据安全与隐私泄露隐患同样不容忽视,若不加甄别地依赖AI,不仅会拉低学术质量,更可能埋下诚信与安全的双重隐患。
面对人工智能浪潮,一味排斥不可取,盲目依赖更不可行,顺应大势、趋利避害才是理性选择。教育部门与高校应加强引导,将AI素养教育纳入人才培养体系,帮助学生认清过度依赖AI的危害,树立正确的工具观与伦理观。既要教会学生善用AI提升效率,更要引导学生坚守学术底线、保持独立思考,让技术真正服务于成长,而不是替代成长。
版权声明:文章来源经济日报,分享只为学术交流。如涉及侵权请联系我们,我们将及时修改或删除。
关注公众号


了解更多学术资讯

如果您在写论文过程中遇到难题,可以咨询一下北京佳合前程教育的论文辅导一对一服务,他们有很多的来自全国985高校和国际名校的博士、博后、副教授、教授,可以给予您全面且有针对性的论文辅导,让您顺利毕业/成功发表!

论文辅导一对一
佳合前程教育是一家专注于科研论文辅导的专业机构,提供覆盖全流程的一对一指导服务。我们致力于辅导学员高质量完成各类学术论文,包括本硕博毕业论文,以及各等级学术论文(如SCI/SSCI/A&HCI、EI、Scopus等期刊论文;EI & CPCI国际会议论文;北核、南核、CSCD、AMI及中英文普刊等)。从选题定位、中期答辩、终稿撰写,直至盲审与答辩/录用全程陪伴,全方位提升学员的科研素养与论文写作能力。
佳合前程教育汇聚了来自海内外顶尖高校及科研机构的教授、副教授、助理教授、博士后及资深博士学者,其中不乏国际国内知名期刊的审稿专家与客座编辑。他们在各自领域发表过多篇高水平学术论文,主持或参与多项国家级科研项目,具备深厚的学术积淀与丰富的论文指导经验,能为学员提供专业、精准的科研支持。
⭐ 雄厚师资力量:拥有8000+来自国内外知名高校的专业导师,涵盖985高校博士、博士后、讲师、副教授,以及QS TOP100高校博士、博士后、期刊编辑与审稿专家。
⭐ 个性化定制方案:依据学生学术背景与研究需求,量身定制课题方向与辅导计划。
⭐ 实时答疑+直播授课:通过腾讯会议直播授课,辅导群内支持不限时、不限形式沟通,及时解决学术疑问。
⭐ 严格保密机制:对学员论文及个人信息实行严格保密,确保隐私安全。
⭐ 正规专业保障:签订正式合同,可开具发票,全面保障学员权益与学习体验。
▼
点击👇关注 获取更多论文写作干货





夜雨聆风