
当员工表现良好时,如果能够得到他们非常敬重的人及时、真诚、具体的认可,他们会有一种自己很特别的感觉。
因此,企业HR对员工进行合理的奖励能有效激励大家。今天小蜂为HR带来了《奖金发放及申请》资料,内含多个奖金申请模板及奖金发放规则、办法等。
步骤一:
扫码关注微信号蜂言蜂语言HR

资料包预览


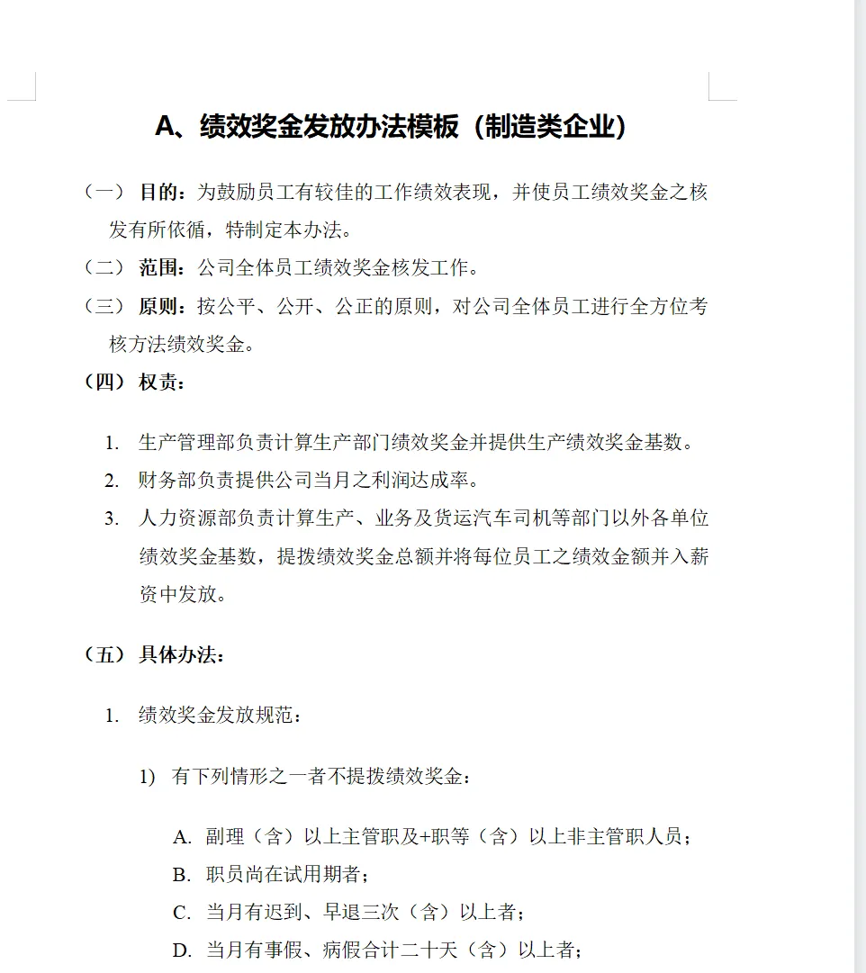
部分内容展示
【模板】绩效奖金、年终奖金发放办法(4种通用模板)

【薪酬福利】制造业绩效奖金制度

奖金申请书范文大全

内部推荐奖励申请表(1)

以上仅为部分内容展示
更多内容请下载后学习使用
仔细看目录,超全!
无需做任务,速来领取
步骤一:
扫码关注微信号蜂言蜂语言HR





夜雨聆风