
2. 这个查标准神器“标准宝”可一键查遍国家、地方、行业标准,还免费!
3. 八大版块,96个类目,上万份质量管理资料每日更新,马上点击领取!
在公众号后台回复【复工模板】

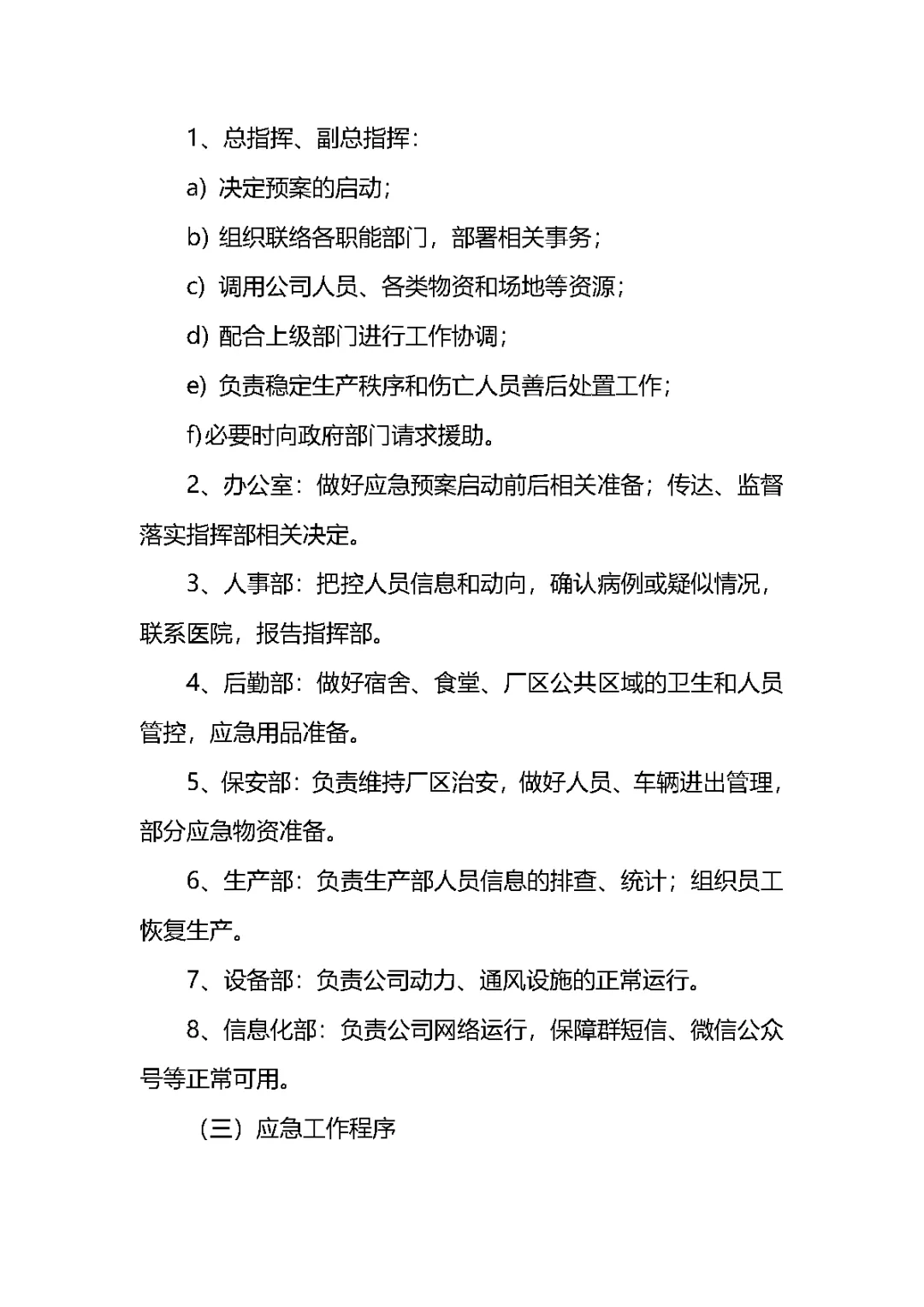
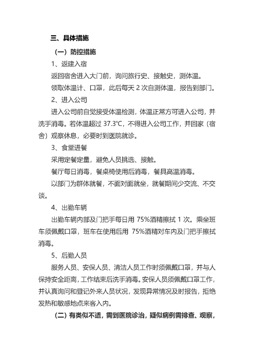
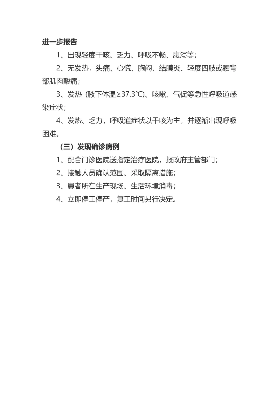
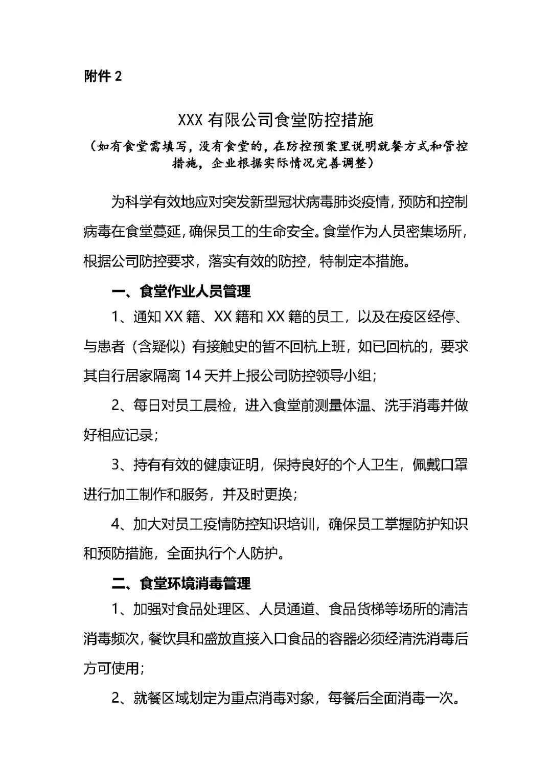
在新型冠状病毒感染的肺炎疫情防控期间,很多企业因为各种原因要复工生产,按照要求要想主管部门出具《企业员工疫情防控承诺书》。那么,企业员工疫情防控承诺书怎么写?
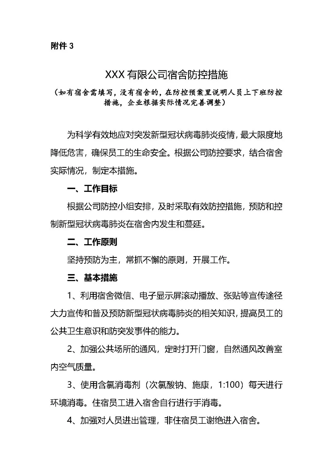
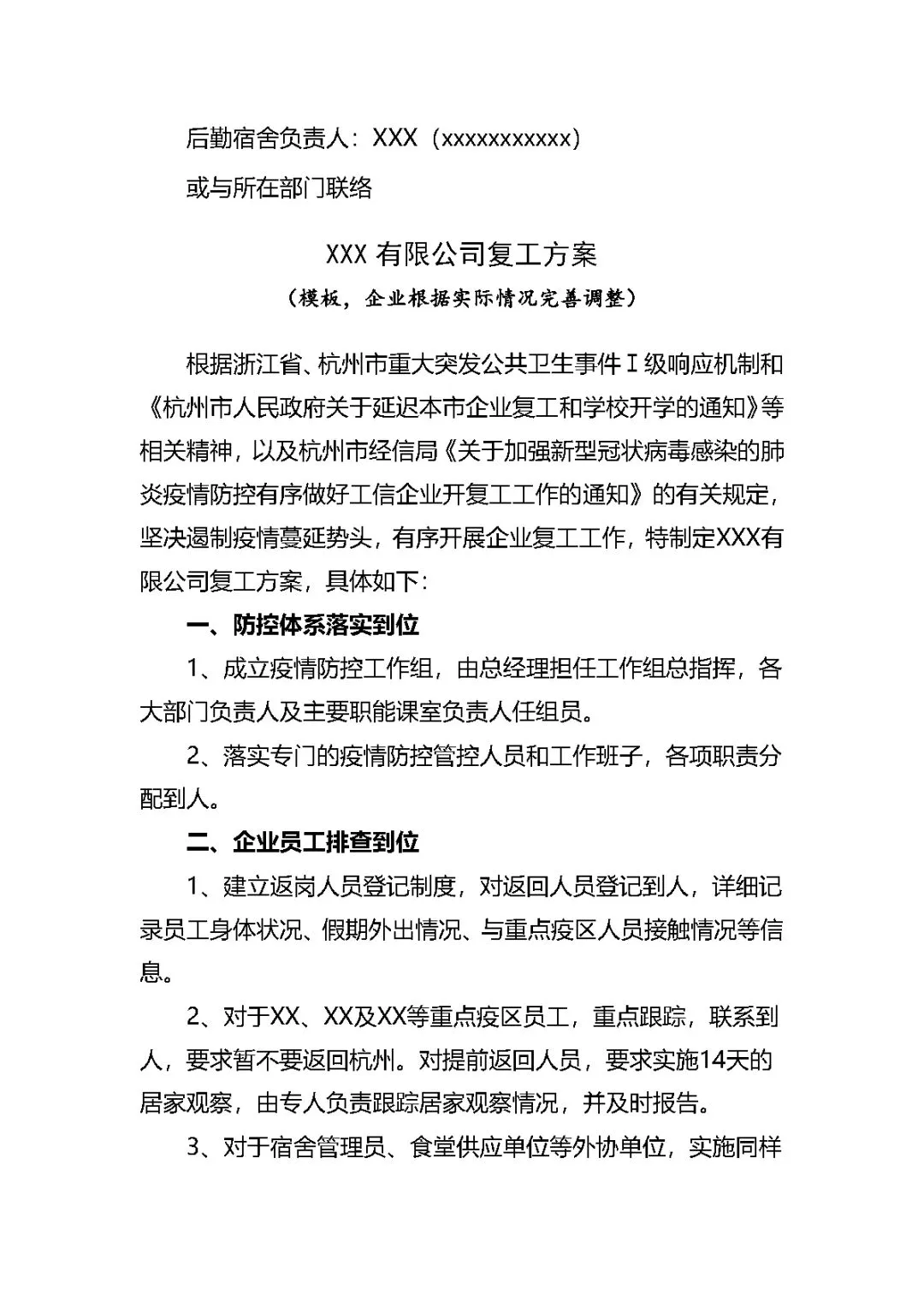
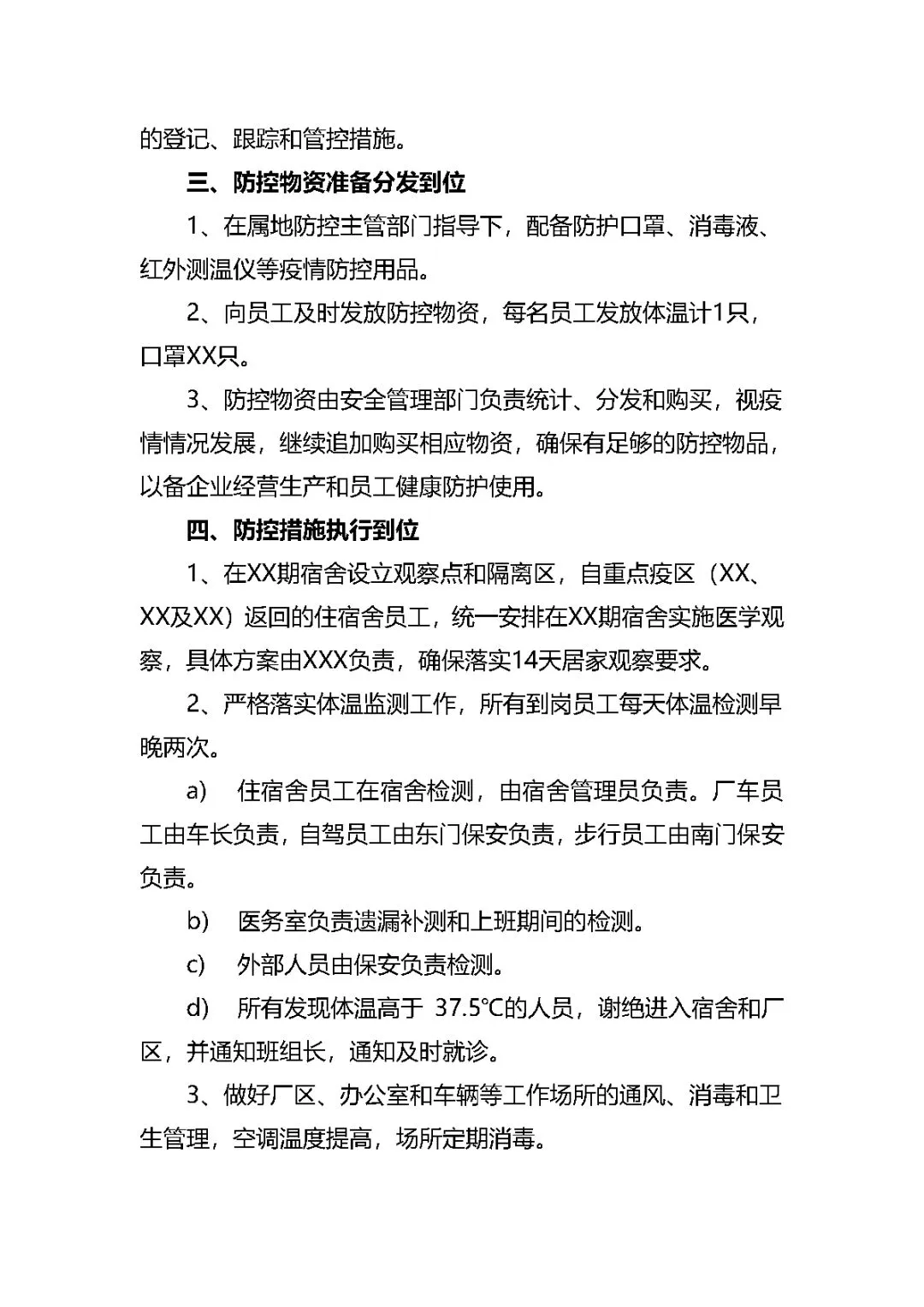
为了各企业能做好疫情防控期间复工报道的工作,情报君大家准备了一整套有序复工申请全套资料模板,供企业参考!




















以上只是部分展示
在公众号后台回复【复工模板】
■ END ■
以上内容源于网络,版权归原作者所有,如涉及作品版权问题,请及时联系我们,我们将删除内容以保证您的权益!

#这个每天更新的质量人必备资料库,不收藏后悔一辈子!
#返工防控知识手册来了!就按这15条来!
#企业复工应急防控方案、防控承诺书,参考!
#员工防疫培训要做好,这份《员工防疫手册》赶快收!
#市场监管总局办公厅关于在新型冠状病毒感染肺炎疫情防控期间实施好质量认证相关工作的通知
#面对疫情,复工企业该如何做好防控工作?
#N95、KF94、FFP2....口罩型号与标准选购知识点整理!
如果你觉得这份文章说到心坎里
点个“在看”让大家都知道

夜雨聆风