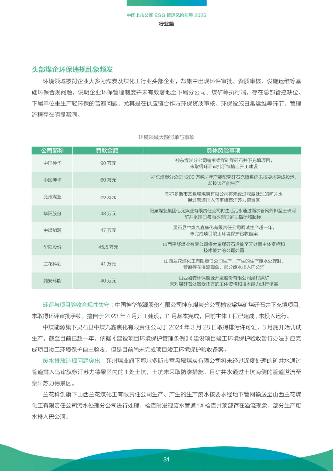
报告聚焦 6000 余家中国上市公司 ESG 管理风险状况。报告涵盖总论与十大重点行业分析,系统梳理风险特征、典型事件及应对建议。2025 年共收录 ESG 管理风险事件 8511 起,涉及 2160 家公司,风险事件数量较上年大幅下降。风险分布呈现明显维度差异,社会维度占比 49%,治理及管理维度占 41%,环境维度占 10%。安全议题以 3609 起事件成为首要风险点,信息披露、内控与合规问题紧随其后。行业层面,制造业风险指数最高,建筑业、采矿业、房地产业等风险突出,大型企业因业务复杂、管理链条长面临更大管控挑战。报告评选出十大典型风险事件,涵盖环境责任、安全责任、消费者权益等多个领域。针对风险症结,报告提出提高认知、搭建全流程管理体系、数智赋能、培育 ESG 文化等建议,为企业强化风险管理、实现可持续发展提供参考。















































本资料已同步至双碳高端交流群,
欢迎加入,感谢您的支持!


(来源:南方周末)
免责声明:所载内容、图片来源互联网,微信公众号等公开渠道,我们对文中观点保持中立,仅供参考、交流之目的。转载的稿件版权归原作者和机构所有,如有侵权,请联系我们删除。本公众号原创文章,欢迎转载,转载时请注明出处。

入群、资料领取或商务合作,可添加小编微信,添加时请备注:公司+姓名+职位
相关资料下载
碳排放权交易信息中心 CERTIC(Certification Emission Reduction Trading Information Center),专业的碳排放权交易资讯平台,及时传递碳市场实时动态、国内外碳最新市场信息!
看更多走心文章
请点击下方【碳排放权交易信息中心】,进行订阅~
夜雨聆风