
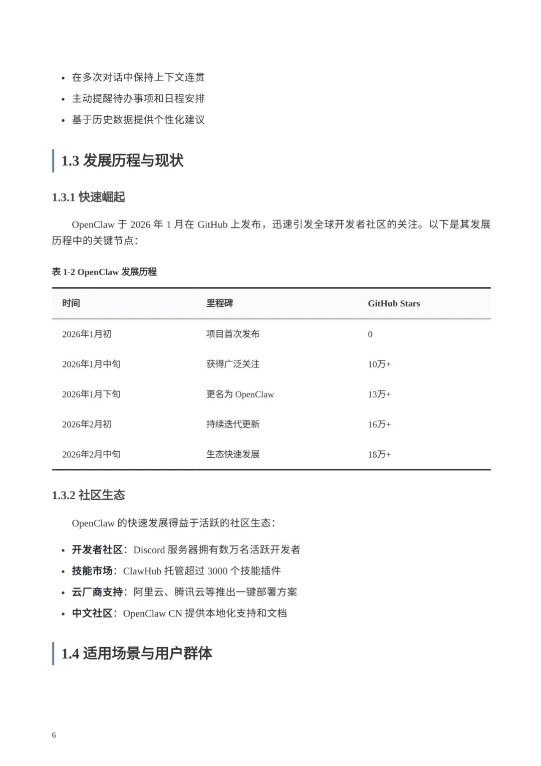
《OpenClaw完全使用手册》是一份全面介绍开源个人AI助手平台OpenClaw的技术文档,涵盖其核心功能、部署方式、使用场景及安全实践。OpenClaw可在本地设备运行,支持通过Telegram、WhatsApp、飞书、钉钉等通讯平台交互,具备文件处理、浏览器自动化、系统命令执行、多平台集成等强大能力。
该文档详细讲解了从安装配置到高级应用的全流程,包括国内网络环境下的部署优化、本地模型对接(如阿里云百炼、智谱GLM)、技能插件系统扩展以及多智能体协作等高级用法。同时强调安全风险防控,提供权限管理、网络加固和监控审计等最佳实践。
以下为报告节选:


















......
需要下载和及时更新最新人工智能报告的朋友,可以加入我们的《人工智能之地》分享会,大量的中外文精品人工智能行业分析报告及各类专题资料将会优先分享到人工智能之地中,加入即可下载全部报告。
《人工智能之地》加入请微信扫描以下二维码
↓↓↓

如果你觉得本期分享的行业报告资料有帮助,欢迎把文章分享给身边更多的朋友~~~
温馨提示:有任何问题可咨询相关工作人员,微信号:xing_chen2019

长按上方二维码一键添加小编
夜雨聆风