
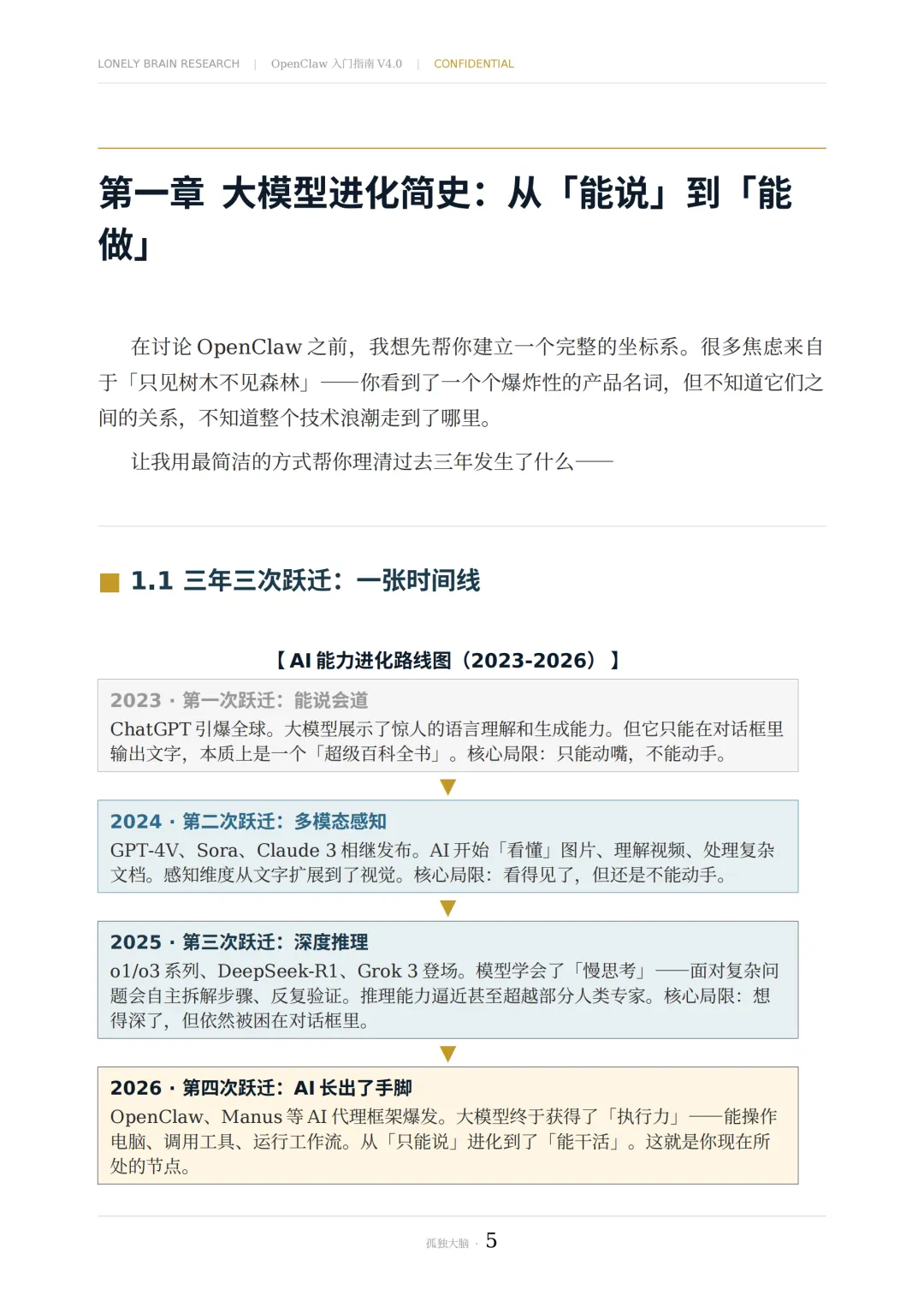
2026年,AI进化史迎来关键分水岭。从ChatGPT的“能说会道”,到多模态模型的“看见世界”,再到深度推理模型的“慢思考”,大模型的能力栈已垒至云端。
然而,一场由开源框架OpenClaw引领的“第四次跃迁”——从“认知决策”到“物理执行”——正将AI从对话框的囚笼中解放,赋予其操作电脑、调用工具、运行工作流的真实手脚。
这份由孤独大脑研究所发布的《OpenClaw入门指南V4.0》,正是为决策者与知识工作者提供的全景认知与理性上手手册,它揭示的不仅是工具,更是个体在算力时代构建核心数字资产、实现“执行力平权”的可行路径。
点此下载完整版指南
01 定义与分类
OpenClaw被定义为开源的个人AI代理框架,其本质是赋予大模型“行动层”能力的“手脚和神经系统”。
判断一个产品是否为真正的AI代理,需满足三条核心判别式:能否自主规划拆解任务,能否调用外部工具执行操作,能否观察结果并反思调整形成闭环。这构成了其与传统聊天机器人和自动化脚本的根本区别。
当前市场主要分为原生开源版本、以及腾讯QClaw与字节ArkClaw等大厂产品化封装版本,它们在数据主权、上手难度和适用场景上形成差异矩阵。
02 适用场景与准入条件
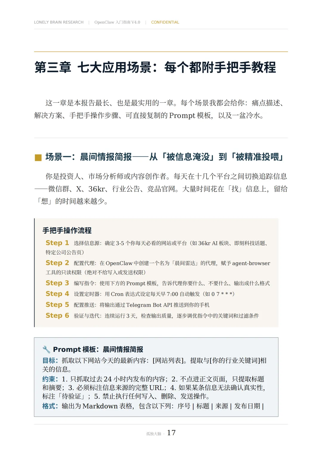
OpenClaw的“甜蜜区”是高度结构化、流程明确且错误成本可控的重复性任务。
报告提炼了七大高价值应用场景,包括晨间情报简报、邮件与文档自动化、个人知识库构建、投研周报生成、内容选题漏斗、工作流串联及方法论产品化,其上手门槛并非编程能力,而是清晰的逻辑思维与将复杂问题拆解为标准化操作流程的能力。用户首先需要驾驭的,是一份能指导“超级实习生”的精准岗位说明书。





03 技术路径与模式解析
OpenClaw采用克制的三层架构:输入层直接接入用户日常通讯工具,实现零学习成本。
引擎层的单线程“串行代理循环”是核心,它严格遵循观察、计划、行动、记录的顺序,以安全优先原则牺牲部分并发性能,确保可控性。
执行层通过标准化协议调用各类工具,使大模型仅作为决策“军师”。
这种“超级实习生”心智模型要求用户像管理者一样,提供明确指令、设定约束条件并保留关键审核节点,与传统自动化工具相比,它实现了从被动响应到主动规划与闭环执行的跃迁。
04 经济与社会效益
部署AI代理能带来显著的效率提升与成本结构优化。报告基于社区数据与样本估算指出,OpenClaw可替代高达80%的重复性劳动,个人用户最短可在48小时内跑通第一个价值闭环,自建运行成本可控制在每月约150美元。
更深层的效益在于“数字资产”的复利积累,用户沉淀的Prompt模板库、专属工作流和结构化知识库构成了难以复制的核心竞争力。对社会而言,它推动了一场“执行力平权”,使个体首次能以自然语言调度系统级执行力。





05 典型案例
一位独立财务顾问的实践极具代表性。他利用OpenClaw的邮件自动化能力,将每日耗时2小时的邮件整理工作,转变为仅需15分钟审核AI分类建议并批量确认,每天节省出的1.5小时核心注意力被用于高价值的客户深度沟通。
关键细节在于,他使用了专用的AgentMail通道而非个人主邮箱,有效规避了平台对自动化的封禁风险,实现了安全前提下的效率跃迁。
06 当前挑战与解决建议
OpenClaw的应用伴随五大真实风险。权限失控可能导致如“Meta邮箱删除事件”般的灾难,成本失控可能因未设Token预算而烧掉数千美元,幻觉物理化会让虚构指令变成破坏性操作,上下文腐烂会使AI行为长期运行后退化,最深层的风险则是思考能力的隐性外包。
应对之策是坚守“默认安全基线”三道锁:严格遵循最小特权原则并设置人工确认锁,设定硬性API消费预算上限,以及在Docker沙箱中隔离运行所有代码。




07 可落地行动建议
对于个人用户,应立即从“48小时入门作业单”开始,选择一个如晨间简报的低风险只读任务,跑通最小闭环以建立真实认知。
对于企业团队,建议IT负责人优先评估ArkClaw等云SaaS版本在安全隔离与团队协作上的价值,而将核心业务方法论的产品化部署基于原生开源版本以掌控数据主权。
对于所有决策者,应建立“投入-回报决策矩阵”,优先自动化高结构化、低错误成本的任务,并对战略决策、价值判断等领域设立绝对禁区。
长期而言,每周保留不受AI干扰的纯人工思考时间,是守护认知内核的关键。
OpenClaw代表的不是又一个稍纵即逝的技术热点,而是个体执行力一次不可逆的范式迁移。它的终极价值不在于替代人类,而在于将人从规则的执行中解放,聚焦于边界的探索与价值的判断。
在工具迭代的喧嚣中,真正的“超级个体”是那些能冷静构建可复利数字资产、并始终确保“人”作为决策闭环最终节点的人。这场由AI代理掀起的个人效能革命,答案或许就在于驾驭工具而非被工具定义,在算力奔涌的时代,做自己路径的提灯者。
点此下载完整版指南


夜雨聆风