《OpenClaw蓝皮书:人人都能拥有的AI常驻助手》系统性地介绍了OpenClaw这一开源AI智能体平台。其核心是阐明OpenClaw如何通过创新的“网关”(Gateway)架构,解决当前主流AI聊天工具“没有记忆”和“只能被动应答”的两大根本局限,从而让AI成为一个真正能持续运行、主动工作并了解用户的个人助手。

本报告共计:42页。完整版PDF电子版报告下载方式见文末。
1. OpenClaw是什么?
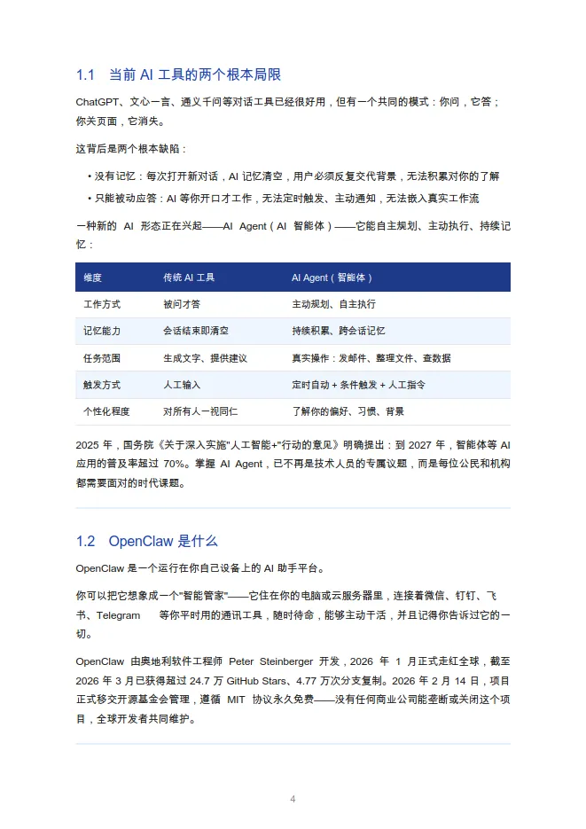
OpenClaw是一个免费、开源、本地优先的AI智能体(Agent)平台。它运行在用户自己的设备或云服务器上,通过网关连接微信、钉钉等常用通讯工具,接收自然语言指令,并能实际执行操作(如读写文件、发送邮件、访问网页)。其核心特性包括:数据自主(隐私数据留在本地)、消息驱动(无需学习新软件)、持久记忆(通过SOUL.md和MEMORY.md文件了解用户)以及技能可扩展(可通过ClawHub技能市场安装超过16,000个社区技能)。
2. 解决了谁的痛点?
文档指出,OpenClaw服务于各类面临“信息过载、时间不足”困境的人群,通过自动化接管重复性、规则性工作,将人的精力解放给创造性事务。具体覆盖七类人群:
- •
职场人士:自动化处理邮件分类、会议纪要生成、周报汇总。
- •
内容创作者:构建多Agent内容流水线,自动化完成选题、撰写、发布、复盘全流程。
- •
中小企业主/OPC创业者:实现多渠道统一客服、价格监控、客户关系管理。
- •
知识工作者/研究人员:打造“第二大脑”系统,实现知识的自动摘要、自然语言检索和定期回顾。
- •
家庭用户与学生:提供作业辅导、学习进度追踪、旅行规划、健康管理等生活助手功能。
- •
普通市民:处理早间简报、购物比价等生活琐事。
- •
政府工作人员:辅助文档处理、知识库管理与政策问答。
3. 典型应用场景
文档详细阐述了九大场景,包括:个人知识生产系统(多Agent流水线)、智能早间简报、智能邮件与会议助手、第二大脑(知识管理)、社交媒体运营助手、多渠道客服机器人、购物比价与价格监控、人脉关系管理、训练营与教育辅助以及企业内部知识管理助手。
4. 与其他工具的本质区别
- •
vs 普通聊天APP(如ChatGPT):OpenClaw能访问本地环境并真正执行任务,而聊天APP只能生成建议,且无法主动工作。
- •
vs 独立Agent工具:OpenClaw提供统一控制面板(网关),可协调多个Agent协同工作,而非各自为战。
- •
vs 传统APP:OpenClaw采用自然语言驱动(“说话控制”),而非点击菜单和填写表单的交互方式。
5. 快速上手与安全
文档推荐普通用户使用云服务器(腾讯云/阿里云提供一键部署教程)进行部署,以实现24小时在线且安全隔离。使用前需要获取AI大模型(如智谱、MiniMax)的API密钥。同时,文档用大量篇幅强调了安全使用的重要性,给出了详细的安全配置清单,核心原则是“赋予AI的权限要与信任相匹配”,并指出了需防范提示注入攻击、公网暴露等风险,同时引用了工信部2026年2月发布的安全预警及相关整改建议。
6. 政策与合规环境
政策层面呈现“监管与扶持并存”的态势。国家战略(国务院“人工智能+”行动意见)明确支持智能体普及。监管方面,工信部预警提示了不当配置下的风险。扶持方面,深圳市龙岗区推出了国内首个专项支持政策“AI龙虾十条”,提供从部署补贴、数据服务到人才引进的全方位激励。对于机关单位,核心合规原则是“涉密不上网,上网不涉密”。
幻影视界整理分享报告原文节选如下:










戳“阅读原文”下载报告。
夜雨聆风