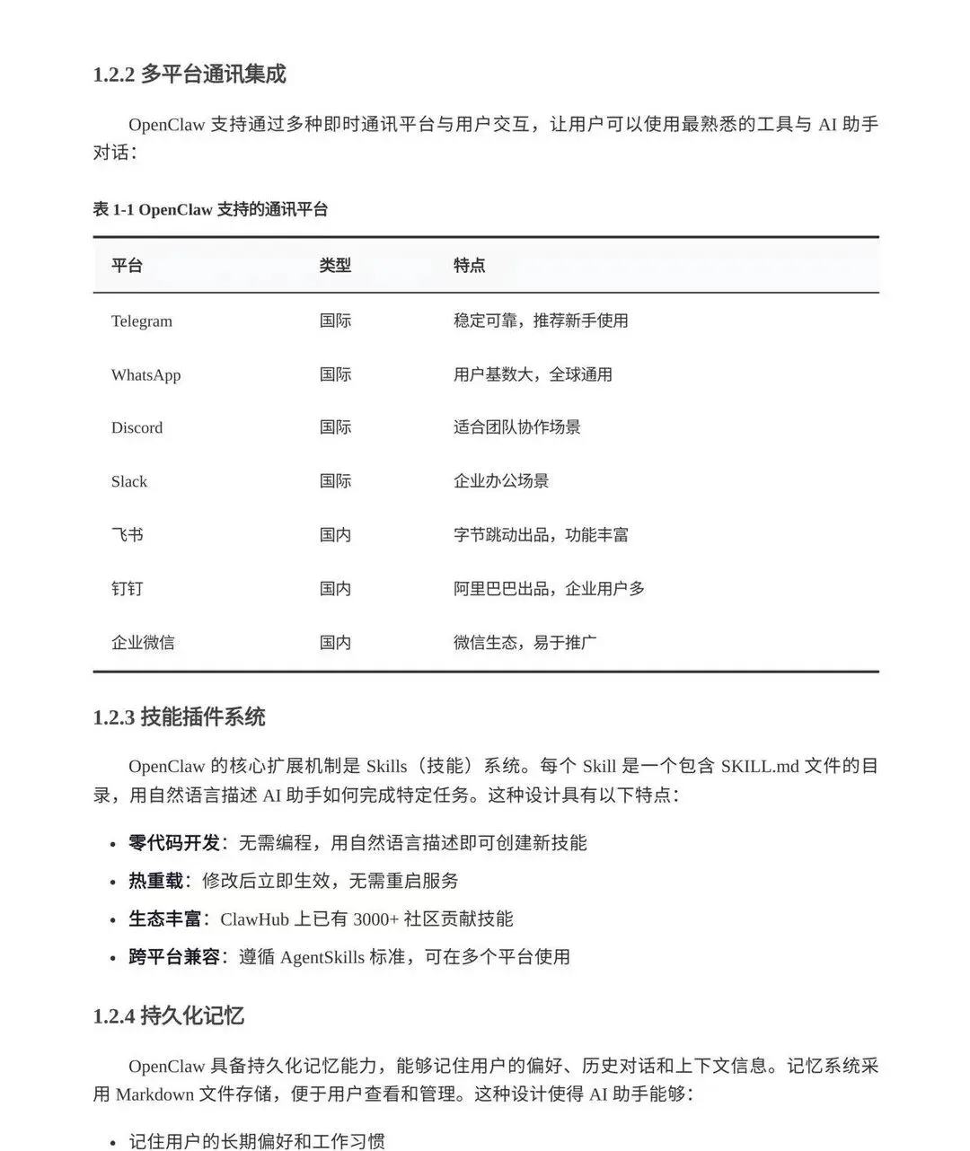
《OpenClaw完全使用手册》是一份全面介绍开源个人AI助手平台OpenClaw的技术文档,涵盖其核心功能、部署方式、使用场景及安全实践。可在本地设备运行,支持通过Telegram、WhatsApp、飞书、钉钉等通讯平台交互,具备文件处理、浏览器自动化、系统命令执行、多平台集成等强大能力。

该文档详细讲解了从安装配置到高级应用的全流程,包括国内网络环境下的部署优化、本地模型对接(如阿里云百炼、智谱GLM)、技能插件系统扩展以及多智能体协作等高级用法。同时强调安全风险防控,提供权限管理、网络加固和监控审计等最佳实践。
部署整体流程:
1️⃣OpenClaw安装 - 只需一行命令,很快
2️⃣飞书应用创建 - 在飞书开放平台创建应用
3️⃣权限配置 - 配好事件订阅和消息权限
4️⃣测试验证 - 发消息测试一下能不能收到回复
文档内容如下:





OpenClaw的出现,让技术不再有门槛,让努力更有回报。只要愿意学习、认真执行,零代码也能做出结果,普通人也能靠数字技能提升生活质量,OpenClaw完全使用手册不仅是一份技术文档,更是一张通往 AI 时代的入场券。
领取方式
1、点赞+在看
2、后台回复关键词:资料
夜雨聆风