▲点击图片领取哈佛必读书单
公众号后台回复:“哈佛”,获取哈佛必读书单
公众号后台回复:“社群”,进入知识分享社群
热文推荐:
全球知名专业服务机构德勤正式发布《2026技术趋势》报告,这是德勤连续第17年发布该年度报告。报告深入探讨了人工智能(AI)、机器人技术、云计算、边缘计算等前沿技术在未来18至24个月内的发展趋势,指出企业AI应用正从概念验证阶段迈向技术的实际价值创造阶段,其核心在于通过AI推动自动化、创新和业务增长的系统性提升。

报告获取方式
长按下方二维码
回复: 技术











AI应用呈指数级增长,创新进入“飞轮效应”
报告显示,生成式AI用户增长速度远超传统技术,技术、数据、投资和基础设施的进步形成“创新飞轮”效应,推动创新呈指数级复合增长。以电话为例,其用了50年才积累到5000万用户,而领先的生成式AI工具仅用两个月就实现了这一数字,如今每周活跃用户已超过8亿,约占全球人口的10%。
企业正从过去的AI概念验证、试点探索,转向如今的规模化生产应用。然而,仅对现有流程进行自动化改造已无法实现差异化竞争,企业需从根本上重新设计业务流程,将技术投资与业务成果紧密绑定。例如,在制造业中,部分领先企业通过部署具备自主感知能力的物理AI系统,将生产线调试周期缩短60%,同时实现质量缺陷率下降45%。
五大核心趋势重塑企业运营
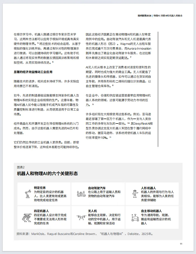
物理AI:机器人与AI深度融合,开启自主感知新时代
物理AI让机器人从预编程机器变为能在复杂环境自主感知、学习的自适应系统。依托视觉-语言-动作模型、机载计算等技术,物理AI已在仓储、制造、自动驾驶等领域落地。亚马逊已部署第100万台机器人,其DeepFleet AI模型协调整个机器人舰队,将仓库内机器人行驶效率提高了10%;宝马工厂的新车能自主驾驶通过长达一公里的生产线。
人形机器人成为下一个前沿领域,预计到2035年将有200万台人形机器人进入工作场所。未来,物理AI还可能向生物混合、量子机器人发展,但目前面临训练缺口、安全隐患、跨域协调等挑战。
数字员工:智能体驱动运营变革,人机混合成主流
仅11%的企业成功将智能体投入实际生产应用,多数企业因仅自动化现有流程、遗留系统整合难等问题未能实现业务变革。领先企业将智能体视为硅基劳动力,重构端到端业务流程,通过多智能体协议实现协同调度,并建立涵盖入职、绩效、成本的数字员工管理框架。
惠普企业开发的AI代理Alfred能够完成内部运营绩效评估,这一原本耗时且依赖大型数据集的过程,现在由四个底层代理共同完成,包括分解查询、进行数据分析、创建图表,并将AI洞察转化为用户友好的结构化报告。未来,人机混合劳动力模式将成为主流,智能体自主程度持续提升。
AI基础设施:混合架构应对成本与性能挑战
尽管AI推理成本两年下降280倍,但使用量激增使企业AI总支出大幅上升,部分企业月均云服务账单达数千万美元。领先企业采用云服务(处理可变工作量)+本地部署(稳定生产任务)+边缘计算(低延迟需求)的混合架构,打造专为AI优化的数据中心/AI工厂。
例如,某云计算服务商采用混合模式后,AI推理成本下降280倍,但企业月均云服务支出仍增长37%。为应对挑战,34%的企业开始建设专为AI优化的数据中心,其中78%引入液冷技术降低能耗。
AI原生组织:重构组织架构与能力,推动人才结构深度调整
64%的企业计划增加AI投资,AI预算占比将从8%升至13%,技术组织从“成本中心”转向“战略引领者”。新兴职业角色如AI协作设计师、边缘AI工程师、提示工程师等快速涌现,CIO的角色也从技术战略制定者转变为AI推动者与业务协调者。
某制造企业重构后的组织架构包含12个跨职能产品团队,每个团队配备AI协作设计师与提示工程师,新产品开发周期缩短至传统模式的1/3。未来的技术组织将具备智能体架构、以产品为导向的精简团队、人机混合劳动力模式、自适应治理机制以及面向生态系统的创新模式。
AI与安全:攻防同步进化,安全成为创新内在引擎
AI在推动业务创新的同时,带来影子AI部署、对抗性攻击、系统固有漏洞等新风险,覆盖数据、模型、应用、基础设施四大领域。企业可通过健全访问控制、模型隔离等应对风险,同时利用AI实现机器速度的防御,如红队测试、自动化威胁检测。
某电商平台通过部署AI驱动的威胁检测系统,将恶意攻击拦截率提升至99.7%,但需持续投入相当于营收1.2%的资源用于安全维护。未来,企业还需应对AI与物理基础设施融合、自主网络战、量子/太空安全等潜在威胁,核心是将安全融入AI项目全生命周期。
——推荐阅读——

公众号后台回复关键词“哈佛”
获取哈佛书单

公众号后台回复关键词“哈佛”
获取哈佛书单




干货▶
300套麦肯锡内部案例分析+核心工具方法 (附下载)
麦肯锡报告:2030年,哪些行业会衰落?麦肯锡认知升级三部曲:《麦肯锡方法》《麦肯锡意识》《麦肯锡工具》
麦肯锡最新报告《工作新未来》,2030年,应该做什么工作?《人民日报》推荐100本高质量书单人民日报》:世界公认的十大名著,人生至少要读一遍非常震撼!外国人拍摄的4部神级纪录片《中国》
扫码进入知识分享社群
分享优质内容,让阅读有价值
愿行者智,并智者行
公众号后台回复 “社群”, 加入社群


夜雨聆风

