

一只红色龙虾,如何掀起一场席卷科技圈和资本市场的AI风暴?
“现在大家急得不得了,生怕没有养上‘龙虾’”。在近日的十四届全国人大四次会议上,全国人大代表、中国工程院院士高文的这句笑谈,精准捕捉了当下科技圈最炙手可热的现象——“养龙虾”热潮。
从技术极客到普通网民,从投资机构到地方政府,一场围绕“龙虾”的狂欢正在上演。这背后,不仅是AI技术的一次重要跃迁,更预示着人机协作模式的根本性变革。
01
一夜爆火的“数字员工”

OpenClaw的崛起速度令人惊叹。由奥地利创业者Peter Steinberger于2025年底作为“周末项目”独立开发,到2026年1月底,其GitHub星标数48小时内从9000飙升至10.6万,创下平台最快增长纪录。
截至目前,OpenClaw星标数已超27万,超越Linux内核与React,登顶全球开源项目榜首。从发布到登顶仅用4个月,而Linux走了三十多年。
热潮迅速从线上蔓延至线下。3月6日,深圳腾讯大厦北广场,近千名开发者排队等候安装OpenClaw。各大云厂商迅速响应,阿里云、腾讯云等纷纷推出“一键部署”服务。地方政府也纷纷入局,深圳龙岗发布“龙虾十条”,无锡高新区推出最高500万元支持措施。
02
“龙虾”究竟是什么?
从“会说话”到“会做事”

OpenClaw重新定义了AI的能力边界。
ChatGPT、DeepSeek是强大的“大脑”——能理解、能生成,但无法行动。OpenClaw则给“大脑”装上了“手和脚”。正如曾剑秋教授所言:它用最简单的工具,搞定最复杂的问题。
获得授权后,OpenClaw可接管设备,自主完成整理文件、处理邮件、编写代码等任务。一位工程师分享:让OpenClaw多网站比价,5分钟准确率100%;原本30分钟的下班整理,一句话自动完成。
更令人惊叹的是,它具备长期记忆,能个性化回应,甚至主动互动。许多人因此感受到真正的“数字伙伴”体验。
当AI从“拥有智能”到“开始行动”,人机关系的定义就此重写。
03
范式转移的经济效应:
Token消耗的指数级增长
OpenClaw爆火的背后,是一场深刻的经济范式转移。中欧基金基金经理宋巍巍指出,这代表了AI从“对话”到“执行”的根本转变。
这一转变直接体现在关键指标——Token消耗量上。英伟达CEO黄仁勋表示,代理式任务的Token消耗量较传统对话模式跃升1000倍。
据行业机构预测,活跃Agent的数量将从2025年的约2860万快速攀升至2030年的22.16亿。年度Token消耗将从2025年的0.0005PetaTokens暴增至2030年的152667PetaTokens,复合年均增长率高达3418%。
这意味着,在OpenClaw时代,与Token离得越近的行业,越具投资潜力。宋巍巍解释:“这是整条投资链的第一性原理,所有受益方向的底层逻辑,都是这一原理的乘数效应传导”。
04
国产大模型的意外红利:
谁在“龙虾热”中真正受益?
OpenClaw为国产大模型厂商带来意外红利。据OpenRouter数据显示,OpenClaw已成该平台最大Token消耗源。
热潮之初,开发者推荐MiniMax M2.1;随后Kimi K2.5凭高性价比成为调用量最高模型。2月初Kimi被设为官方免费主力模型后爆发:上线20天收入超2025年全年总和,海外收入首次超国内,实现出海突破。春节后MiniMax发布M2.5,12小时登顶热度榜,周调用量达3.07T tokens,超Kimi、GLM-5与DeepSeek V3.2三家之和。阶跃星辰紧随开源,调用量攀升全球第一。
中银证券指出,OpenClaw创造全新“模型消费场景”,单用户Token消耗可达传统聊天百倍。用户更需要持续、稳定、高频、便宜的供应商——这正是国产模型的竞争优势。
05
投资机会:
谁能在“龙虾”产业链中分得一杯羹?
资本市场迅速响应。本周前三个交易日,港股“龙虾三兄弟”领涨,迅策区间涨幅超80%;A股青云科技、优刻得等收获20%涨停。
从投资视角看,OpenClaw产业链机会主要集中在三个环节:
算力基础设施:算力租赁、AI服务器、国产芯片需求激增,业绩兑现最快。
云服务与部署:OpenClaw云端一键部署成主流,优刻得已拓展美日新等多国节点。
AI智能体生态:垂直场景应用商业化空间逐步打开。
多家上市公司已公开回应业务关联:北信源完成信源密信与OpenClaw适配;中科创达完成旗下两大平台的全栈深度适配及规模化部署;瑞芯微多款芯片支持个人部署AI智能体应用。
面对这场席卷科技圈和资本市场的“龙虾热”,专家理性看待。排排网财富研究总监刘有华认为,全民“养龙虾”现象是AI技术落地的产业风口与短期市场炒作的结合体。从风口看,它解决了AI“只说不做”的痛点,将AI转化为实用工具,具备真实产业价值。但市场炒作成分明显,A股相关标的普涨中,部分公司仅技术适配而无实际业务与业绩支撑,短期涨幅脱离基本面,属情绪驱动。
何理则提醒,当前应重点把控风险与优化策略,需识别算力价格波动、供应链、安全合规、估值泡沫等核心风险。他建议投资者聚焦有实际订单、业绩兑现确定的标的,回避纯概念炒作。
从文本到轨迹,OpenClaw让中国AI拥有了真正的“行为资产”。
06
风险与挑战:
当“龙虾”夹人时
龙虾虽香,小心被夹——狂欢背后,安全与法律的红线从未如此清晰。
工信部监测发现,OpenClaw不当配置可致网络攻击、数据泄露。当AI获得完全磁盘访问权限后,任何安全漏洞都可能导致数据的系统性泄露。OpenClaw的第三方插件生态(ClawHub)亦可能存在安全隐患。
法律责任更棘手。基金经理宋巍巍发问:“AI自主执行若闯祸,责任该谁负?”传统归责逻辑已然失效。

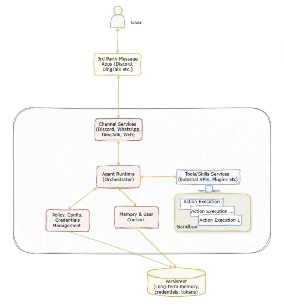
(OpenClaw架构和数据流)
在OpenClaw工作流中,智能体运行时会持续处理并保留上下文信息,包括用户会话历史、决策信息、企业文档、检索到的知识片段以及外部系统返回的数据,这些内容可能会涉及企业的商业机密或者用户的隐私信息。由于这些跨事务存在的上下文知识与数据资产会在后续工作流中被反复调用与引用,一旦智能体运行时遭受攻击并被突破,其潜在的信息泄露影响将显著高于传统的单次请求式 AI服务。同时,可插拔(pluggable)的服务架构使敏感用户交互数据、上下文知识以及模型权重也成为高价值攻击目标。
金融场景尤为凶险——记忆投毒致错误交易,身份认证遭绕过,恶意插件窃取凭证,账户或被接管。
正因如此,多家券商和银行已发布禁令,禁止在公司资产环境中安装和使用任何版本的OpenClaw程序。在海外,谷歌等科技巨头也限制员工使用OpenClaw。
07
未来展望:
从“工具”到“协作者”
OpenClaw所代表的AI智能体方向,无疑是AI的未来。
曾剑秋指出,当前AI尚处弱AI阶段,OpenClaw的出现正引领行业从“回答问题”迈向“真正智慧”。
更深层看,“养龙虾”本质是数据资源争夺。IDC预测,2031年中国活跃智能体将破3.5亿,带来Token年均超30倍指数级增长。这些Token是AI时代的“数字饲料”,而更值钱的是用户轨迹数据——每一次点击、报错、回退,都被记录成完整行为路径。“文本模型比较简单,轨迹数据有行为有路径,价值不在同一量级”。
曾剑秋强调:“未来的智能体不是工具迭代,而是全新存在方式。它可以沟通协作、自我演进,人类必须打破现有思维”。
这场从“对话”到“执行”的范式转移中,谁能把握机遇,谁就能占据先机。而“养龙虾”热潮,或许只是深刻变革的开端。
本文基于公开资料撰写,不构成任何投资建议。
时代创芯




夜雨聆风