
一、产品核心认知
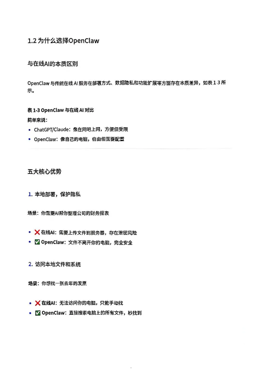
定义与更名:原名 Clawdbot,经 Moltbot 过渡后定名 OpenClaw,是可本地部署的 AI 智能体网关,能访问本地文件、跨多平台使用,数据私有且成本可控。
核心组件:Gateway 网关(中央调度站,默认地址http://127.0.0.1:18789/)、支持多模型的 AI 智能体(Claude/GPT/Kimi 等)、可自定义的 Skills 技能系统、技能市场 ClawHub。
核心优势:本地部署保隐私、直接访问本地文件系统、Skills 生态无限扩展、支持飞书 / 企微 / Telegram 等多平台、按需付费成本低(搭配国产大模型省 50%-70%)。
适用与不适用场景
适用:知识管理、编程开发、团队协作、创意工作、个人效率提升等,适合自由职业者、程序员、内容创作者等人群;
不适用:纯在线对话、专业代码编辑、移动端为主使用,以及不想折腾配置的用户。
与主流 AI 工具对比:在本地文件访问、系统操作、多平台集成、自动化任务上优势显著,成本仅为 ChatGPT Plus/Claude Pro 的几分之一,年度可省 73%-96%,但易用性稍低,适合作为工作助手,可搭配 ChatGPT(日常对话)、Cursor(代码编辑)使用。
二、环境搭建与部署
推荐配置:系统优先选 Mac(原生支持完善),其次 Windows/Linux;国内用户通讯工具选飞书,国外选 Telegram;部署方式分本地(Mac 推荐,无服务器成本)和云端(24 小时运行需求,低成本)。
部署方式
本地部署:Mac/Windows/Linux 均支持,通过官方一键脚本安装,需 Node.js 22.0.0+,安装后执行初始化配置openclaw onboard,选择 AI 模型、绑定通讯渠道即可;
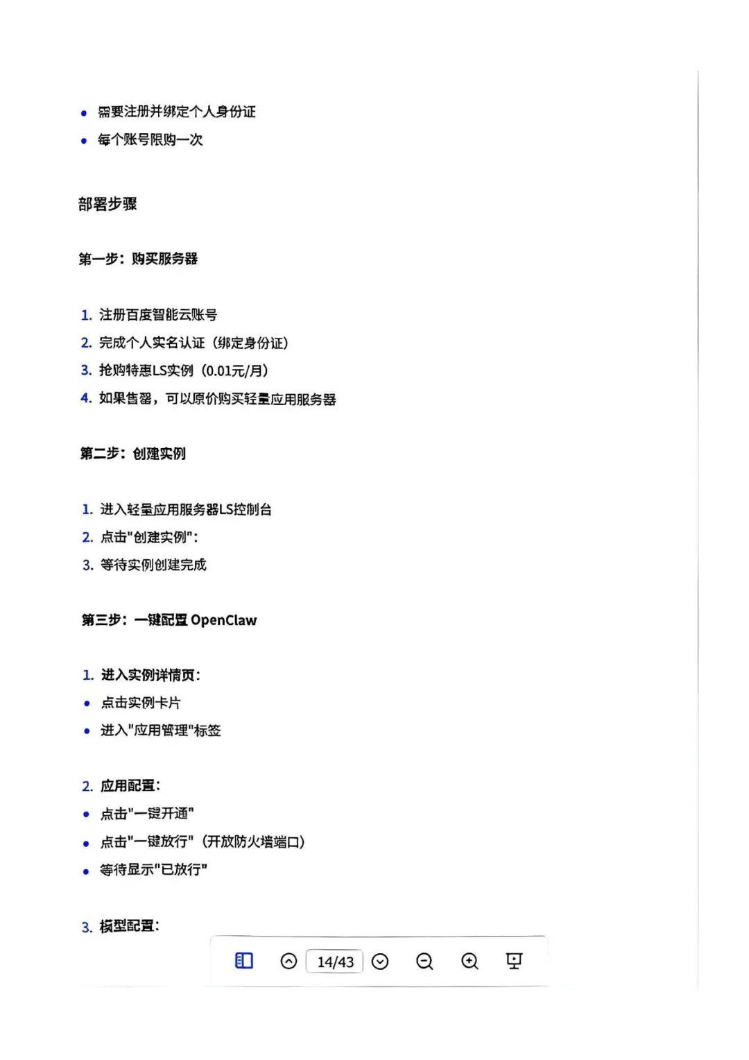
云端部署:支持腾讯云、火山引擎、百度智能云、阿里云,部分平台有特惠(如百度智能云首月 0.01 元),可一键安装镜像,完成后配置 API 和通讯渠道;
国内专属:提供中文版一键安装脚本,国内源下载快、中文界面、预配置国产模型,Windows 推荐用 WSL2 运行。
进阶部署:可通过 Cloudflare Workers 部署,适合有定制化需求的用户,需配置 Gateway Token 和域名,解决国内访问国际模型的问题。
三、API 配置
核心原则:OpenClaw 无内置模型,需对接第三方 API,推荐国产大模型(高性价比、国内直连),分内置 API 模型(新手推荐,仅需复制 API Key)和自定义 API 配置(进阶用户,支持小众模型 / 代理 / 参数定制)。
常用国产模型配置
DeepSeek:性价比最高,日常使用 5-30 元 / 月,上下文 64000,适合普通对话;
Kimi(Moonshot):长文本专家,支持 20 万字上下文,适合论文 / 报告分析,10-50 元 / 月;
其他:GLM-4(多模态)、文心一言(百度生态)、通义千问(阿里生态)。
国际模型:需科学上网或第三方代理,成本远高于国产模型,仅推荐复杂任务使用。
省钱技巧:日常对话用 DeepSeek,长文档用 Kimi,复杂任务用 Claude/GPT,按需切换。
四、版本升级与问题解决
版本注意:2026.2.9 为稳定版,2026.2.12 存在严重 Bug(消息处理异常、心跳功能失效),切勿升级,已升级需回退至 2026.2.9。
升级流程:升级前备份配置、记录版本,停止 Gateway 后通过 npm 安装新版本(加--force),执行openclaw doctor --fix修复配置,重启后验证功能。
常见问题排查
安装问题:Node.js 版本过低则升级至 22,权限错误调整文件权限,网络失败换云端部署;
API 问题:检查 API Key 有效性 / 复制完整性,Token 消耗快则换低价模型、优化提示词;
功能问题:Gateway 无响应重启服务,模型切换失败修改配置文件或用命令临时切换。
五、基础使用与核心命令
初始化与启动:安装后通过openclaw onboard完成配置,openclaw gateway start启动服务,默认访问http://127.0.0.1:18789/chat进入聊天界面。
常用核心命令:涵盖服务管理(start/stop/restart)、状态检查(status/health)、配置管理(config get/set)、通道管理(channels add/login)、模型管理(models list/set)、诊断修复(doctor)等。
技能与钩子:可从 ClawHub 安装技能(文件管理 / 自动化等),通过hooks list查看事件钩子,开启会话记录、日志等功能。
工作区与路径:主配置文件~/.openclaw/openclaw.json,工作区~/.openclaw/workspace/,包含代理指令、记忆、人格等配置文件,日志存储在/tmp/openclaw/。
六、实战与最佳实践
基础实战:完成安装后配置至少一个国产模型,发送测试消息验证回复,检查版本并完成基础功能测试。
工具组合:OpenClaw 作为工作助手,搭配 Cursor 做代码编辑、ChatGPT App 做移动端对话,实现全场景覆盖。
自动化与高效使用:可设置定时任务、开启心跳检查,利用 Skills 实现文件批量处理、日程提醒、多平台发布等自动化操作,通过向量搜索快速调取长期记忆。
































夜雨聆风