上周末,小龙虾迎来了它最灾难的一次更新。
本来官方的意思是解决旧版本插件生态太混乱的问题。
毕竟OpenClaw能接到大部分app上,比如飞书啊,微信啊等等。
结果官方直接进行一刀切的重构。
这就导致大量用户反馈报错,飞书微信等渠道消息无响应。

虽然官方最终也是很快修复了这个bug。
但是腾讯公关总监张军的微博让我有了一个新的思考。

这些接入原生OpenClaw的用户们,都依赖于它本身的稳定性。
如果未来再次发生像这次升级崩溃的事故,其实我们一点办法也没有。
它崩给你看,你只能干等。
谁叫这是人家的东西呢。
不过国内封装版的小龙虾,WorkBuddy,QoderWork就不会太多受到影响。
所以我想到,如果我把国内这些封装版的小龙虾集合起来。
做一个横向测评,看看它们各自的优势在什么地方。
那在未来,如果再次发生OpenClaw崩溃,我们至少还有更安心的备用选项。
这次我选取的国产小龙虾有三个。
WorkBuddy,QoderWork,还有国内搜索巨头百度新发布的DuMate。

我这次选了三个使用场景。用同一段提示词,分别喂给三个Agent。
没想到结果让我大跌眼镜。
场景一:定时推送AI资讯
我觉得这是大多数朋友都会测试的场景吧。
看一下各家Agent的定时任务规划如何。
我给它们发的是以下的提示词

DuMate花了一分多钟,剩下两家都在一分钟以内。
WorkBuddy甚至只用了半分钟。

我让它们定时到十点半。
到点之后我看了每只龙虾的定时任务。
WorkBuddy,没问题。

QoderWork,没问题。

到了DuMate,也没问题,几秒钟就跳出来了。

那这种搜索+定时推送的任务。
对于这三家产品来说,可能都不是什么大问题。
不过我看DuMate的搜索过程,比其他两家要丝滑一些。
可能是因为用自家百度的搜索引擎吧哈哈。
总的来说,这个场景三个我都给满分,挑不出毛病。
场景二:AI简报生成Word
还是同一段提示词

这个场景考验的是各个产品的搜索能力和整理总结能力。
在这个场景里,搜索引擎公司出身的DuMate表现最好

一共用了五分多钟。出来的报告内容覆盖面广,内容深度也在线。

WorkBuddy用了将近十分钟,不过给出的报告内容也很丰富。

QoderWork跟DuMate一样,都是五六分钟,不过内容要薄一圈,更像是个摘要不是简报。

总的来说,搜索相关资讯做AI简报这个场景。
DuMate和WorkBuddy并列第一,速度DuMate更快,WorkBuddy更慢。
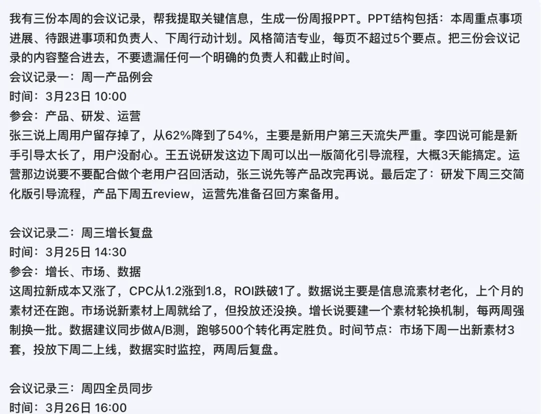
场景三:会议记录变周报PPT
一样的提示词和会议记录:

没想到啊,用会议记录做PPT好像是到了DuMate的主场一样。
居然交出了两分多钟的答卷。
剩下的WorkBuddy和QoderWork,一个是五分多钟,一个是七分钟左右。
DuMate直接比最慢的快了将近三倍。
或许处理Office文件这一块,DuMate才是真神?
先来看一下效果吧。
DuMate

中规中矩,就是一个简单的汇报总结PPT。
清晰,简洁,易读就是它的优势。
WorkBuddy

不得不说,WorkBuddy在审美这一块,真是挺不错的。
不管是场景二的简报还是这份PPT。
让人一看,就有种精致的感觉。
QoderWork

为什么有一页空白?
而且你花的时间是最久的,QoderWork。
这个质量说不过去了。
总结一下,
通过会议记录制作汇报PPT这个场景。
QoderWork肯定是不能接受的,时间最长,做出来的这份PPT还用不了。
DuMate和WorkBuddy各有长处。
一个速度快,一个更精致。
不过我想对于大部分使用场景来说,能更快的完成任务更重要一点。
毕竟也没有人会真的盯着PPT的精美与否看吧哈哈。
只要易读性OK就没问题。
这里我还是觉得DuMate更胜一筹。
好了,三个场景测完了。
说说我的结论
如果你是重度依赖定时任务、需要龙虾7x24小时帮你盯着事情的那种用户。
WorkBuddy和QoderWork是更稳的选择。
如果你的使用场景主要是搜集资讯、整理信息、生成简报这类。
DuMate和WorkBuddy都可以,内容质量差不多,但DuMate快将近一倍。
如果你需要频繁处理Office文件,做文档做PPT。
那我认为DuMate才是属于你的菜。
速度这块,它对另外两个来说有点降维打击了。
一个生成Word,一个生成PPT。
两个任务的时间都是最短的。
而且这三只小龙虾在安全管控这一块都挺好的。
不会乱搞你的工作环境。
不过说到底,哪款更适合你,还是取决于你最高频的使用场景是什么。
但如果你问我,日常办公场景下综合下来谁更值得养。
那我认为,还得是你自己体验过后才能找到这个答案。
夜雨聆风