
《2026年OpenClaw完全指南》308页
文末下载源文件
▼
这份《OpenClaw完全指南:从原理到实现的专家级解析》308页旨在为所有使用该系统的用户提供全面支持,无论您是初次接触的新手、日常操作的常规用户,还是负责管理与维护的技术人员,都能从中找到所需的指引。其核心目标是确保每位用户都能安全、高效、规范地利用系统完成各项工作任务。
《OpenClaw完全指南》308页内容系统性地涵盖了以下五大核心板块:
系统概述:介绍系统的设计目标、核心价值、整体架构与运行环境,帮助用户建立宏观理解,明确系统能为其解决何种问题。
功能模块详解:这是指南的主体部分,对系统的各个功能模块进行分解说明。包括每个模块的具体用途、操作界面布局、可执行的详细操作步骤以及预期的输入输出结果,指导用户完成从基础到进阶的各项业务操作。
标准操作流程:针对跨模块的、常见的综合性业务场景,提供标准化的端到端操作流程。例如,从创建项目到最终审核发布的完整生命周期管理,确保用户能够遵循最佳实践,高效完成复杂任务。
常见问题与故障排除:汇总了用户在日常使用中最可能遇到的疑问、操作误区及典型故障现象。针对每个问题,提供清晰的排查步骤与解决方案,便于用户快速自助处理,减少工作中断。
技术支持与规范:明确获取进一步技术帮助的渠道(如联系管理员、提交工单等),并列出重要的用户行为规范、数据安全守则及系统维护窗口信息,保障系统的稳定与安全使用。
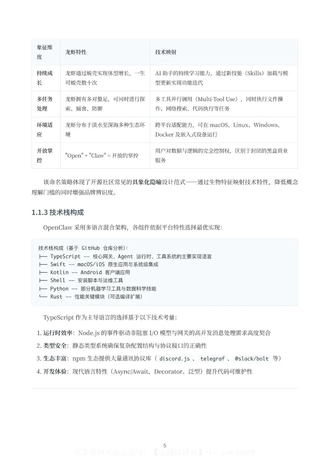
部分内容截选展示



















等308页|因版面有限以上仅为部分呈现
👇️完整版308页解析指南PDF下载通道👇️





分类干货|往期更新
(点击下方蓝色文字可跳转查看)
| 抖音系列 | 抖音系列2 |视频号系列 | 小红书系列 | 个人IP系列 | 私域流量系列 |AI系列 | 跨境电商&TIKTOK系列 |
【免责声明】
夜雨聆风