
AI·大模型·领地
报告: OpenClaw从入门到精通指南129页
本文档是一份全面的OpenClaw学习与实操指南,围绕这款2026年初爆红的开源个人AI Agent框架展开,从理论认知、安装配置到实际应用进行了层层拆解,既讲解核心原理与特性,又提供手把手的部署教程和丰富的实战案例,帮助读者从入门到熟练掌握OpenClaw的使用与应用,清晰展现其作为“自主执行式AI管家”的技术价值与落地潜力。
文档整体分为三大核心部分,各部分逻辑递进、内容详实,兼顾理论理解与实操落地,同时包含大量实操命令、平台配置步骤和实际应用场景演示,适配不同技术基础的学习者:
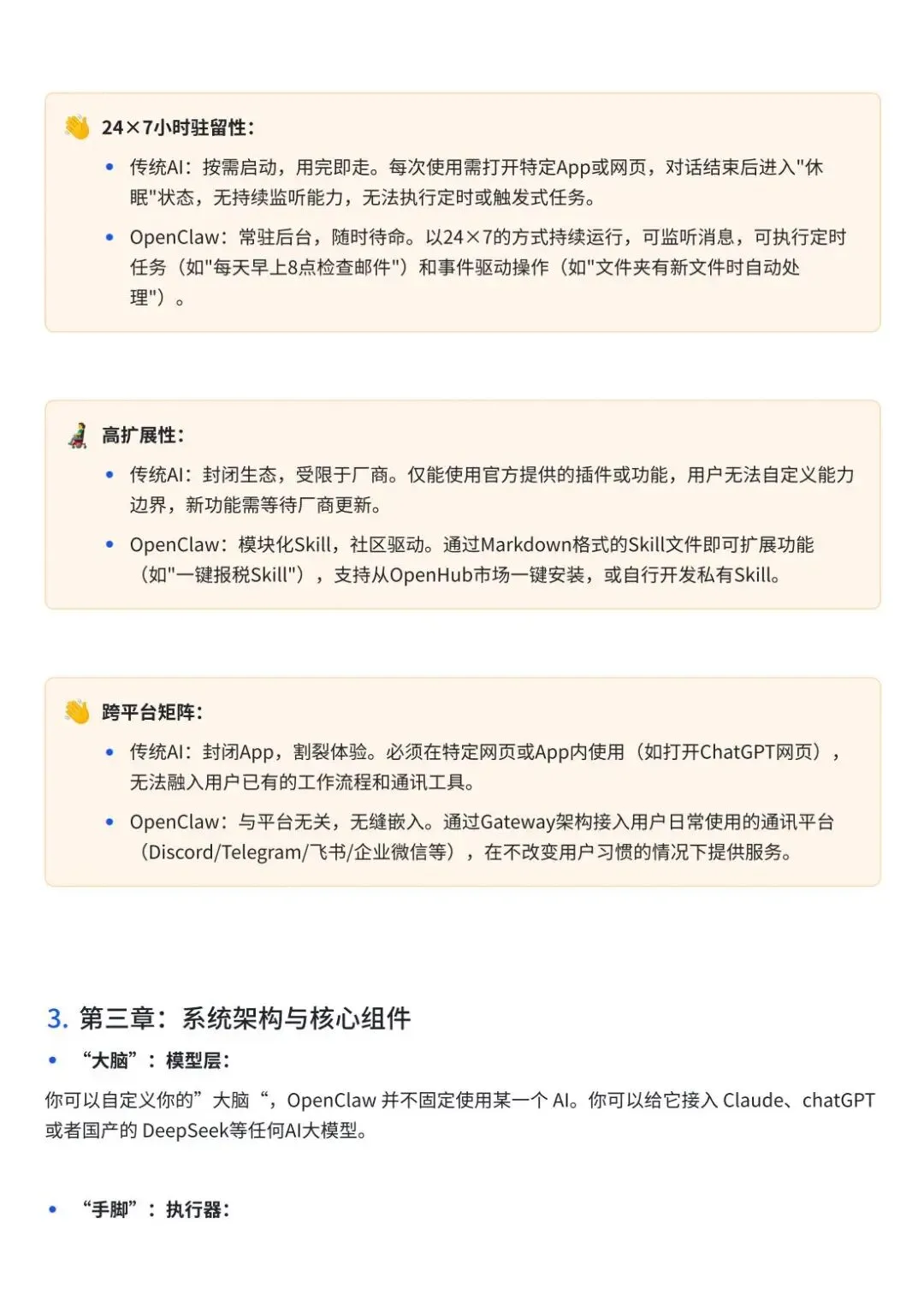
OpenClaw理论知识:为读者搭建基础认知体系,介绍OpenClaw的起源与发展,包括创始人背景、命名变迁史与爆红原因;剖析其核心特性与差异化优势,对比传统AI,突出本地指令、24×7驻留、高扩展性、跨平台矩阵等核心亮点;讲解系统架构的四大核心组件(模型层、执行器、接入适配器、持久化记忆);明确其适用应用场景与潜力方向,同时客观分析当前存在的配置门槛、生态兼容、持有成本、权限安全等挑战与局限性。
OpenClaw安装配置:这是文档的实操核心部分,提供云端部署和本地部署两种环境部署方案,其中重点讲解腾讯云云端秒级部署(含免费领取云资源教程),并明确本地部署的设备选择与核心命令;详细说明模型配置方法,包括内置API模型(以Kimi 2.5为例)和自定义API模型(以Atlas Cloud、DeepSeek为例)的API获取与配置步骤;以飞书+Kimi2.5、QQ+Kimi2.5、Discord为典型案例,分步讲解Bot配置与OpenClaw的整体配置流程,包含各平台开放平台的应用创建、权限配置、密钥获取,以及服务器端的命令行操作、风险确认、通道选择、技能配置等关键步骤,每一步均搭配具体命令与操作指引。
OpenClaw实际应用场景:通过6个典型实战案例,展现OpenClaw的实际落地能力与多样化应用潜力,包括将自定义Agent部署到专属AI社交网络Moltbook、设置定时天气提醒等定时任务、安装小红书封面生成等Skill实现即插即用、自然语言驱动将文章一键转换为可访问网页、远程指挥收集整理信息并保存为指定格式文件、结合OpenCode/GitHub/Vercel实现“从想法到上线”的Agent Coding(以贪吃蛇游戏开发部署为例,完整演示AI自主写代码、管版本、自动部署的全流程),直观体现OpenClaw在自动化办公、代码开发、信息管理等场景的核心价值。
此外,文档中穿插大量代码块、操作截图指引、平台地址、权限配置表等实用内容,同时给出安全部署建议、问题解决提示(如API密钥保存、服务重启方法),让读者能够快速上手并规避使用风险,是学习OpenClaw的一站式实用指南。

来源:AI大模型·领地知识星球。




















....
·····
AI大模型资料藏经阁

AI大模型·资料·藏经阁





·····
立即扫码


免责申明:本公众号所载文章为本公众号原创或根据网络搜索编辑整理,文章版权归原作者所有。因转载众多,无法找到真正来源,如标错来源,或对于文中所使用的图片,资料,下载链接中所包含的软件,资料等,如有侵权,请联系删除~----
夜雨聆风