点击关注,设置星标,给自己成长加速
本管理评审报告,是2026年新版本。
可编辑word格式,稍微修改就可以使用。
内容涵盖新版GMP《医疗器械生产质量管理规范》(国家药监局2025年第107号公告。
以血压计产品为例,全文约6200多字,仅供参考。


附件模板稍后也会后续发布
。
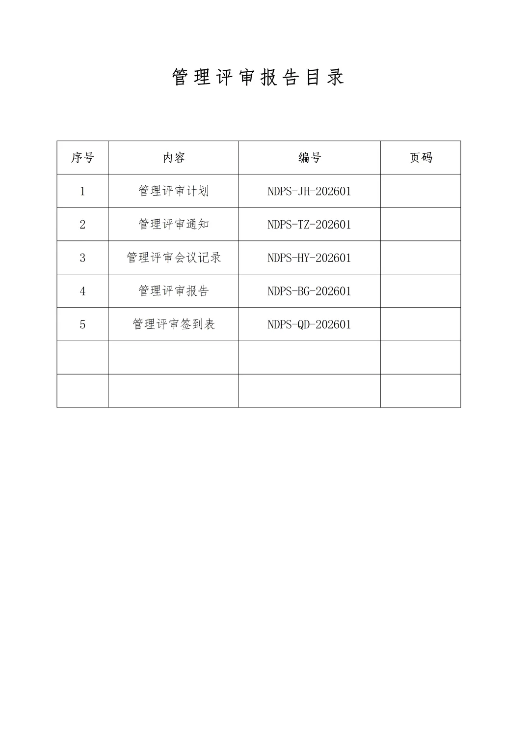
1.内部审核报告:
2.质量目标达成统计报表:
3.客户反馈及满意度调查结果;
4.供应商评价报告
5.产品检验报告汇总;
6.纠正预防措施报告汇总:
7.参会人员签到表:
8.各部门评审输入资料。


如私定版本,或者辅导修改新版,仅限猛象学圈朋友。








学习器械体系的最佳路径,就是实战,其次是模拟实战。
实战的成本太高了,机会是十分难得。
但是模拟实战是可行的。
你觉得有用的话,不妨就自我实战演练一下。
如果是觉得挺枯燥的,可以找个朋友一起学。
——The End——

主页右上角设置可加星标⭐️

点赞鼓励一下

夜雨聆风