阅读提示:基于项目实施过程中涉及的文档进行模板标准化,涵盖管理、需求、设计、评审、测试、发布、培训、结项、支持等。所有文档模板均源自工作总结,文档编写与格式规范均为原创,且各章节均配有撰写提示。
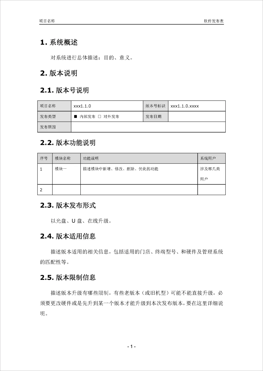
软件发布表描述了软件发布涉及到的各个环节和关键信息:版本说明、安装指南、验证测试、缺陷处理以及发布结论等。






阅读提示:基于项目实施过程中涉及的文档进行模板标准化,涵盖管理、需求、设计、评审、测试、发布、培训、结项、支持等。所有文档模板均源自工作总结,文档编写与格式规范均为原创,且各章节均配有撰写提示。
软件发布表描述了软件发布涉及到的各个环节和关键信息:版本说明、安装指南、验证测试、缺陷处理以及发布结论等。





