一年一度的AP大考进入倒计时阶段,2026年4月3日起考生可以在大陆普尔文官网上下载并打印准考证。
其他考区的准考证和考点信息看这篇:
参加考试前,各位APer一定要提前检查个人信息,核对考场地点提前做好安排。
准考证打印须知
TimiEdu
准考证下载网站:https://myapchina.prometric.com.cn

登录后,请在下图所示位置下载打印准考证。

考生须确保以下信息完全一致:
准考证信息 MyAP https://myap.collegeboard.org学生账户信息和报考科目

College Board Account Setting 个人信息(如下图):

报名使用的证件信息
电话/在线沟通
Phone:888-225-5427 (toll free in the United States and Canada)212-632-1780
Chat: https://apstudents.collegeboard.org/
填写表格: cb.org/apstudentcontact
几分钟即可收到回复,附上对应编号和新的身份证明。
需要完整PDF信息联系文末老师↓↓↓

关于个人物品和机考设备我们将在下一篇详细为大家介绍。
关注苔米,了解一手精准简要考试信息↓↓↓
考试时间
TimiEdu
请提前60分钟到达考场,完成确认考试房间、进行身份核验、存放个人物品、签到、及考试设备准备(如接入考点Wi-Fi网络、启动并登录Bluebook机考应用程序等);
送考家长及陪同人员请勿进入校园、考场区域,请勿在学校门口聚集或长时间停留;
考试时长等信息请参阅AP网站的“Exam Timing and Structure” :
https://apstudents.collegeboard.org/ap-exams-overview/exam-timing-structure;





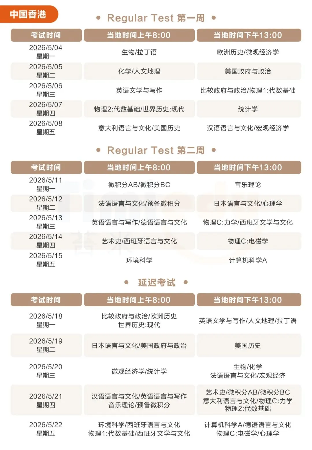
左右滑动查看各考区考试科目&时间
关注苔米了解更多
江苏AP考点名录
TimiEdu
南京的AP两个考点依然是【南京航天管理干部学院】和【南京东华培训中心】


想了解AP大陆完整的考点名录,私信文末老师领取~

还没报名苔米全程班/AP刷题班的同学,速速准备起来,报名即可领取《整卷汇编》(AP历年真题)💕

夜雨聆风