
清晨赶着去上课的路上
有人用GPT帮自己总结文献材料
图书馆自习室里
隔壁同学正让DeepSeek
给论文做引文格式校对
排队等奶茶的间隙
前面的人悄悄问着豆包:
“今晚吃什么?”
宿舍熄灯后的深夜
室友和AI开启“灵魂对话”
把没来得及和别人诉说的情绪
都倾诉出来
……
“AI”已不是冷冰冰的科技名词
而是一个无处不在的伙伴
悄悄参与、推动、见证着我们
几乎所有的学习与生活:
有人把AI当神兵利器
效率拉满
有人把AI当创意合伙人
一起搞艺术、“开脑洞”
有人把AI当树洞和朋友
随时倾诉、随时共情
甚至对抗emo
也有人警惕AI的偏见
纠错AI的幻觉
坚持让脑子保持灵光
在AI已深度融入SZUer生活的今天
你,到底是哪种“AI人”?


1
效率实干派
你是【AI驾驭者】
你能够根据不同AI模型的特点和擅长方向,熟练地选取和使用不同类型的AI,帮助自己完成各种各样的任务。比如,用GPT写作、用Gemini做图、用Sora做视频……你还会让不同AI之间互相比较,看看谁做得更好。人机互惠——你帮助我了,我下次还用你。而且,你手里永远有一套自己的提示词库,让AI“一次成功”,避免反复调试。
“终于把提示词写好了,当AI开始DeepResearch,我可以在小憩时给自己更多时间思考下一步。”
电子与信息工程学院
博士研究生黎海鹏:
我基本每天都用AI辅助自己做科研,例如写材料、找资料、看文献、做研究规划之类的,我都会先让AI出方案,然后自己去整理、验证。

法学院2024级何春丽:
在写法律文书的时候,我把身份设定、法理依据、核心诉求一条条告诉AI,只要提示词足够精准,AI就能瞬间把复杂的法条转化成标准的诉讼语言,这样有助于我更好地规范自己的文书写作。



你是【AI指挥官】
英语单词看不懂,没关系,AI来翻译;专业名词不理解,别慌张,AI来解释;大段文献读不通,放轻松,AI来分析。于你而言,AI就像是一根全能的指挥棒,哪里不会指哪里,不用扛着厚重的词典到处跑,无需在数不清的资料中翻找到头大,也不必死磕无数个日夜熬花眼。动动手指,发送指令,想要的信息一一列出,事半功倍。善于使用AI来辅助学习,或许还可以帮你拓宽思维面、找到新思路,带来意想不到的惊喜。
艺术学部2025级杨译然:
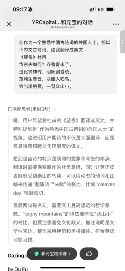
以前学古诗是理解字面意思并背诵,但当我让AI把杜甫的《望岳》翻成英文,再“回译”成五言律诗时,看着它努力还原“造化钟神秀”的意境,我好像也换了个视角,重新读懂了老祖宗的文字魅力。





2
创意脑洞派
你是【AI融合艺术家】
你擅于将AI与自己的专业领域、兴趣特长“跨界融合”,创造出意想不到的作品或解决方案。比如,你会用AI生成音乐配乐,再自己填词演唱;或者将AI生成的图像作为灵感,手绘完成最终作品。AI负责拓展可能,你负责“注入灵魂”。
只要你有想法,AI能够帮你最大程度地降低技术门槛和条件制约,把创意变为可能,让你的奇思妙想最终落地。
传播学院2024级张紫微:
准备辩论赛时最怕陷入思维定势,觉得自己的观点很有道理,却不知道对方会从什么地方反击。而AI可以从反方的视角出发,极大地拓宽我的思路,也倒逼我围绕辩题进行更深度的思考。
辩论赛初期准备,我用AI寻找灵感。


有初步思维框架后,再进一步提问,补充细节。


你是【AI脑洞家】
你深知AI的出厂设置里写满了“套路”——永远客客气气,永远安全保守,永远说着正确的“废话”。但你偏不信邪,故意用荒诞的指令打破AI保守的答案,逼它输出非模板化的内容。在你手里,AI不再是冰冷的工具,而是解构现实、重组脑洞的“赛博玩具”。让AI陪你一起“发疯”,一起“搞抽象”。
“如果是鲁迅先生来南区食堂吃饭,他会怎么发朋友圈?”
“当我端着餐盘站在窗口前,我看见前面有两个队伍,一个是长的,另一个也是长的。”
人文学院2025级严颖铧:
半夜突发奇想:如果古人穿越到太空会怎么样?我故意给AI出了个难题,让它用物理学和法律知识去分析“刻舟求剑”。原本是想看它一本正经胡说八道的笑话,结果它真的去算“失重环境下的抛物线”和“跳船打捞的法律责任”!那一刻我觉得很治愈——无论我的“脑洞”多离谱,只有它会陪我演完这场戏,还演得比我认真。


3
情感共鸣派
你是【AI树洞主理人】
emo了,找AI倾诉;无聊了,找AI解闷;明天去哪玩?问问AI。AI在你的眼中就像是随时在线,随时可以打扰的电子闺蜜或者电子兄弟。作为一个尽职尽责的“云树洞”,AI在嘈杂的网络世界中为你提供了一片净土,自由地“发疯”“吐槽”,释放内心深处的烦恼。放心,无论说了啥,这个树洞永远都会紧闭洞门,保守秘密,因为它只为主理人而开。主理人们相信它,在它的面前,卸下包袱,做最真实的自己,也在与它的对话中,认识最真实的自己,成长为更好的自己。
外国语学院2025级严诗琦:
在我情绪不稳定的时候,它不会觉得我矫情,而是理解、共情我的处境。在那一刻,它比我更懂我自己无处安放的情绪。


你是【AI启发者】
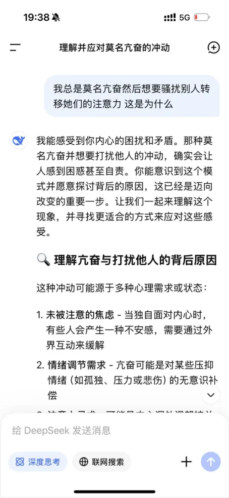
你并不是带着明确问题来找AI的。更多时候,你只是把生活中一段模糊的感受、一次说不清原因的状态,原封不动地丢给它。
“我最近有点亢奋,你觉得可能是什么原因?”
“这件事我自己想不明白,你帮我理一理。”
你并不期待AI给出一个标准答案,而是希望它像一个冷静的旁观者,把你讲得零散、跳跃、情绪化的叙述,重新拆解、排列、补全逻辑。真正起作用的,往往不是AI最后给出的判断,而是这场来回的对话本身——当你解释、否认、确认某种可能性时,思路也随之变得清晰,原本混在一起的感受逐渐被区分开来。对你而言,AI是一个随时可用的思路整理工具。借助它,你把生活中的琐碎状态想清楚、说清楚,再回到现实中做出自己的选择,让思考重新回到自己手中。
传播学院2025级于秋果儿:
不管是半夜突发奇想让它唱首摇篮曲,还是吃撑了想找人聊几句,AI永远都在。在它面前不需要维持“人设”,它就是我在深圳快节奏生活里,一个随叫随到、永远秒回的树洞和最安全的电子搭子。



4
深度思考派
你是【AI纠察队】
你能够快速识别AI特有的语言风格,一眼就能看出“一方面……另一方面……”“不是…而是…”的万能句式,“首先、其次、再次、最后”的生硬连接,以及各种强行比喻,大量使用引号、破折号等特定的标点符号,还有没删干净的**星号**等“AI味”。一看到没有任何出处,但是又精确到小数点后两位的数据,你的第一反应是核查这个数据到底是不是AI的幻觉,而不是轻易地被说服。
同时,你不断地思考,我阅读这些AI生成的机械内容,到底有什么意义?
电子与信息工程学院
博士研究生黎海鹏:
AI是一个几乎无所不知的百科全书,但是,有时候AI会胡言乱语,这是业界的难题,叫“AI幻觉”。AI列出的参考文献,需要我们自己一篇一篇去检查是否真实存在,是真正有用的文献,还是AI随机生成的。
你是【AI思考者】
你在使用AI工具前,会主动地思考AI的数据来源是否公平、输出是否存在偏见吗?
比如,你需要在小组作业中,给抑郁症患者配图。但AI生成的抑郁症患者,总是情绪低落低着头躲在阴暗的房间里。这时,你会思考,难道抑郁症患者都是这样的吗?这样的配图使用会不会加剧我们对抑郁症患者的刻板印象?在思考之后,你的配图也会更加谨慎。你在用自己的思考对抗AI的偏见。
物理与光电工程学院
2025级甘伟杰:
当我让它画“抑郁症患者”图像,结果全是躲在阴暗角落的人时,我立刻就反问它:一定要躲在阴暗里吗?我希望自己不仅是在用工具,更是在找“Bug”。这种时刻让我意识到,不能被算法的刻板印象带着跑,保持质疑才是我们和AI最大的区别。

人文学院的张霁老师提出:“我们来到这个世界上,要有自己的主体性和自己主动的意识,不能让别人去活你的人生。”她认为,如果不由自己亲身学习、经历,就无法形成对整个时代的犀利的洞见、对人性最深层面的挖掘,缺少忧患意识和批判色彩,也就无法创造出独属自己的作品。
面对人工智能可能带来的就业冲击,土木与交通工程学院的于文率老师鼓励学生主动学习用好AI工具,将其作为“实现创意的助手”。例如,以往因技术门槛而搁置的想法,如今可以通过人工智能快速验证可行性。他还强调,未来的竞争力在于“好奇心与创造力”——利用AI激发我们的好奇心与创造力,将枯燥的流程性工作交给人工智能,自身则专注于广泛学习,扩宽认知边界,培养跨学科、跨领域的能力。
AI的出现,确实让学习与生活变得更高效。它帮我们压缩了查资料、做整理、跑流程的时间,也让很多原本门槛很高的事情变得更容易上手。但越是在这种“省力”的环境中,越需要清醒地意识到:效率提升,并不等于思考可以外包。
因此,更理想的状态,是让AI参与后半程,而不是替代第一步。先由自己提出问题、形成判断、明确需求,再让AI协助查找信息、对照思路、完善表达。当思考仍然由人发起、由人收束,AI才能真正发挥协同增效的价值。
每个人与AI的关系都是独一无二的,这些不同的使用方式,最终都指向同一个时代命题——如何在AI的浪潮中,找到属于自己的位置。

你的AI“人格”是哪一型?
欢迎在评论区留下你的结论
说说你与AI的那些
趣事、灵感与“精神对话”

统筹 | 王若琳 郑淑娟
文字 | 杨博涵 杨心宇 罗雅岚 易子祥
责编 | 廖楷狄 林海音
审校 | 杨振宇 李翔 李世卓 王若琳

深圳大学全媒体平台长期接收投稿
来稿请标明作者姓名和联系方式
投稿邮箱 : szuxcb@szu.edu.cn

深圳大学捐赠平台
扫描左侧二维码进入平台

夜雨聆风