声明:

一、安全生产履职考核清单及行动计划表















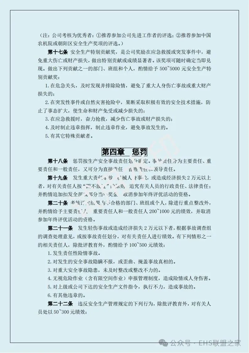
二、安全目标+安全责任制考核与奖惩评定细则










三、安全生产责任制及考核奖惩管理制度
四、全套安全生产责任制考核表
▲篇幅限制, 非全文展示。
☆本资料一键获取方式☆
【知识星球】限时特惠!仅需60元/年(低至5元/月),即刻享受海量安全资料一键下载。
点击下方名片获取更多兄弟号资料
【自助下载】《危险化学品和化工医药企业防静电安全手册》,64页可编辑!
【自助下载】面对中央安全巡视如何对答如流?送最新整理《各行业安全生产工作应知应会参考》!
【自助下载】一个安全文化良好的企业,一定是致力于做好这两件事!送新版《企业安全文化手册》,可编辑可下载
【自助下载】隐患对应依据,这才是最全版本!专业!强烈建议收藏!
【自助下载】安全标识资料大全,附高清大尺寸安全标识汇编,直接下载直接用!
【自助下载】八大特殊作业危险作业安全资料汇编(含标准、培训课件、危险告知牌、作业许可证模板)!
【自助下载】生产安全事故应急预案编制流程及演练组织实施资料汇编!
▲更多精品资料下载点击“阅读原文”
夜雨聆风
