点进来 不挂科 
开学这么久了,很多同学的心思还没有从假期的潇洒中过渡过来,来到学校看着厚厚的教材,内心无比的抗拒,其实教材里的很多东西,考试的时候基本上不会出现,每次都依赖老师画的重点也不是长久之计。
为了帮助大家快速梳理各门功课,学长整理了一些必考知识点,
帮助大家争取在一周内掌握整个学期讲过的内容,
不论老师有没有给你勾画考试重点,都可以应对期末考试。
其实争取奖学金没有那么难,除非放低对自己的要求,不挂科就行。
无论哪种要求,我都会尽全力满足你。
学长已经为你准备了超多超全的单片机原理复习资料。
其中包括:
思维导图
重点知识点汇总
课堂笔记及课后习题详解
题库
相信你有了这份资料,让你快速复习,轻轻松松拿高分!
单片机原理作为理工科的基础课程,其难度还是偏高的,再加上很多同学没有认真对待,平时没有认真学,期末考试恐怕不会轻易通过。
尤其是对于那些经常“打游戏谈恋爱”的同学,临时抱佛脚成了唯一的救命稻草。
大家普遍担心的无非下面几点!
我没认真听过课,不知道 单片机原理到底学的什么知识?
单片机原理 的知识点太多了,又分布在书上的各个地方,找起来好麻烦!
单片机原理 的常考知识点对应的题型有哪些,我也不知道?
作为一个过来人,你所有的痛苦我都经历过。
随着期末考试越来越近,而自己捧着厚厚教材一筹莫展,看过的内容几乎过目就忘,越看越焦虑,毫无头绪。
于是我收集好了整套的单片机原理论的期末复习资料的PDF,来帮助你复习备考,摆脱这些焦虑,轻松度过期末考试!
加QQ 84683528 领取考试资料

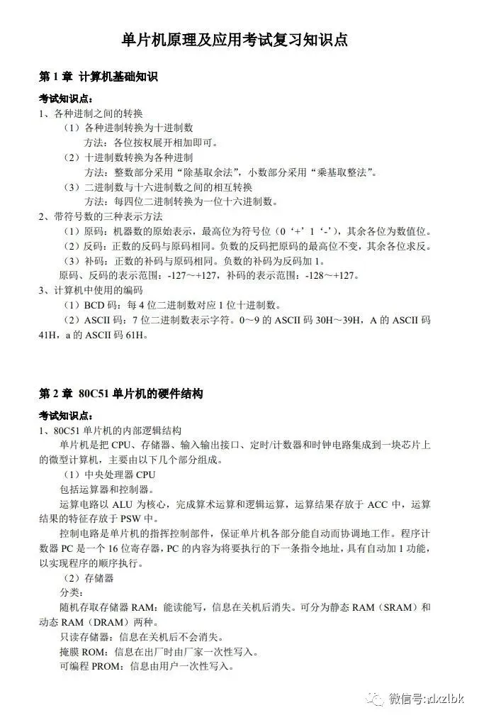
单片机原理思维导图:










以上就是 单片机原理的精华期末复习资料了!
由于篇幅有限,这里暂时只能展示这么多了!

更全更详细的电子版资料和复习资源,关注我
后台回复关键字:复习资料领取。
记住,只有你想要,没有做不到!

更多更全的复习资料点击阅读原文领取

夜雨聆风