▼ 做您定制的类似分析,请与刘老师联系。
不做实验,也能发IF10+SCI?正在悄悄流行的文献计量分析,不仅是“论文捷径”,更是“基金申请外挂”!

引言
胶质母细胞瘤(glioblastoma, GBM)是成人中最常见的恶性脑肿瘤,具有高死亡率和有限的治疗选择。GBM 的一个重要特征是广泛异常的新生血管形成。这些异常血管为肿瘤的快速进展提供必要的营养和氧气。
GBM 组织中的内皮细胞(endothelial cells, ECs)是肿瘤血管生成的重要驱动因素,主要通过分泌促血管生成因子(如血管内皮生长因子 VEGF、成纤维细胞生长因子 FGF 及血管生成素等)促进肿瘤新生血管形成和侵袭性进展[5]。然而,临床证据显示,在部分胶质瘤相关血管中,CXCL10 水平升高与患者预后改善相关,尤其是在接受 IL-13Rα2 靶向 CAR-T 细胞治疗的患者中更为明显。这些发现提示,GBM 中内皮细胞具有显著的异质性,并表明通过靶向调控关键的内皮细胞来源因子,有望破坏促肿瘤微环境。
胶质母细胞瘤干细胞(glioblastoma stem cells, GSCs)是肿瘤中具有干细胞样特性的亚群,能够驱动肿瘤发生、耐药及复发。GSCs 通常位于由内皮细胞构成的特殊微环境——血管周围生态位(perivascular niche, PVN)中。GSCs 与 ECs 的空间邻近性有助于维持其干性及自我更新能力。尽管 GSCs 与 ECs 的双向作用促进了 GBM 进展,但在低氧环境中,稀疏且异常的血管结构以及减少的内皮细胞数量反而能强烈促进 GSC 干性。另一方面,抗 VEGF 治疗(如贝伐珠单抗)可能增加 GBM 的侵袭性。这些现象表明,ECs 的功能具有复杂性,其对 GSC 的影响具有双重作用。因此,靶向调控内皮细胞表型的关键因子,可能成为干预 GSC 干性的潜在策略。
第 3 类 Semaphorin(SEMA3s)是一类分泌蛋白家族,可通过调控细胞间通讯影响 GBM 的进展。SEMA3G 是一种主要在内皮细胞中表达的细胞外信号分子,已被认为是胶质瘤的预后标志物。已有研究表明,在 GBM 细胞中过表达 SEMA3G 可通过抑制 MMP2 激活,从而抑制肿瘤细胞的迁移和侵袭。此外,我们此前发现内皮细胞来源的 SEMA3G 具有跨细胞远程调控作用。因此,我们推测,EC 来源的 SEMA3G 可能通过旁分泌方式重塑细胞间通讯,从而影响 GBM 的进展。
作为重要的干性调控因子之一,c-Myc 在 GBM 的发生发展及治疗耐受中发挥关键作用。本研究发现,内皮细胞来源的 SEMA3G 可通过诱导 c-Myc 降解,从而有效抑制 GBM 的发展,破坏 GSC 干性的内在驱动力。针对 SEMA3G–c-Myc 轴的干预可能提高 GBM 治疗的敏感性。

该文2025年发表于Cell Death & Differentiation,IF(2025发布)≈ 12.4,JCR分区Q1!
▼ 想发表自己的文献计量分析论文?点击👇获得更多高质量文献计量分析模板。

(👆经典文献计量分析模板,持续更新中)
以下分为三个方面进行解读。
一. 方法
该文方法包括:临床样本;患者来源 GSCs 及细胞系培养;实验动物;正位肿瘤模型;体内生物发光分析;DNA 构建与寡核苷酸;慢病毒转导与稳定细胞筛选;SEMA3G 过表达 HUVEC 的条件培养基; ELISA 检测;此外还有 重组 SEMA3G 蛋白纯化;细胞增殖与神经球形成实验;Western blot;免疫共沉淀(Co-IP);Pull-down 实验; 免疫荧光染色;HE 染色;碱性磷酸酶配体结合实验;RNA 提取与 qPCR;邻近标记实验;双分子荧光互补实验(BiFC)等,篇幅限制此处不详细展开,具体详见原文。
生物信息学分析
数据来源:GEO(多组GBM数据) 单细胞分析:Seurat(质控、PCA、UMAP) 差异分析:t检验 / Welch检验 通路分析:GO、GSEA 细胞通讯分析:CellChat
细胞类型通过经典marker基因注释。
统计分析
数据以均值 ± 标准误表示 两组比较:t检验 多组比较:ANOVA + Tukey检验 非正态数据:Mann–Whitney U检验 生存分析:Kaplan-Meier + log-rank
所有分析使用 GraphPad 软件完成,P < 0.05 认为有统计学意义。
二.主要结果
1. 内皮细胞来源的 SEMA3G 与 GBM 患者预后相关
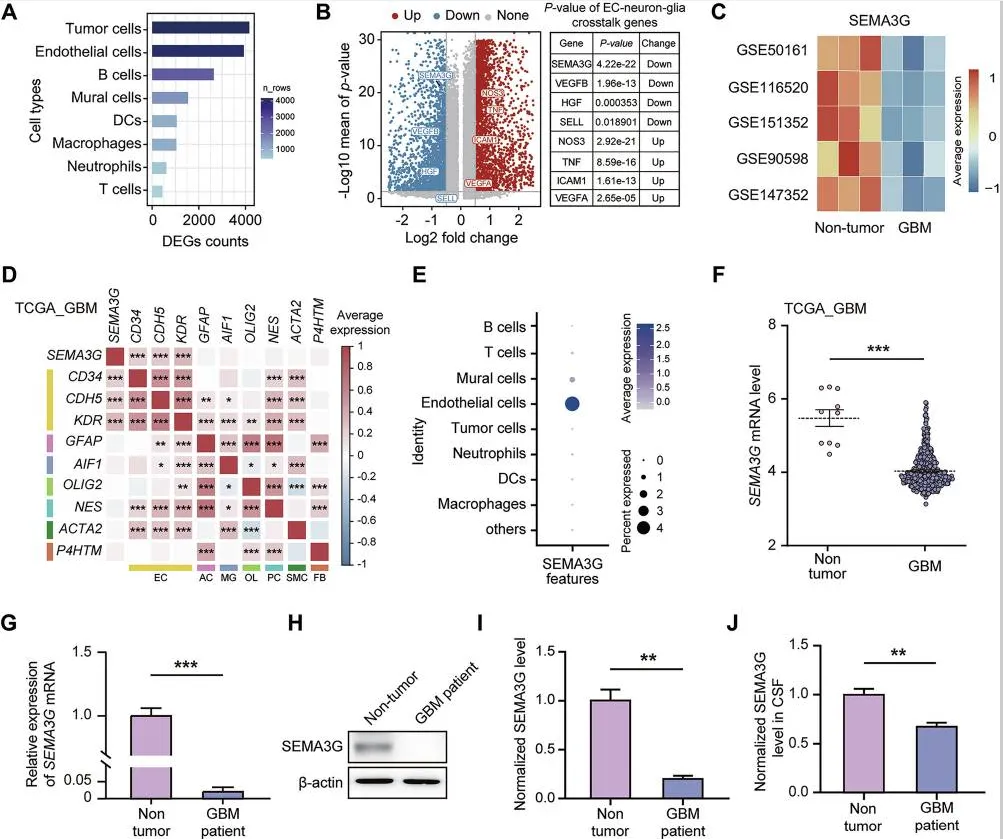
为鉴定影响胶质母细胞瘤(GBM)生长的内在因素,我们分析了单细胞 RNA 测序(scRNA-seq)数据集(GSE162631),该数据集包含来自 4 例 GBM 患者的肿瘤组织及肿瘤周围组织[29],以探究不同细胞类型中的差异表达基因(DEGs)。
结果显示,肿瘤细胞中差异表达基因数量最多,其次为内皮细胞(ECs)(图 1A)。在内皮细胞的差异表达基因中,SEMA3G 显著下调,且在已知参与内皮细胞与神经元/胶质细胞相互作用的基因中,其 P 值最低(P = 4.22 × 10⁻²²,图 1B)。
来自公开数据库的数据分析结果一致,均显示 SEMA3G 在 GBM 中表达下调(图 1C)。进一步分析 TCGA GBM 数据集发现,SEMA3G 与内皮细胞标志物(CD34、CDH5 或 KDR)呈正相关,而与其他细胞类型标志物无显著相关性(图 1D)。此外,GBM 的单细胞测序数据(GSE162631)也证实,SEMA3G 在内皮细胞中具有特异性表达(图 1E)。
为进一步明确 SEMA3G 的潜在临床意义,我们分析了 GBM 患者中 SEMA3G 表达的变化。结果显示,在 TCGA GBM 数据库中,GBM 组织中 SEMA3G 的 mRNA 表达水平显著低于正常脑组织(非肿瘤)(图 1F)。
此外,在 GBM 患者的肿瘤组织中,无论是 mRNA 水平还是蛋白水平,SEMA3G 的表达均明显低于非肿瘤脑组织(图 1G–I)。
同时,GBM 患者脑脊液(CSF)中的 SEMA3G 水平也显著低于非肿瘤患者(图 1J)。这些结果表明,内皮细胞中优先表达的 SEMA3G 在 GBM 进展过程中具有重要作用。

2. 内皮细胞来源的 SEMA3G 抑制体内 GBM 生长
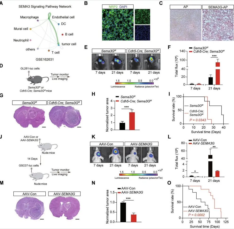
在评估 SEMA3G 的体内作用之前,我们通过 CellChat 分析发现,肿瘤细胞是 SEMA3G 的主要受体细胞(图 2A)。随后,采用患者来源的 GSC07 细胞在裸鼠中建立正位 GBM 模型。免疫荧光分析证实,SEMA3G 的经典受体 NRP2 在肿瘤区域中表达(图 2B)。
接下来,我们构建了碱性磷酸酶标记的重组 SEMA3G(SEMA3G-AP)(补充图 2A),并证实其可直接与 GBM 肿瘤组织结合(图 2C)。然而,当脑组织切片预先与 NRP2 中和抗体孵育后,SEMA3G-AP 的结合明显减弱(补充图 2B)。这些结果为 SEMA3G 介导的内皮细胞与肿瘤细胞之间的通讯机制提供了依据。
为进一步阐明 SEMA3G 在 GBM 生长中的作用,我们利用内皮细胞特异性 Sema3G 敲除小鼠(Cdh5-Cre; Sema3G^f/f)(补充图 3A、B),并构建 GL261-Luc 同种移植正位肿瘤模型(图 2D)。结果表明,在内皮细胞中条件性缺失 Sema3G 可促进肿瘤生长(图 2E–H)并加速小鼠死亡(图 2I)。
另一方面,我们向裸鼠纹状体注射过表达 SEMA3G 的腺相关病毒(AAV)(补充图 3C)。两周后,与对照组相比,纹状体中 SEMA3G 的 mRNA 和蛋白表达显著升高(补充图 3D、E)。随后,将 GSC07-Luc 细胞注入该模型建立肿瘤(图 2J)。结果显示,肿瘤微环境中 SEMA3G 的过表达可显著减少肿瘤体积(图 2K–N)并明显延长生存时间(图 2O)。
此外,将 GSC07-Luc 细胞植入裸鼠脑内后 3 天,通过肿瘤内注射方式给予重组 SEMA3G 蛋白(1 µg/只,每 3 天一次)(补充图 4A)。同样地,重组 SEMA3G 显著抑制肿瘤生长(补充图 4B–E)并延长小鼠生存期(补充图 4F)。综上,这些结果表明,内皮细胞来源的 SEMA3G 在 GBM 模型中具有明显的抑瘤作用。

3. SEMA3G 抑制 GSC 干性
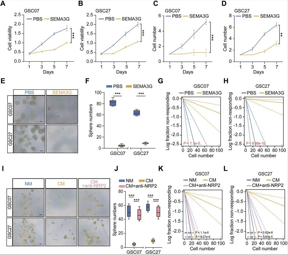
为探讨 SEMA3G 的功能特征,我们评估了重组人源 SEMA3G 蛋白对胶质母细胞瘤干细胞(GSCs)的影响(GSCs 是与内皮细胞密切相互作用的细胞群)。结果显示,SEMA3G 使 GSC07 和 GSC27 细胞的细胞活力(图 3A、B)和自我更新能力(图 3C、D)呈时间依赖性下降,同时抑制其成球能力(图 3E、F)。
此外,SEMA3G 还抑制了小鼠 GBM 细胞 GL261 的增殖(补充图 5A)和迁移能力(补充图 5B、C)。极限稀释实验结果进一步表明,重组 SEMA3G 处理后细胞干性显著降低(图 3G、H)。
为进一步明确内皮细胞来源的 SEMA3G 对 GSC 的作用,我们利用慢病毒构建了 SEMA3G 过表达的 HUVECs(补充图 6A),并通过 ELISA 证实其在培养基中的表达与分泌(补充图 6B)。随后收集条件培养基(CM),并与 GSC07 和 GSC27 细胞共培养,结果显示 GSC 干性受到抑制(图 3I–L)。
然而,在加入 NRP2 中和抗体的情况下,SEMA3G 过表达 HUVECs 来源的条件培养基对干性的抑制作用显著被逆转(图 3I–L)。
这些结果表明,SEMA3G 主要通过介导内皮细胞与 GSC 之间的相互作用发挥作用。

4. SEMA3G 促进 c-Myc 降解
为探讨 SEMA3G 发挥作用的分子机制,我们分析了其对已知调控 GSC 干性的关键因子(包括 SOX2 和 c-Myc)的影响。
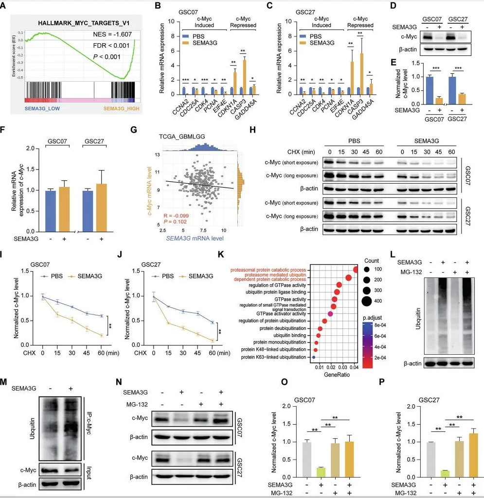
GSEA 分析显示,在 GSE162631 数据集中,SEMA3G 低表达患者中 c-Myc 靶基因特征显著富集(图 4A)。相比之下,无论是在 SEMA3G 表达异常的患者中(补充图 7A、B),还是在 SEMA3G 处理的 GSC 中(补充图 7C),SOX2 水平均无明显变化。这提示 SEMA3G 主要调控 c-Myc 信号通路。
进一步实验发现,重组 SEMA3G 处理 GSC07 和 GSC27 细胞后:
下调了一系列由 c-Myc 激活的基因表达 上调了由 c-Myc 抑制的基因表达(图 4B、C)
然而,SEMA3G 处理显著降低了 c-Myc 蛋白水平(图 4D、E),但并未改变其 mRNA 水平(图 4F),且二者 mRNA 表达之间无显著相关性(图 4G)。这些结果表明,SEMA3G 主要通过调控 c-Myc 的蛋白稳定性而非转录水平发挥作用。
进一步研究发现,SEMA3G 处理后,GSC07 和 GSC27 细胞中 c-Myc 蛋白的半衰期显著缩短(图 4H–J)。
为深入分析其机制,我们根据 GSE162631 数据集中 SEMA3G 表达水平将患者分组,并进行 GO 分析,结果显示:
蛋白质降解相关过程(尤其是蛋白酶体途径)显著富集(图 4K)
实验验证进一步表明:
SEMA3G 明显增加细胞内总泛素水平(图 4L) 特异性增强 c-Myc 的泛素化水平(图 4M)
当使用蛋白酶体抑制剂 MG-132 处理 GSC07 和 GSC27 细胞时,SEMA3G 诱导的 c-Myc 蛋白下降被逆转(图 4N–P)。
综上,这些结果表明:SEMA3G 通过激活泛素-蛋白酶体途径促进 c-Myc 蛋白降解。

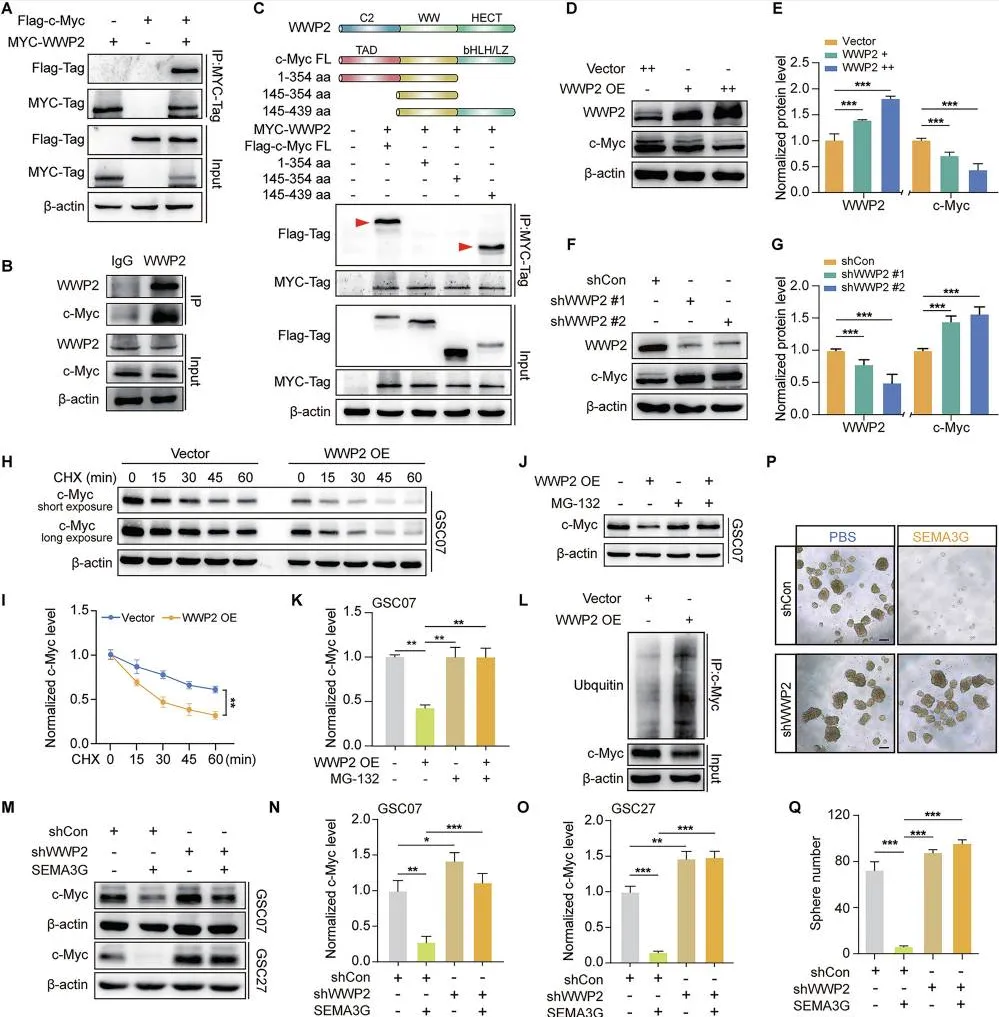
5. E3 泛素连接酶 WWP2 调控 GSC 中 c-Myc 的降解
鉴于 E3 泛素连接酶在泛素-蛋白酶体介导的蛋白降解中的关键作用,我们利用 Ubibrowser 2.0 预测了与 c-Myc 相关的 E3 连接酶 [30]。在得分最高的六种蛋白(评分 > 0.9)(补充图 8A)中,UBOX5 和 WWP2 与 GBM 患者生存率相关(补充图 8B–G),提示其可能参与 GBM 进展。
随后,我们利用 STRING 数据库分析这些候选蛋白与 c-Myc 的相互作用 [31]。当相互作用评分阈值设为 >0.4 时,仅 WWP2 被预测可与 c-Myc 相互作用(补充图 8H)。
进一步实验中,我们构建了带 MYC 标签的候选 E3 连接酶及带 Flag 标签的 c-Myc,并共转染至 HEK-293 细胞。免疫共沉淀结果显示,WWP2 与 c-Myc 存在相互作用(图 5A),而其他蛋白(UBE4A、UBE4B、UBOX5、FBXL3 和 FBXW11)未检测到相互作用(补充图 8I)。在 GSC07 细胞中,通过 co-IP 实验同样证实了内源性 c-Myc 与 WWP2 的相互作用(图 5B)。
进一步结构域分析发现,c-Myc C 端的 **bHLH/LZ 结构域(氨基酸 354–439)**是其与 WWP2 结合的关键区域(图 5C)。
基于上述结果,我们进一步研究 WWP2 在 c-Myc 降解中的功能。实验表明:
在 GSC07 细胞中过表达 WWP2 可降低 c-Myc 蛋白水平(图 5D、E) 而敲低 WWP2 则显著增加 c-Myc 蛋白水平(图 5F、G)
此外,在环己酰亚胺(CHX)处理条件下,WWP2 过表达使 c-Myc 的半衰期缩短,表明其降低了 c-Myc 的蛋白稳定性(图 5H、I)。
然而,当使用蛋白酶体抑制剂 MG132(10 μmol/L)时,WWP2 过表达对 c-Myc 水平的影响消失(图 5J、K),说明该过程依赖蛋白酶体途径。与此同时,WWP2 过表达显著增强了 c-Myc 的泛素化水平(图 5L),进一步证实其参与 c-Myc 的降解过程。
更重要的是,在 WWP2 被敲低的 GSC07 和 GSC27 细胞中,SEMA3G 诱导的 c-Myc 降解被明显逆转(图 5M–O)。相应地,SEMA3G 对 GSC07 细胞成球能力的抑制作用也因 WWP2 敲低而显著减弱(图 5P、Q)。
综上,这些结果表明:WWP2 是介导 SEMA3G 诱导 c-Myc 泛素-蛋白酶体降解的关键 E3 泛素连接酶。

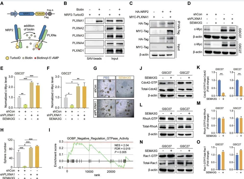
6. SEMA3G 通过 NRP2/PLXNA1 失活 Cdc42 调控 GSC
SEMA3G 可特异性结合 NRP2,而不与 NRP1 结合。然而,由于 NRP2 的胞内结构域较短,其需要与 Plexin(PLXN)家族蛋白形成复合共受体,以实现 SEMA3G 信号的传导。
为鉴定与 NRP2 相关的共受体,我们进行了 TurboID 邻近标记实验(图 6A)。在 PLXNA 家族成员及 PLXND1 中,PLXNA1 被鉴定为 NRP2 的共受体(图 6B),并通过免疫共沉淀实验进一步验证(图 6C)。
公共数据库分析结果显示,在 GBM 中 NRP2 与 PLXNA1 的 mRNA 表达呈正相关(补充图 9A)。然而,基于 TCGA GBM 数据库的 Kaplan-Meier 生存分析表明,PLXNA1 高表达与不良预后相关(补充图 9B)。
我们的实验结果显示,在 GSC07 和 GSC27 细胞中敲低 PLXNA1 会导致 c-Myc 蛋白水平升高(图 6D–F)。同时,在 PLXNA1 被敲低的细胞中,SEMA3G 诱导的 c-Myc 下调作用被显著逆转(图 6D–F)。此外,在 PLXNA1 敲低的 GSC07 细胞中,SEMA3G 对其成球能力的抑制作用明显减弱(图 6G、H)。
进一步通过 GO 分析探索 SEMA3G-NRP2/PLXNA1 轴的下游信号通路,结果显示,在 GSE162631 数据集中,SEMA3G 表达与 GTP 酶活性负调控密切相关(图 6I)。
功能实验表明:SEMA3G 处理显著抑制了 GSC07 和 GSC27 细胞中的 活性 Cdc42(Cdc42-GTP)(图 6J、K);对 RhoA-GTP 基本无影响(图 6L、M);Rac1-GTP 水平略有上升,但无统计学意义(图 6N、O)。更重要的是,即使激活 Rac1,也几乎不影响 c-Myc 蛋白水平及其泛素化(补充图 10A)。
综上,这些结果表明:SEMA3G 通过 NRP2/PLXNA1 依赖性机制抑制 Cdc42 活性,从而抑制 GSC 干性。

7. Cdc42 作为分子开关调控 WWP2 介导的 c-Myc 降解
为评估 Cdc42 活性对 c-Myc 蛋白稳定性的影响,我们使用 Cdc42 特异性小分子抑制剂 ML141,结果发现抑制 Cdc42 活性可降低 c-Myc 蛋白水平,同时增加其泛素化水平(图 7A)。
与此一致,ML141 处理显著抑制了 GSC07 和 GSC27 细胞的自我更新能力和成球能力。在体内实验中,通过肿瘤内注射 ML141,观察到:
肿瘤生长明显减缓 肿瘤负荷降低 小鼠生存时间延长
这些结果表明,Cdc42 活性在维持 GSC 干性和促进 GBM 进展中具有关键作用,并支持其作为潜在治疗靶点。
随后,我们构建了:
构成性活化的 Cdc42(Cdc42Q61L) 显性负性突变体(Cdc42T17N)
分别模拟 SEMA3G 缺失与存在的状态,以进一步解析其机制。结果显示:
Cdc42T17N 通过增强泛素化降低 c-Myc 蛋白水平 Cdc42Q61L 明显抑制 c-Myc 的降解(图 7B、C)
此外,在 CGGA 数据集中,Cdc42 与 c-Myc mRNA 水平呈正相关(补充图 10M)。
为进一步研究蛋白间相互作用,我们构建了 BiFC 系统(图 7D、E):
活化型 Cdc42(Cdc42Q61L)与 WWP2 显示更强荧光信号 失活型 Cdc42(Cdc42T17N)与 WWP2 信号较弱(图 7F)
co-IP 实验进一步表明:
Cdc42T17N 与 WWP2 的相互作用减弱 同时 c-Myc 的泛素化水平升高(图 7G)
进一步分析(图 7H、I)显示:在无 SEMA3G 条件下,WWP2 更倾向于结合 Cdc42 而非 c-Myc;在 SEMA3G 存在时,WWP2 从失活的 Cdc42 解离,并转而结合 c-Myc(图 7I 下图)
在多质粒共转染实验中(图 7J):SEMA3G 降低 Cdc42-GTP 水平;减弱 Cdc42 与 WWP2 的相互作用;增强 c-Myc 的泛素化并降低其蛋白水平。然而,在表达不可失活突变体 Cdc42Q61L 时,SEMA3G 无法促进 c-Myc 的泛素化(图 7K)。
综上,这些结果表明:SEMA3G 通过抑制 Cdc42 活性,使 WWP2 从 Cdc42 解离并转向结合 c-Myc,从而促进 c-Myc 的泛素化降解(图 7L)。

三. 讨论
作为 GSC 生存微环境的主要结构组成,内皮细胞(ECs)的功能表型不断被重塑,以提供有利于 GSC 维持的微环境。然而,越来越多的证据表明,ECs 在 GBM 中具有高度异质性,包括诱导血管正常化和促进抗肿瘤免疫反应等作用。本研究鉴定了 SEMA3G 作为一种重要的内皮细胞来源信号分子,可直接抑制 GSC 干性,并在小鼠模型中抑制 GSC 来源的肿瘤生长。同时,我们进一步揭示,SEMA3G 通过 NRP2/PLXNA1/Cdc42 轴调控 WWP2 介导的 c-Myc 降解。这种由 SEMA3G 介导的 ECs–GSCs 相互作用模式可能使肿瘤微环境转变为不利于 GSC 生存的状态。
本研究首次证明 GBM 患者中 SEMA3G 表达下降。我们的前临床数据表明,内皮细胞中 Sema3G 缺失会促进小鼠 GBM 的生长。作为血管周围生态位(PVN)的主要组成部分,ECs 通过分泌多种生物活性因子维持 GSC 干性[39]。值得注意的是,我们的实验结果显示,来自 SEMA3G 过表达 HUVEC 的条件培养基显著抑制 GSC 干性。这种抑制作用可能由 SEMA3G 与其他分泌因子协同作用所致。通过药理学阻断 SEMA3G 受体 NRP2 可明显逆转这一效应,进一步证实了 SEMA3G 介导的 ECs–GSCs 相互作用。
作为分泌蛋白,SEMA3G 需要与特定受体结合以发挥作用。已有研究表明,NRP2/PLXNA4 是其在神经元中的受体复合体,而 NRP2 与 PLXND1 参与视网膜血管重塑。本研究发现,SEMA3G 通过旁分泌方式作用于 GSC,并与 NRP2/PLXNA1 受体结合,为其在 GBM 中的远程细胞通讯机制提供了新见解。此外,SEMA3G 在不同细胞类型中的受体选择性结合,可能为 GBM 精准治疗提供新策略。
PLXNA1 在 GBM 中的作用具有情境依赖性。一方面,SEMA3F 可通过 NRP2/PLXNA1 抑制肿瘤迁移;另一方面,SEMA3A 可通过 NRP1/PLXNA1 抑制干细胞增殖但增强迁移。此外,PLXNA1 敲低可抑制肿瘤生长。然而,NRP1 和 PLXNA1 的高表达又与 GBM 预后不良相关。我们的 TCGA 分析同样显示 PLXNA1 高表达患者预后更差。这种“双重作用”可能源于 PLXNA1 可与不同配体形成不同复合体,从而激活不同甚至相反的下游信号通路。
本研究进一步发现,SEMA3G 激活 PLXNA1 的胞内 GAP 结构域,从而使 Cdc42 失活。作为 Rho-GTPase 家族关键成员,Cdc42 的异常激活与 GBM 恶性进展密切相关。我们发现:
活化的 Cdc42 可高亲和力结合 WWP2,阻止其作用于 c-Myc 而失活的 Cdc42 无法结合 WWP2
因此,SEMA3G 诱导的 Cdc42 失活会释放 WWP2,使其介导 c-Myc 泛素化降解,从而抑制 GSC 干性。该研究揭示了 Cdc42 的一种新功能——作为“守护者”保留 WWP2,这不同于传统 GTPase 的作用模式。同时,Cdc42 抑制剂也显著抑制 c-Myc 和 GSC 活性,提示该通路具有潜在治疗价值。
c-Myc 在维持干细胞自我更新及肿瘤干性中至关重要,但其直接靶向治疗困难。泛素化降解被认为是清除致癌蛋白的有效策略。已有多种 E3 连接酶参与 c-Myc 降解,但其药物靶向性有限。本研究发现 WWP2 是 SEMA3G 诱导 c-Myc 降解的关键 E3 连接酶。值得注意的是,即使干预 Cdc42 或 WWP2,也未完全恢复 c-Myc 水平,提示仍存在其他补偿机制。总体而言,SEMA3G 诱导的 c-Myc 降解可能为突破“不可成药”靶点提供新策略。
综上所述,内皮细胞来源的 SEMA3G 通过 NRP2/PLXNA1 受体作用,诱导 WWP2 介导的 c-Myc 降解,从而抑制 GSC 干性。无论是 SEMA3G 基因过表达还是重组蛋白治疗,均显著延长 GBM 模型小鼠的生存期。因此,本研究建立了一个新的 ECs–GSCs 通讯机制模型,为开发针对 GBM 的新型治疗策略提供了重要理论依据。
编者按
本研究揭示了内皮细胞来源的 SEMA3G 通过 NRP2/PLXNA1/Cdc42–WWP2–c-Myc 轴调控胶质母细胞瘤干细胞(GSC)干性的全新机制,拓展了肿瘤微环境中“血管—肿瘤干细胞”相互作用的认知框架。研究表明,内皮细胞不仅通过促血管生成因子支持肿瘤进展,还可通过特定旁分泌信号抑制肿瘤干性,体现出显著的功能异质性。
未来研究应进一步关注肿瘤微环境中内皮细胞亚群的功能分化及其分泌因子的系统解析,以挖掘更多具有双向调控潜力的关键分子。同时,围绕“不可成药”靶点(如 c-Myc)的间接调控策略,尤其是通过泛素化降解路径进行干预,具有重要转化前景。此外,如何在复杂信号网络中实现特异性调控(如Cdc42分子开关机制)以及提高体内递送效率,将是推动该策略走向临床应用的关键。
原文链接:
广而告之:
如果您也需要对自己公司的产品或者对自己研究的领域做系统梳理,可以找美国Healsan恒祥医学科技做文献计量分析。并可同时获赠五个仅Healsan™大数据才有的福利:
文献检索老师参与学员选题的文献检索; 完成分析后,免费使用SCI论文神器10天,以完成论文撰写; 作者撰写好之后,获得免费查重; 作者投稿前,获得免费的选刊服务。

(点击👆,获得持续的医学大数据分析报告)
![]() | ![]() |
![]() | ![]() |
![]() | ![]() |
![]() | ![]() |
(点击👆图片,进入自己感兴趣的专辑。或点击“资源”,浏览本公众号所有资源)
夜雨聆风






