安全教育警示片资料库

安全有问题 点击咨询AI站长(腾讯混元大模型-large(32k))
及其他各省份气瓶充装单位许可鉴定评审细则、
充装许可证评审前需要准备的资料清单和迎审自查表文件。
一、办理流程
(一)前期筹备
1. 硬件合规
•选址与布局:
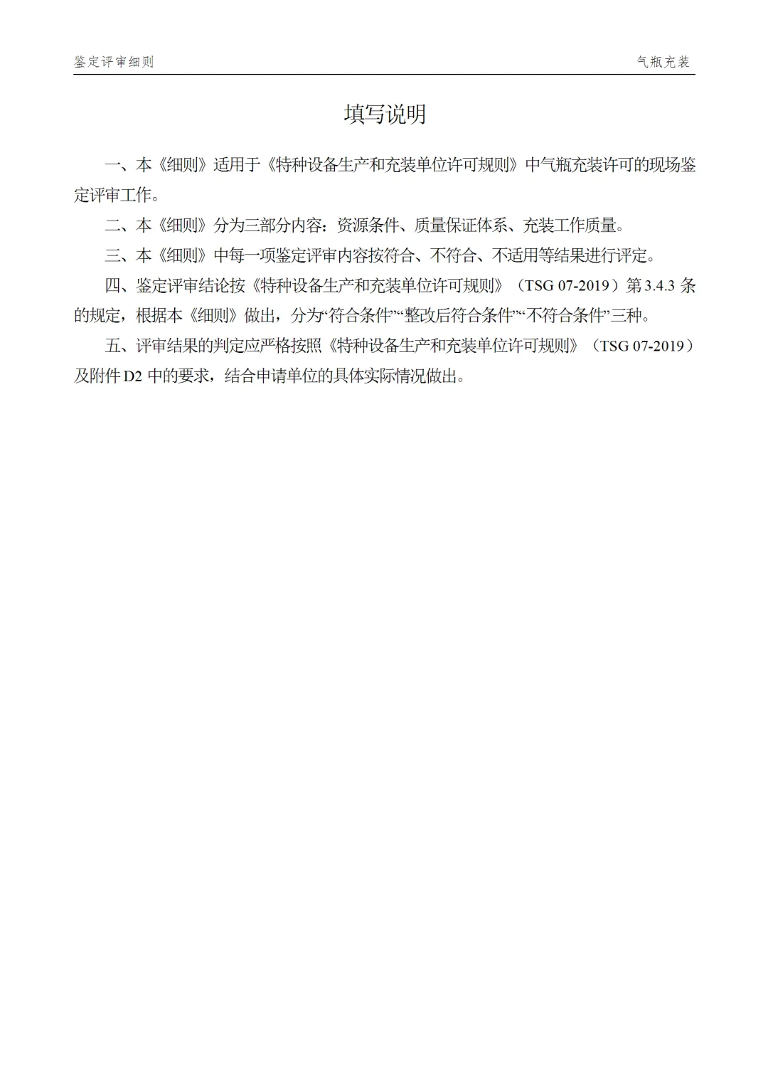
① 新取证和搬迁充装单位的充装地址应当具有当地政府或者有关部门出具的规划许可证明,换证的燃气气瓶充装单位应当具有《燃气经营许可证》;设置独立的卸车区、充装区、储罐区,各区域分区明确并采取有效隔离措施(充装作业区域与辅助服务区之间应当设明显界线,配备人员进入的安全警示标识及安全须知)。
② 充装场地、厂房、设备和充装工艺设施需经有资质的设计单位设计,需留存设计文件及设计单位资质证明。
•设备要求:
① LNG 储罐、充装泵、加气机、压力管道等特种设备需经法定检验机构监督检验合格,取得《特种设备使用登记证》;安全附件(安全阀、压力表、液位计、紧急切断阀等)需在校验有效期内。
② 车用 LNG 充装设备需满足专项要求:储罐设置不少于 2 个全启封闭式安全阀(1 个备用),安全阀与储罐间设切断阀;LNG 管道设可远程操作的紧急切断阀,储罐液相管道根部阀门与储罐采用焊接连接;LNG 管道两个切断阀之间设安全阀或其他泄压装置,泄压气体接入放空管。
③ 充装设备需装设紧急切断系统。
•安全设施:
① 配备可燃气体检测报警系统(带声光报警及联动切断功能)、消防设施(手提式干粉灭火器、灭火毯等),设置应急照明、疏散通道及警示标识(如 “严禁烟火”“注意低温” 等)。
2. 软件筹备
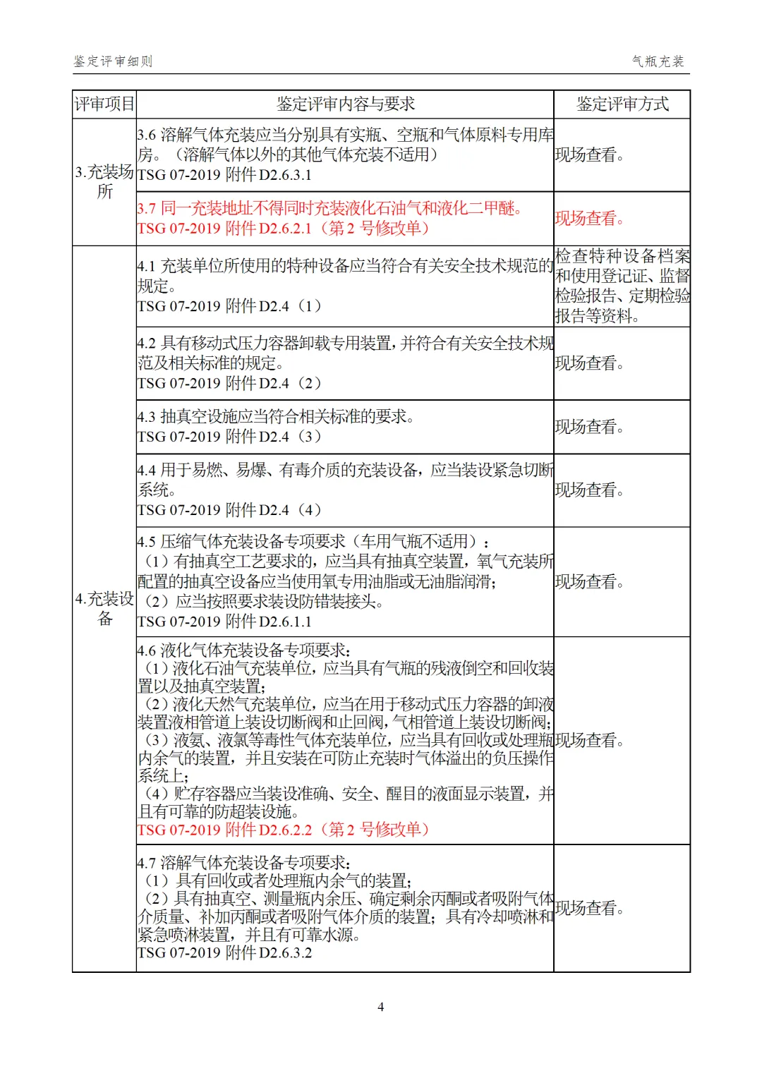
•建立质量管理体系:
编制《气瓶充装质量保证体系文件》,需全面覆盖《特种设备生产和充装单位许可规则》(TSG 07-2019)要求,核心包含:
① 充装要素控制程序(文件记录、设备、充装介质、人员管理、充装工作质量、信息追踪、许可制度执行 7 类);
② 安全管理制度(含全员安全生产责任制、设备维护保养、特种设备定期检验、隐患排查治理、气瓶充装安全检查、日管控 / 周排查 / 月调度、风险管控清单等);
③ 安全操作规程(充装前后检查、气瓶充装、介质性质判断、设备操作、应急处置、卸车操作);
④ 记录表格模板(气瓶充装前后安全检查记录、运行巡检记录、每日安全检查记录、每周排查治理报告、每月调度会议纪要、充装记录、不合格气瓶处理等)。
•人员资质:
① 法定代表人:应当熟悉与气瓶充装安全管理相关的法律、法规、规章和安全技术规范;每月至少召开 1 次安全调度会议,形成《每月气瓶充装安全调度会议纪要》。
② 安全总监:熟悉气瓶充装相关法律法规、安全技术规范、标准和本单位气瓶充装过程控制等安全要求;具备识别和防控相应气瓶安全风险的专业知识。配备具有相应安全管理能力的安全总监(可由站长 / 技术负责人兼任),每周至少组织 1 次风险隐患排查,形成《每周气瓶充装安全排查治理报告》。
③ 技术负责人:工程师职称,具有气瓶充装管理经验,能够处理一般技术问题,具备组织协调和事故应急处置的能力。熟悉气瓶充装相关法律法规、安全技术规范、标准和本单位气瓶充装过程控制等安全要求;具备识别和防控相应气瓶安全风险的专业知识;具备按照相关要求履行岗位职责的能力;符合特种设备法律法规和安全技术规范的其他要求。。
④ 安全管理员:取得特种设备安全管理人员资格,应当具备以下安全管理能力:
熟悉气瓶充装相关法律法规、安全技术规范、标准和本单位气瓶充装过程控制等安全要求;具备识别和防控相应气瓶安全风险的专业知识;具备按照相关要求履行岗位职责的能力;符合特种设备法律法规和安全技术规范的其他要求;每日根据《气瓶充装安全风险管控清单》,形成《每日气瓶充装安全检查记录》(零风险也需记录)。
⑤ 充装人员:每个班次不少于 2 人,取得《特种设备作业人员证》(项目 “气瓶充装 P”),在气瓶充装作业时,不得兼任检查人员。
⑥ 检查人员:每个充装地址配备检查人员每个班次至少1 人,取得气瓶充装 P证、A证。

(二)申请提交
•申请渠道:通过属地“政务服务网” 或 “特种设备行政许可管理系统” 线上提交。
•核心动作:
填写系统生成的《气瓶充装许可申请书》(法定代表人签字 + 加盖公章),附上全套申请资料;新取证 / 搬迁的充装地址需提供规划许可证明、消防验收意见书,换证的需提供《燃气经营许可证》。
(三)受理审查
监管部门 5 个工作日内审查申请资料:
•资料齐全、符合法定形式的,出具《受理通知书》;
•资料不全 / 不符合要求的,出具《补正材料告知书》,申请人需 30 日内补正,逾期视为放弃申请。
(四)鉴定评审
受理后,监管部门委托具备资质的特种设备鉴定评审机构开展现场评审(评审专家费用由申请人承担),评审依据为《特种设备生产和充装单位许可规则》(TSG 07-2019)及各省《气瓶充装单位许可鉴定评审细则》,评审重点分为三部分:
1. 资源条件核查
•基本条件:核查营业执照、规划 / 消防 / 燃气经营许可、场地权属 / 租赁合同(租期覆盖许可证有效期)、设计单位资质、气瓶充装质量追溯信息系统。
•人员:核查安全总监 / 技术负责人 / 安全管理员 / 充装人员 / 充装各要素负责人的任命文件、资质证书、社保凭证。
•充装场所:核查分区隔离、安全警示标识、移动式压力容器卸载作业场地。
•充装设备:核查车用 LNG 充装设备专项要求(安全阀配置、紧急切断阀、拉短发、静电夹配置等)、安全附件校验报告。
•检测仪器:核查可燃气体报警装置、便携式测漏仪、超装自动报警 / 切断装置的配置。
2. 质量保证体系文件审查
•核查质量保证体系文件的完整性(覆盖7 项控制程序、15 项管理制度、7 项操作规程);
•抽查体系运行记录(人员培训、应急演练、设备维护、每日 / 每周 / 每月安全排查记录等)。
评审结束后,出具《鉴定评审备忘录》,结论分为“符合条件”“整改后符合条件”“不符合条件” 三类。
(五)整改与复核
•评审结论为“整改后符合条件” 的,需在 60 日内完成整改,提交整改报告及佐证材料;
•评审机构复核合格的出具“整改确认书”,复核不合格的需重新申请评审。
(六)审批发证
监管部门 20 个工作日内审核评审报告及整改结果:
•符合条件的,颁发《气瓶充装许可证》(正、副本),注明充装介质、充装地址、有效期(4 年);
•不符合条件的,出具《不予行政许可决定书》并说明理由。
(七)后续管理
•延续申请:许可证有效期满前 6 个月申请延续,需提供设备定期检验报告、人员证书、体系运行记录;
•变更申请:地址变更、设备重大改造、充装范围调整的,需提前申请变更许可,经审批后方可实施。
二、所需资料(原件 + 复印件,复印件加盖公章)
(一)主体资质文件
1.营业执照复印件;
2.法定代表人身份证明(委托办理需提供授权委托书及受托人身份证);
3.场地证明:
◦自有场地:不动产权证(或土地使用证)+ 规划许可证;
◦租赁场地:租赁合同(租期≥许可证有效期)+ 出租方不动产权证 / 土地使用证明 + 出租方同意经营的证明;
4.规划 / 许可证明:新取证 / 搬迁需提供规划许可证明,换证需提供《燃气经营许可证》;
5.消防验收意见书;
6.充装场地 / 设备 / 工艺设施的有资质设计单位出具的设计文件。
(二)特种设备资料
1.特种设备清单及检验资料:
◦《特种设备使用登记证》;
◦产品质量合格证明、检定报告;
◦安全阀、压力表等安全附件的校验报告(有效期内)。
(三)质量管理体系文件
1.《气瓶充装质量保证体系文件》(含组织机构图、岗位职责、7 项控制程序、15 项管理制度、7 项操作规程);
2.体系运行记录:
◦人员培训计划及记录(含年度安全教育计划、培训记录、应急演练记录);
◦设备日常检查、维护保养、定期检验记录;
◦近 3 个月隐患排查治理台账、每日 / 每周 / 每月安全记录。
(四)人员资质资料
1.主要负责人、安全总监、技术负责人的任命文件及资质证书(技术负责人提供工程师证书,无工程师证书提供毕业证(理工科大专以上),无毕业证提供学信网查询证明;安全负责人取得的特种设备安全管理人员证:包含姓名页、持证页、聘用页)
2.安全管理员、充装人员、检查人员的《特种设备安全管理和作业人员证书》(包含姓名页、持证页、聘用页);
3.特种设备执业注册平台人员清单截图(姓名、岗位、证书编号、有效期、班次);
4.社保截图和缴费凭证:不允许第三方(如劳务派遣公司)缴纳。
(五)充装能力证明资料
1.气瓶充装质量追溯信息系统建立及使用证明(包含合同、发票、实现的功能截图));
2.年度监督检查证明材料(换证必须要求)。
(六)应急与风险防控资料
1.特种设备专项应急预案(针对 LNG 泄漏、火灾、爆炸等)+ 至少 1 次应急演练记录(近 6 个月,含方案、照片、总结);
2.防雷、防静电报告。
(七)其他资料
1.《气瓶充装许可申请书》(系统生成,签字盖章);
2.承诺书(资料真实、遵守法规、承担法律责任);
3.监管部门要求的补充材料。
三、注意事项
1.所有资料复印件需注明“与原件一致” 并加盖公章,电子版需清晰可辨;
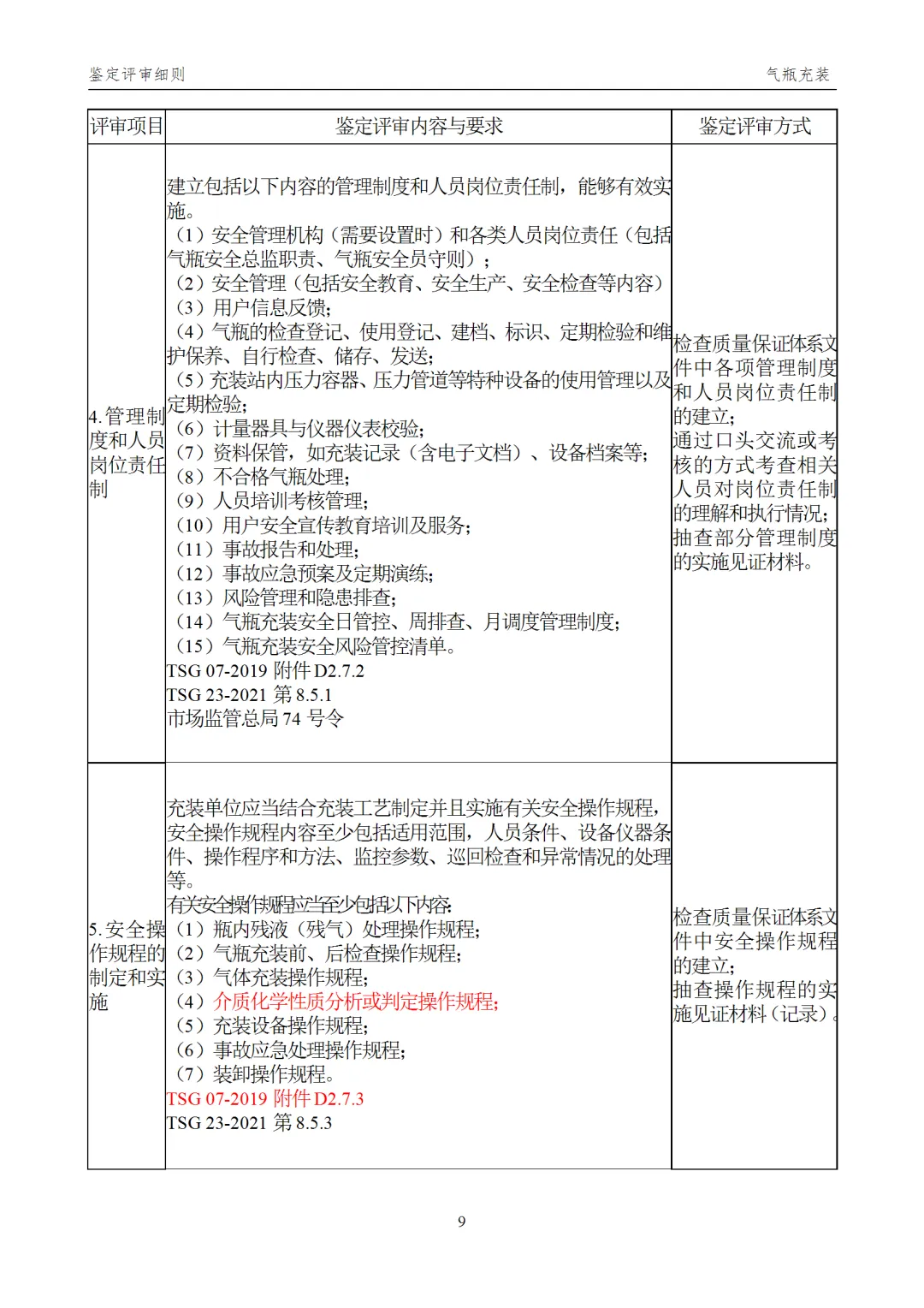
2.现场鉴定评审阶段要求现场考核作业人员,如介绍充装工艺流程、操作规程、现场进行操作演示、应急处置,考核其对充装过程和充装前后检查的项目、内容、方法等的熟悉程度;
3.评审结论“整改后符合条件” 的,整改报告中佐证材料需与评审备忘录列出的问题一一对应;
4.各省鉴定评审流程可能存在差异,申办过程中需密切联系鉴定评审单位具体评审人员,确认最新要求。
















商业及编制服务请加安全陈工微信 ↓

欢迎大家在评论区留言交流、参与讨论。
已开启留言自动精选功能,你的每条评论都将自动公开可见。
若你的评论未能成功显示,并非本账号操作所致。
真诚欢迎大家分享不同观点,本账号不会对评论进行任何过滤与筛选。
需说明的是,留言仍会经外部审查及平台根据《微信公众平台服务协议》审核,最终展示结果以审查及审核情况为准。
免费下载:
加油加气站安全资料库:
加油加气站运营管理、安全生产标准化文档 加油加气站年度安全教育培训计划、安全培训和应急演练记录 《LNG加气站气瓶充装质量保证体系文件》 202604.1.1版更新 《LNG-CNG 加气站气瓶充装质量保证体系文件》 202511.1.7.0版 液化石油气《气瓶充装质量保证体系文件》 202512.1.8.1版 LNG、CNG、液化气站安全管理制度汇编 2025 LNG、CNG、液化气站双重预防工作机制文档 2025 LNG、CNG、液化气站燃气经营方案 下载丨LNG、CNG、LPG充装单位迎接评审自查表 LNG加气站员工培训方案 2025 加油LNG加气站安全生产资金投入和安全生产费用提取、使用管理制度 2025 LNG、CNG、液化气站《事故隐患内部奖励工作机制实施办法》 LNG、CNG、液化气站安全生产治本攻坚三年行动实施方案 2024新版生产经营单位生产安全事故应急预案(GBT 29639-2020编制) LNG、CNG、LPG加气站燃气事故专项应急预案 加气站特种设备事故专项应急预案 加气站反恐应急预案 202411.1.0版:GA 1810-2022《城镇燃气系统反恐怖防范要求》 LNG、CNG、LPG加气站《反恐防范重点目标档案》 范例 2026 加气站从业人员应当取得哪些从业资格证书? LNG 加气站如何落实总局 74 号令要求 LNG加气站消防验收流程 LNG加气站建设项目竣工验收流程 LNG加气站如何建立和开展双重预防机制 什么是专职安全生产管理人员? LNG、CNG加气站工作记录表和见证材料(1——19) 下载丨LNG加气站安全生产标准化自评报告(示例) 一图读懂|《特种设备使用单位落实使用安全主体责任监督管理规定》:市监总局第74号令 加气站落实特种设备“日管控、周排查、月调度”制度实施方案 新建LNG加气站项目商业计划书 LNG加气站《隐患排查治理台账》 《城镇燃气经营安全重大隐患判定标准》:住房和城乡建设部印发 危化品生产经营单位重大生产安全事故隐患判定标准解读(20条) 《商务领域安全生产重大隐患排查事项清单》:商务部印发 下载丨GB 45067-2024《特种设备重大事故隐患判定准则》
点击阅读原文,访问加油加气站安全生产标准化文档目录、安全教育警示片库
夜雨聆风