点击上方“蓝字”关注我们 (免费赠送安全资料)


推荐!
今天,安全生产文库给大家介绍一款超实用、超规范的《起重伤害事故专项应急预案》模板。
这份预案是建筑施工领域起重作业安全管理的核心文件,全面覆盖风险辨识、应急组织、处置流程、资源保障全链条,专为工程项目现场应急管理量身打造,适用于建筑施工、市政工程、路桥建设等行业,主要供项目安全管理人员、项目经理、应急负责人、特种设备作业人员使用。
一、培训课件概述。
(一)编制依据
以**《安全生产法》**《生产安全事故应急预案管理办法》等国家法规及企业制度为依据,确保预案合法合规。
(二)适用范围
适用于项目施工全过程塔式起重机、汽车吊、履带吊等各类起重设备引发的安全事故应急救援。
(三)核心目标
落实安全第一、预防为主、综合治理方针,最大限度减少人员伤亡与财产损失。
二、培训课件具体内容。
(一)危险分析
明确碰撞挤压、高处坠落、吊物坠落、机体倾翻、触电5类典型起重伤害事故。
识别塔式起重机、龙门吊、架桥机等重大危险源。
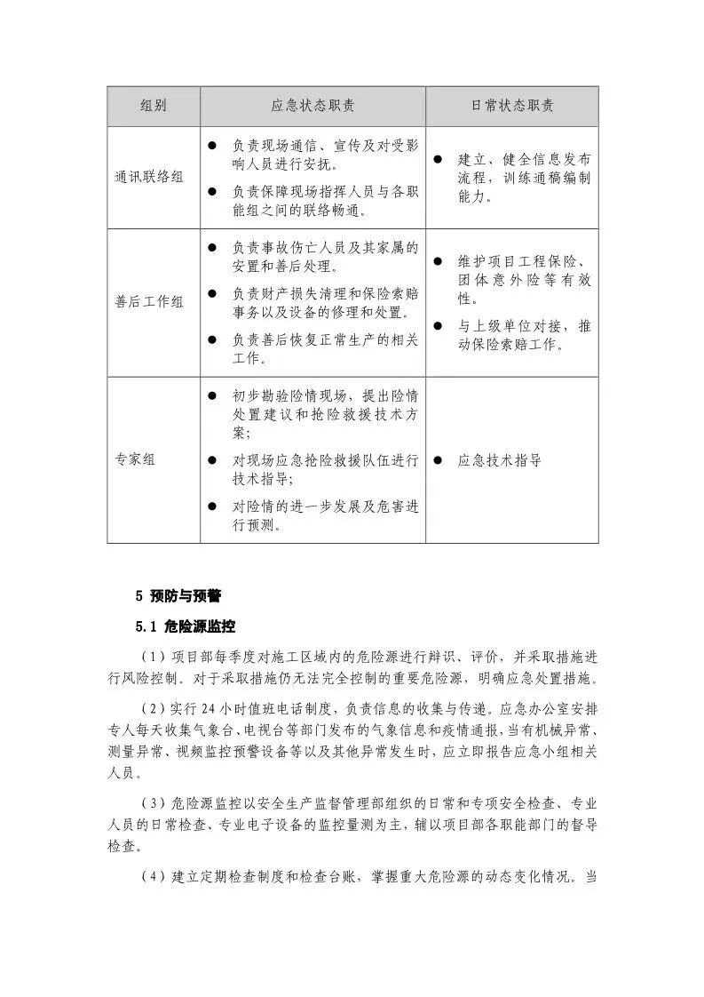
(二)应急组织与职责
设立应急领导小组,明确总指挥、副总指挥及成员权限。
组建应急救援组、医疗救护组、警戒保卫组、通讯联络组等专业小组,清晰划分应急与日常职责。
(三)预防与预警
建立24小时危险源监控与隐患排查台账。
执行红、橙、黄、蓝四级预警机制,分级管控风险。
(四)应急处置
按伤亡与损失划分Ⅰ-Ⅳ级应急响应,分级启动救援。
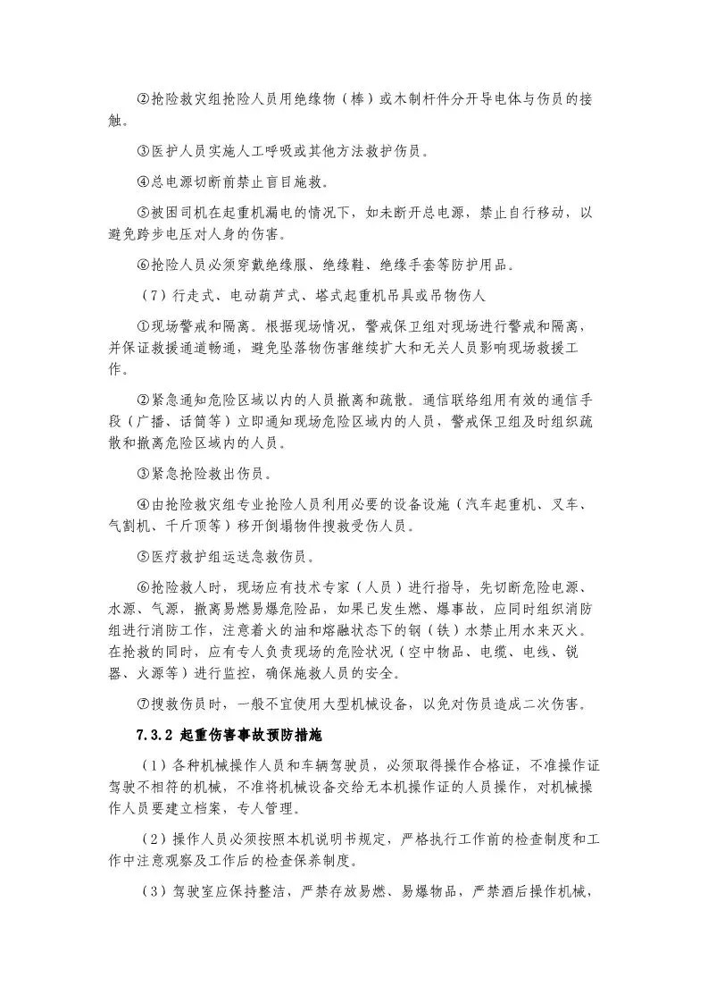
针对高空坠落、设备倾翻、触电、人员被困等场景制定标准化处置措施。
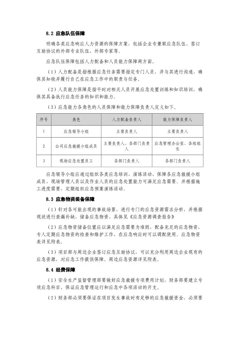
(五)应急资源保障
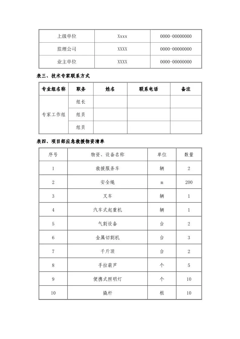
覆盖通信、队伍、物资、经费、交通、医疗、后勤、技术8大保障体系,配套完整物资清单与外部联络方式。
(六)后期处置
遵循四不放过原则,开展事故调查、善后处理与应急总结。
三、预期学习效果。
(一)掌握起重伤害风险辨识能力,能精准识别现场危险源。
(二)熟悉应急组织架构与岗位职责,事故发生时快速响应、高效协同。
(三)熟练运用各类事故应急处置流程,避免二次伤害,提升救援效率。
(四)完善项目应急资源配置,建立规范化、可落地的起重作业应急管理体系。





























往期精选


【安全人之家】,专业的安全生产资料分享平台,内容涵盖了安全生产标准化、双控体系、安全培训、职业健康管理、安全题库、法律法规、安全标准规范、安全生产警示教育培训视频等多方面安全管理文件,精挑细选,超全的安全生产管理资料下载基础!所有资料均为广大安全人上传提供,内容来自基础一线,更加接地气!已有数万安全同行加入!长按/识别下图访问官网。

长按关注我们
期待您的加入
分享他人 给予自己
夜雨聆风