
1) 以下信息内容即公众号所了解到的全部信息,如果对岗位薪资、详细工作内容及学校所在国家合法工作居留有相关问题,请联系学校咨询。公众号一律不会回复相关私信内容,敬请谅解! 2) 公众号非商业中介,信息中所有联系方式均由招聘学校/公司提供,请放心投递简历; 3) 公众号不提供个人指定区域的工作招聘信息服务,所有的招聘信息均会在公众号与群组发布;也不提供简历与求职指导(收费)服务; 4) Hanson君公众号仅此一个,没有其他小号,请注意⚠️辨别,以免受骗上当! 5)此招聘信息可能会被“国际教师招聘资讯”(现更名为“SearchTeacher”)等不良黑心公众号转载,但会隐藏相关简历投递信息。这类平台此举可能旨在引导读者收费加入群组及文章付费阅读等业务,请谨慎对待所附带宣传的信息,以免造成财产损失。
6)文中信息均来源于网络: - 转载的目的在于传递更多信息及用于网络分享,并不代表本公众号赞同其观点和对其真实性负责,也不构成任何其他建议; - 公众号不对所发布的信息时效做任何保证,如对职位现时招聘情况进度有疑问,请读者主动通过信息中提供的联系方式咨询用人单位。








苏州外国语学校长沙校区(注册名:长沙县苏外学校)由苏州市苏外教育集团创办,是直属于苏州外国语学校一体化管理的唯一一所江苏省外学校。学校位于湖南省长沙市自贸会展区敢胜路55号,占地约80亩,建筑面积约7万平方米,距离高铁站7分钟,距离机场17分钟,周边环绕长郡、雅礼、育英等名校,形成优质的教育高地。是一所涵盖幼儿园、小学、初中、高中的十五年一贯制高品质国际化外语特色学校。
学校创新“AI个人学校”办学模式,以“以生为本、面向未来”为核心理念,构建国内中高考升学+国际升学双通道发展体系,坚持走国际化、精品化、高品质、多元化发展之路。


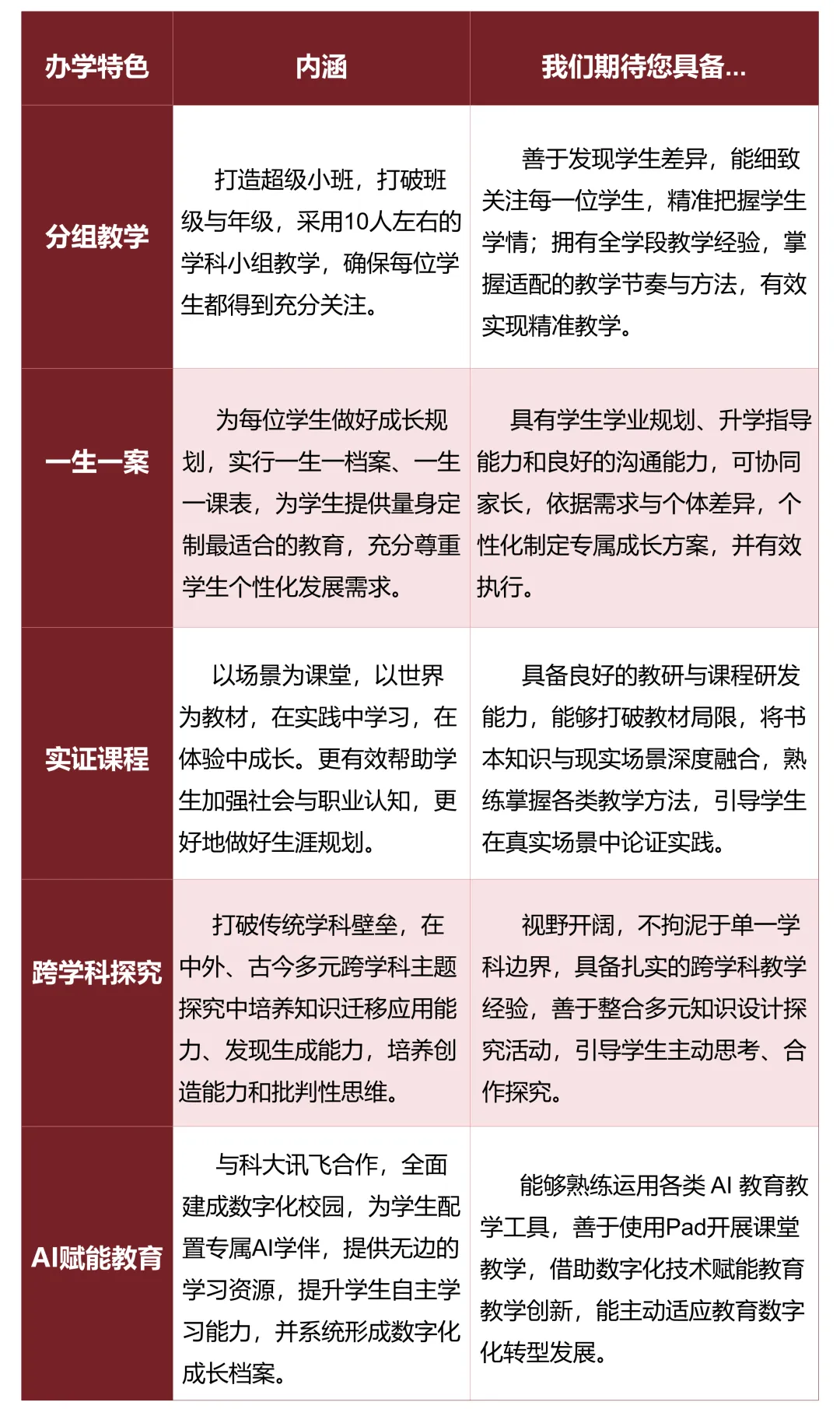
学校“AI个人学校”办学模式凝练五大核心特色,每一项皆对应期许的教师素养。我们寻找志同道合的教育同行,共赴未来教育之路:


苏外长沙校区依托苏外教育集团丰富的资源积累,构建集团-本部-校区三级联动的全周期教师成长体系,搭建全方位、多层次的成长平台,让每一位教师都能在专业发展上稳步前行,在职业成长上持续突破。
一
集团高位引领,擘画教师成长蓝图
1
全面落地
《苏外教育集团高层次人才培养实施方案》
以“内培为主、外引为辅、梯队衔接、动态管理”为核心人才理念,构建管理人才与教师人才双轨并进的系统化培养体系。针对教师发展,建立教坛新秀 — 学科带头人 — 教学名师三级进阶成长路径,实行“训战一体化、成果导向、闭环评价”机制,为教师提供系统化专业全面成长支持。

2
顶尖督学团队赋能,领航专业发展
汇聚顶尖教育专家组建专属督学团队,为教师专业成长提供全方位、深层次精准引领与强力支撑。团队汇聚全国知名四星级高中校长、国家级示范性高中评估专家,特级教师、正高级教师,人民教育家培养对象,姑苏教育名家等重磅教育力量;更有深耕教坛四十载、获评省教育科研先进工作者的资深专家,以及市名校长、市学科带头人,兼具丰富公民办名校管理经验与一线教学积淀,以深厚专业底蕴护航教师高质量发展。

二
苏湘一体化联动,精心护航专业成长
01
管理同频,双向轮岗赋能
本部直派管理团队,核心管理岗位由本部任职十五年以上骨干担任,确保管理理念、办学标准与本部高度同频;实行本部与长沙校区双校轮岗制,推动管理人才、一线骨干教师双向交流,常态化开展师徒结对、跟岗培训,确保教师对标本部标准,快速提升专业与综合素养。

02
四校联合教研中心
2025年集团正式成立“四校联合教研中心”,以苏外本部为核心,长沙校区为结对重点,搭建集团内优质教研共享平台:建立每月主题教研、线上集体备课、学期成果展评、听评课研讨、专题讲座等常态机制,实现集团内优质课程资源、先进教学方法、前沿教研成果的实时共享。

三
校区系统规划,定制教师成长新篇章
苏外长沙校区打造本土化、个性化的教师成长体系,全方位助力教师成长:
苏湘教学名师培养工程:聚焦骨干教师培养,搭建名师成长快车道,通过项目引领、成果孵化,打造一批扎根湖湘的教学名师;一对一精准培养,全程结对指导,助力青年教师行稳致远。

德育集训专项培养:学校重视师德师风建设。坚持常态化开展班主任培训、德育专题研修,系统提升教师德育管理能力与育人水平,打造高素质德育师资队伍。

跨校区跟岗实践:定期选派教师赴集团本部、苏外本部跟岗学习,实时沉浸式学习苏外优秀办学经验。

全球高质量朋友圈赋能:建立教师境内外学习机制,支持教师参与全国性外国语学校高端教研活动、学术峰会和赴国外的进修、带队比赛研学、友好学校交流,对接教育前沿理念,拓宽国际教育视野。


结合学校发展需求,本次人才引进招聘覆盖幼儿园至高中全学段,具体岗位如下:
01
幼儿园
园级干部:适配具备高端国际园运营经验者,拥有先进的园所管理理念与丰富的运营经验,能够统筹园所教学、管理与发展,引领幼儿园打造特色品牌。
双语幼儿教师(主、副班及各类特长教师):中英文流利,具备国际幼教视野及相关资质,可双语/全英文授课,热爱幼儿教育,善于激发幼儿学习兴趣,注重幼儿综合素质培养。
02
小学、初中、高中
校级领导、中层干部:适配具备知名学校管理经验者,拥有清晰的战略思维与强劲的执行力,能够统筹学校教学、管理、德育等相关工作,推动学校高质量发展。
各学科教师:对应学科专业,涵盖中高考、国际升学方向,具备扎实的学科功底和工作经验,教学工作经验丰富、成绩优异。有丰富的名校工作经验者优先。主要为小学:语文、数学、英语、信息技术、科学;初中/高中(中高考方向):语文、数学、英语、物理、化学、生物、政治、历史、地理、信息技术;国际升学方向:双语数学、双语物理、双语化学、双语经济学、双语地理、双语社会学、雅思/托福等;特长教师:音乐、体育、美术等;成长规划师、升学指导教师。
竞赛教练:专注数学、物理、化学、生物、信息学学科,需具备丰富的竞赛辅导经验,要求辅导学生获得对应学科竞赛国家级奖项;或高中阶段本人参加对应学科竞赛获国际级奖项。


全面实行人才引进,薪酬“一人一案”,上不封顶。提供有领先竞争力的薪资待遇与福利保障。

1. 材料准备
个人近照、个人简历、学历学位证、教师资格证及相关荣誉资质电子档,打包成压缩文件(请突出核心优势,便于学校快速了解)。
2. 投递邮箱
sfls2025@163.com(文件备注格式:应聘岗位+姓名;符合人才引进条件的,请备注:人才引进+应聘岗位+姓名)。
3. 招聘流程
资格初审→线上面试→线下面试(具体时间另行通知,我们将通过电话及时与你沟通,请保持通讯畅通)。
4. 咨询热线
人事部:18108415695(周老师)、13739064107(林老师)
5. 学校地址
湖南省长沙市自贸会展区敢胜路55号(苏州外国语学校长沙校区)
教育是一场温暖的同行,成长是一路最美的风景。苏外长沙校区期待与您相遇,成就彼此精彩,共写教育新篇章。
END
本公众号所发布的招聘信息,旨在为读者拓展就业渠道,提供多元参考。我们在信息筛选上会尽可能选择安全、值得信赖的用人单位或学校,招聘内容及其中的简历投递邮箱、网络链接等信息,均来源于用人单位官方渠道或授权招聘网站。
在此特别说明如下:
信息仅供参考:所发布内容不代表本公众号的任何推荐、背书或合作意向,亦不构成任何承诺或保证。
不对信息真实性负责:公众号无法对招聘信息的真实性、时效性、准确性及用人单位的资质、信誉、待遇等做出100%保证,请求职者自行甄别判断。
不提供咨询与服务:本公众号仅作为信息传播媒介,不接收、收集任何应聘者的个人信息,亦无法提供关于职位申请、签证办理、合法居留等相关问题的答复或服务。对于中国大陆以外岗位所涉及的签证与工作许可问题,请直接向招聘方咨询。
注意甄别,避免风险:请大家在求职过程中通过用人单位官网、权威招聘平台、国家企业信用信息公示系统等渠道自行核实信息,保持警惕,注意信息安全与个人权益保护。
发布此类信息的初衷,是为拓展大家的就业渠道、提供多元参考。最终的选择与判断,请务必基于自身的深入了解和独立思考。

夜雨聆风



