很多粉丝最近兴奋地跟我报喜:“刘老师,我终于还清了,App都删了,是不是就彻底上岸了?”刘老师要泼一盆冷水:卸载App \neq 注销账户 \neq 彻底结清!在二代征信全面应用的当下,只要你没销户,哪怕额度是0,它依然会以“循环贷”的形式霸占你的征信报告,占用你的负债比,让你买房买车办贷款时因“授信机构过多”被秒拒。 趁着2026年信用修复窗口期,请务必按照这份清单,彻底清理你的征信后台。
一、 必查:互联网巨头系(入口最深)
这些平台我们平时用得最多,但销户路径也最隐蔽。
花呗/借呗: 支付宝 -我的-蚂蚁借呗-问号图标-如何关闭借呗。 微粒贷: 微信-服务-钱包- 微粒贷 -更多-账户相关- 关闭微粒贷。 京东金融: App -我的 -设置(齿轮)- 账号安全-注销京东金融账号服务。 度小满(有钱花): App- 我的 - 设置 -账号与安全-账号注销。
二、 必看:持牌消金及头部平台(需人工确认)
这部分平台注销时,往往涉及“注销协议”和“报送征信”,刘老师建议先致电客服,再手动操作。
| 招联金融 | ||
| 安逸花/马上消金 | ||
| 360借条 | ||
| 美团借钱 | ||
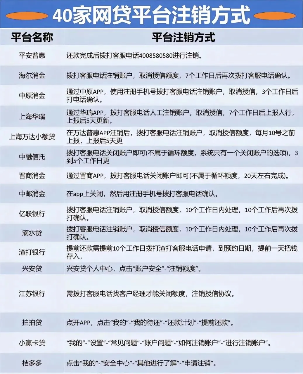
| 小米/中邮消金 | 高能注意: |
[此处插入图片2:40家网贷平台注销方式-下半部分]
三、 刘老师“防坑”三部曲:少做一步都白干!
作为深耕行业多年的金融老兵,刘老师总结了销户后的三个必做动作:
拿证: 注销前必须索要加盖公章的《结清证明》PDF版,这是你应对征信异常的唯一法律凭证。 断根: 电话注销时,明确要求客服:“注销账户并撤销征信授信协议”,而不仅仅是关闭App登录。 复核: 注销45天后,去人行查一次详版个人征信。确认该笔贷款的状态是否真的变成了“已注销”。
⚠️ 写在最后:如果你现在还没还完,甚至已经还不上了...
我知道,关注我的很多粉丝并不是不想注销,而是正处于“拆东墙补西墙”的死循环里,每天睁眼就是催收,闭眼就是利息,离真正“上岸”似乎遥遥无期。如果现在的你:
逾期边缘: 负债已过收入2倍,每天为了凑下期款急得掉头发; 面临催收: 害怕家里人知道,害怕单位知道,想协商却不知道找谁; 规划无门: 面对几十个平台,想停息挂账、想二次分期,却总被客服拒绝。请记住:盲目逃避解决不了问题,错误的还款顺序只会让你越还越多。我是刘老师,专注债务重组与法律咨询。我们武汉云启正律的团队,通过4年的实操经验,已经帮助数千位债务人重新制定了还款规划。👇 扫描下方二维码,或点击“阅读原文”私信回复【规划】,免费领取 1对1 深度债务评估。不催收、不走弯路,我带你合法合理地解决债务危机,找回正常的生活!
在看/点赞: “点个在看,祝你早日上岸!” 留言区: “你还有哪家平台的注销方式不知道?留言告诉刘老师。”
夜雨聆风
