
AI Agent 进入能力跃迁关键阶段,OpenClaw 作为个人 AI 操作系统引发行业范式变革,入口争夺、生态构建与技术落地成为当前核心焦点,产业正从被动问答转向主动执行的全新赛道。
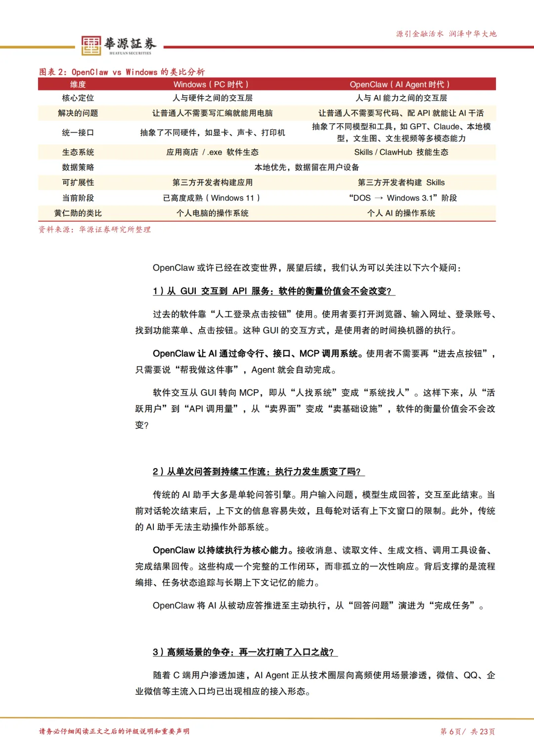
OpenClaw 被定义为 AI 时代的 “Windows”,是可本地部署的开源 AI 智能体网关,核心通过 Gateway 统一管理多平台交互,依托API 能力连接外部系统、Skills 能力封装标准化工作流,实现从单次问答到持续自动化任务执行的跨越,解决了传统 AI 助手无法操作本地文件、缺乏长期记忆与流程执行的痛点。Anthropic 推出 MCP 协议统一 AI 工具连接标准,腾讯上线 SkillHub 技能社区完善生态,截至 2026 年 4 月,OpenClaw 已适配超 1700 项技能,成为 AI Agent 落地的核心载体。2026 年春节后国内掀起 Claw 产品落地潮,腾讯、阿里、字节、百度等大厂密集推出 QClaw、CoPaw、飞书妙搭等产品,手机厂商也加速布局,形成技术大厂、模型厂商、终端厂商三方竞逐格局;腾讯凭借微信、QQ、企业微信等国民入口构建全栈 AI 引擎,微信月活达 14.18 亿、小程序月活 9.46 亿,社交入口优势在 Agent 时代显著放大。
当前产业呈现三大核心特征:一是交互范式从 GUI 点击转向 MCP 接口调用,软件价值从用户活跃度转向 API 调用量;二是 AI 能力从被动应答升级为主动执行,文件读写、代码运行、浏览器自动化成为基础能力;三是竞争焦点集中于入口、数据与生态,私有数据与业务流程成为核心壁垒,同时高权限操作带来数据隐私风险。报告指出,具备流量优势的平台、绑定大厂生态的产业链公司、权威内容与 AI 融合方向具备长期价值,而纯工具型轻应用面临被替代压力。
整体来看,AI Agent 正处于早期快速普及期,OpenClaw 推动产业进入新发展阶段,入口争夺与生态完善将持续演绎,技术成熟度、数据安全与场景落地是未来行业发展的核心关键。
参考资料:华源证券《OpenClaw启发AI Agent新阶段:能力跃迁与入口争夺》23页








今日解读仅为行业趋势\方案提炼,若你想获取这份解读的完整参考,查看更多同行业报告,可扫码加入【知识星球 - 人工智能报告厅】,星球内每日同步更新相关报告及专属解读(苹果用户请先添加星主微信:AI-F2025)。


1.2026中国旅游AI营销白皮书
2.汽车+AI前瞻系列之-服务器液冷专题:服务器算力提升催化液冷需求,供应商迎来国产替代新机遇
3.2026年OpenClaw类智能体部署风险管理指南
4.2026年中国GEO行业场景实践报告-金融行业
5.2025年AI智能体驱动产业变革研究报告
6.复盘过去250年五次技术创新全景报告(中英对照版)
7.AI驱动的制造业三效跃升:“零阻力”进化
8.AI驱动下的电力重构:美国数据中心能源需求新图景
9.2026医疗生产力重构报告——AI、机器人与量子技术的应用前景量化分析(英文版)
10.Token消费学研究报告
11.迈向强大、互动且以人为本的人工智能系统
12.生成式AI时代下的作者身份重塑:从焦虑到机遇
13.企业AI助手中的评估与事件预防
14.利用大型语言模型和漏洞本体进行自动化漏洞评估
15.多模态人工智能教师:整合边缘计算与推理模型以增强学生错误分析
16.OnAIR:NASA机载人工智能研究平台的应用
17.大规模开源人工智能:通过模块化框架建立企业级人工智能战略
18.可解释的人工智能、能源和关键基础设施系统
19.高等教育中负责任使用生成式人工智能的伦理协议
20.AI应用追寻系列报告(三):OpenClaw启发AI Agent新阶段:能力跃迁与入口争夺
21.跨OS GUI智能体基础设施白皮书:重新定义人机交互自动化
22.地产+AI工具系列报告之三:基于多模型联合决策的C-REITs智能评级与跟踪分析体系
23.解锁明天:一本探讨金融服务行业代理人工智能力量的操作手册
24.2026人工智能影响报告:市场营销人才
夜雨聆风