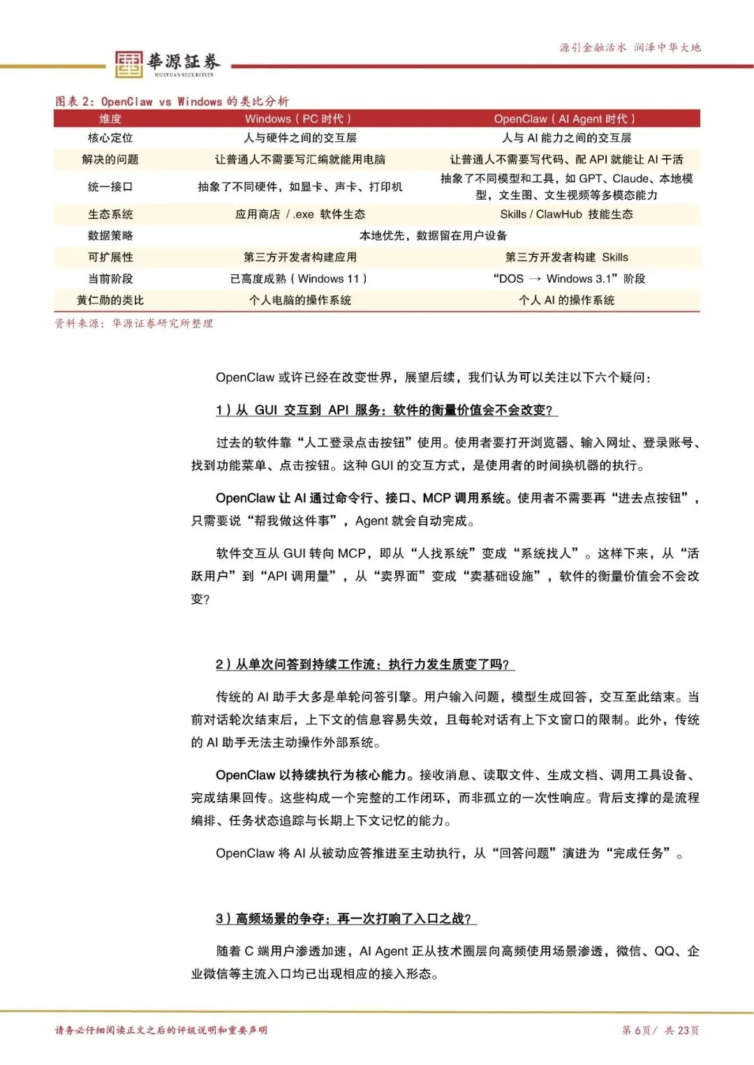
黄仁勋在GTC大会上将OpenClaw看作是个人AI的操作系统,并将其类比为Windows之于PC时代。OpenClaw或许已经在改变世界,展望后续,我们认为可以关注以下六个疑问:1)从GUI交互到API服务:软件的衡量价值会不会改变?2)从单次问答到持续工作流:执行力发生质变了吗?3)高频场景的争夺:再一次打响入口之战?4)每人每终端都有自己的Claw:万物互联的未来会来吗?5)数据与上下文是核心壁垒:要关注信息安全吗?6)对SaaS软件的分化影响:软件会不会消失?

OpenClaw的基本原理:开源的AI智能体Gateway网关,是在本地部署的AI助手,能访问本地文件,用户可以通过多个平台(飞书、企微、QQ等)随时使用。Gateway是OpenClaw的核心服务,用户可以在其他设备上通过其他通信渠道给OpenClaw下达指令,其背后是Gateway统一管理了相关的连接。
OpenClaw围绕“Skills能力”与“API能力”展开。二者共同构成了OpenClaw执行一套工作流的完整能力栈。Skills和API的区别在于:API是让OpenClaw能连外部系统;Skills则是指导OpenClaw怎么执行。
以下是报告部分内容


















来源:华源证券,互联互通社区推荐阅读,版权归作者所有。文章内容仅代表作者独立观点,不代表互联互通社区立场,转载目的在于传递更多信息。如涉及作品版权问题,请联系我们删除或做相关处理!


夜雨聆风