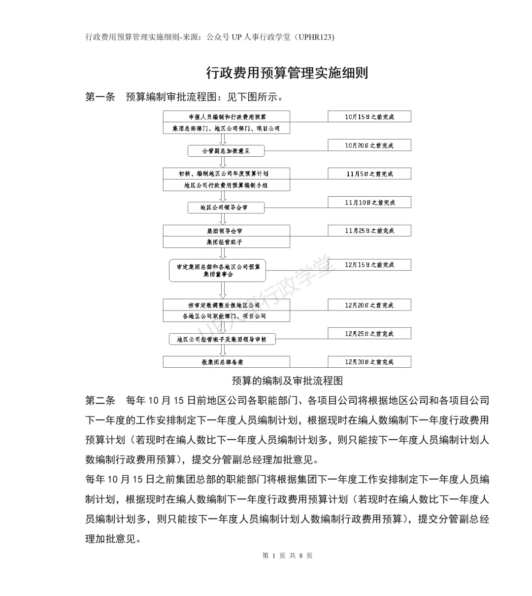
会员下载文件夹位置:行政管理板块—018 行政费用预算
01 资料列表
《行政费用预算》资料包内含行政费用预算管理规定、行政费用预算实施细则、行政费用预算工作流程、行政成本控制措施方案、行政费用使用管理流程图、年度行政费用预算表、行政费用月度支出管控表、行政费用分析报告总结等,共计49份文件。

02 部分资料展示
▼ 行政费用预算汇总表.xls








▼ 行政费用月度管控表.xls



▼ XXX控股集团行政费用分析报告.doc




▼ 行政费用编制工作流程.xls

▼ 行政费用预算管理实施细则.doc






▼ 行政费用管控方案.doc(10页)











▼ 行政办公费用全面控制方案.doc(7页)







03 资料获取方式
1、分享公众号文章到200人以上HR行政微信群(保留20分钟),发送分享截图到本公众号,管家会在48小时内发放资料,请耐心等待;(资源互助群除外)
2、如不便分享,扫码28.8元购买,立即获取:

3、强烈推荐加入会员,一次获取全部人资行政资料,随用随取,全年不断更新中……




夜雨聆风