
AI赋能美妆从数字化呈现,智能化决策到生成式创新

生成式Ai从需求洞察到服务履约赋能美妆的全流程

技术迭代、需求升级、资本加码,共驱AI美妆赛道发展

AI技术的发展正将美妆行业重构为数据驱动、个性定制、精准服务的科技产业,向着精准化、科技化发展

AI技术助力美妆向精准定制升级,驱动精准护肤赛道发展

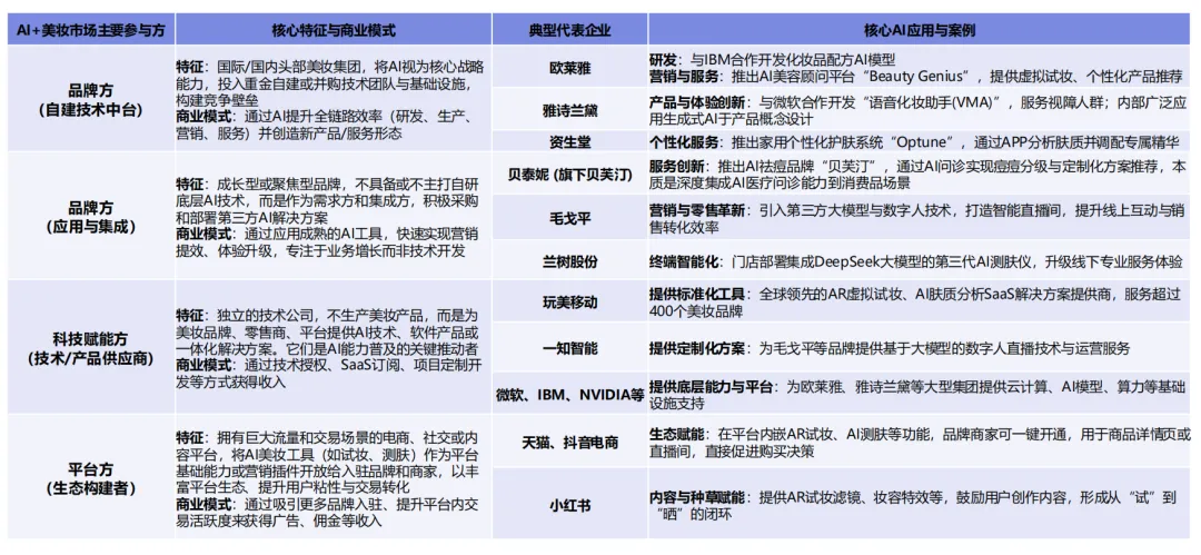
AI+美妆市场呈现“全域智能渗透、技术跨界融合”的趋势,头部品牌自建中台与生态开放共创成破局关键

案例:玩美移动以AI技术为支撑,为国内外美妆品牌提供企业级美妆及时尚解决方案

AI渗透美妆消费全旅程图谱,从一次性的、断点的"交易旅程”,重塑为持续性的、闭环的“关系旅程”

兴趣人群以Z世代女性为主,集中在一线及新一线城市,爱好美妆、时尚穿搭、数码与影视娱乐

基于画像与行为特征,AI/科技美妆兴趣人群可分为四类,驱动社交互动、技术传播、精准决策与科学护肤需求

AI所带来的极致个性化体验、科学辅助决策能力以及未来感是消费者愿意尝试Ai/科技美妆的最主要原因

在消费者主要关注维度中,精准诊断、能体验是基石,情绪价值是增量虚拟试妆体验等功

兴趣人群对"精准诊断与定制化"的诉求,已从基础的肤质诊断,延伸为产品匹配、流程管理、妆效设计全链路

兴趣人群对“虚拟试妆”的诉求已超越新奇好玩转向追求真实、高效、智能、有趣的深度体验

兴趣人群对“全周期管理"的诉求,已从解决单点问题,升级为追求肌肤状态的科学规划、动态优化、风险预防

"结果精准”和担心效果不准“个性定制化”与“伪定制质疑”最能满足消费者正面期待是两大负面顽疾

红书:投放同比提升,美妆和生活记录类腰部达人效果好

红书:AI护肤方案、自主测肤、创意妆容类内容兼顾实用性与趣味性,互动效果更好

抖音:投放同比提升,时尚和随拍类头部达人效果好

抖音:AI植入创意剧情类、提供护肤方案类以及参与产品成分筛选科普类内容互动效果更好

营销前瞻:未来将向"AI美妆"类社媒内容仍以AI推荐、测肤类为主,精准诊断×虚拟试妆×全周期管理“跃迁

文章来源:艺恩、互联网等公开信息整理
傲星平台资质
TikTok一级代理商 / 巨量引擎 综合代理商+巨量千川服务商 / 巨量本地推综合代理商 / 巨量星图代理商 / 巨量星图任务服务商 / 快手磁力引擎效果代理商 / 哗哩哗哩核心代理商 / 哗哩哗哩广告合作代理商 / 腾讯广告服务商 / 小红书商业化广告代理商
傲星荣誉
巨量引擎生态业务全域经营2025年度业务贡献奖2025年中国互联网综合实力前百家企业2025江西互联网企业20强第1名2025上饶民营企业100强第7位江西企业100强高峰会,上榜三大榜单2025中国服务业企业500强巨量引擎【效果突破奖】优秀数字经济企业多项荣誉加身!傲星科技开启2025新征程2024年江西省互联网企业20强2024年度江西民营企业100强2024年度江西服务业民营企业20强2024中国互联网成长型前二十家企业“数据要素×”大赛江西分赛三等奖麒麟国际广告奖金奖2024快手原生广告创意大赛金奖金鼠标数字营销大赛银奖江西省文化企业20强第十四届虎啸奖金触点创新大会铜奖第九届金梧奖铜奖第七届麒麟国际广告银奖中国数字营销大赛年度营销案例2023年江西省大数据示范企业2023年江西省互联网企业综合竞争力20强2023年中国互联网成长型前二十家企业2023年潜在独角兽企业


说明:
1.本文内容均来自公开资料(已标注来源),仅作信息参考,不代表本公众号立场,我们对信息的准确性、完整性不作任何保证。2.转载内容涉及的品牌知识产权归原权利人所有,如有侵权请于30日内联系我们,核实后将及时处理。3.本文不构成任何商业建议,请读者自行判断并承担使用风险。
夜雨聆风