
软件定义汽车、电动化与智能驾驶正重构整个汽车研发体系,车载 ECU 数量与代码复杂度呈指数级增长,传统实车路测与台架测试已难以覆盖极端场景、故障工况与高频迭代需求。作为连接虚拟仿真与真实硬件的关键验证手段,硬件在环(HIL)测试正从研发配套工具,升级为支撑功能安全、OTA 迭代与量产交付的核心战略设施。 全球汽车 HIL 测试市场持续高速增长,2025 年规模已超13 亿美元,未来数年保持10% 左右年复合增速,成为电控验证领域增长最快的细分赛道之一。在 ISO 26262 功能安全强制要求、三电系统与 ADAS 算法爆发式验证需求下,HIL 凭借可复现、可追溯、高效率、高安全的优势,大幅缩短开发周期、降低路测成本,成为车企与 Tier‑1 的标配能力。
面向未来,HIL 将朝着实时仿真高精度化、多 ECU 跨域集成化、数字孪生场景化、云端化与 AI 自动用例生成方向演进,持续支撑中央计算架构、高阶智驾与车云一体化研发落地。
本文从HIL本质、核心设备、完整流程入手
用通俗语言系统拆解硬件在环测试基础
帮你快速建立从原理到实战的完整认知
轻松入门这项智能汽车时代的硬核技能

软件定义汽车、电动化与智能驾驶正重构整个汽车研发体系,车载 ECU 数量与代码复杂度呈指数级增长,传统实车路测与台架测试已难以覆盖极端场景、故障工况与高频迭代需求。作为连接虚拟仿真与真实硬件的关键验证手段,硬件在环(HIL)测试正从研发配套工具,升级为支撑功能安全、OTA 迭代与量产交付的核心战略设施。 全球汽车 HIL 测试市场持续高速增长,2025 年规模已超13 亿美元,未来数年保持10% 左右年复合增速,成为电控验证领域增长最快的细分赛道之一。在 ISO 26262 功能安全强制要求、三电系统与 ADAS 算法爆发式验证需求下,HIL 凭借可复现、可追溯、高效率、高安全的优势,大幅缩短开发周期、降低路测成本,成为车企与 Tier‑1 的标配能力。
面向未来,HIL 将朝着实时仿真高精度化、多 ECU 跨域集成化、数字孪生场景化、云端化与 AI 自动用例生成方向演进,持续支撑中央计算架构、高阶智驾与车云一体化研发落地。
全球汽车 HIL 测试市场持续高速增长,2025 年规模已超13 亿美元,未来数年保持10% 左右年复合增速,成为电控验证领域增长最快的细分赛道之一。在 ISO 26262 功能安全强制要求、三电系统与 ADAS 算法爆发式验证需求下,HIL 凭借可复现、可追溯、高效率、高安全的优势,大幅缩短开发周期、降低路测成本,成为车企与 Tier‑1 的标配能力。
面向未来,HIL 将朝着实时仿真高精度化、多 ECU 跨域集成化、数字孪生场景化、云端化与 AI 自动用例生成方向演进,持续支撑中央计算架构、高阶智驾与车云一体化研发落地。
本文从HIL本质、核心设备、完整流程入手
用通俗语言系统拆解硬件在环测试基础
帮你快速建立从原理到实战的完整认知
轻松入门这项智能汽车时代的硬核技能


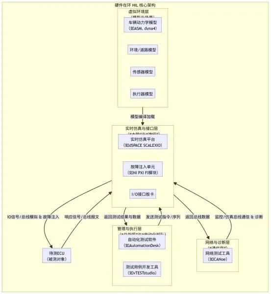
HIL 本质上是 “硬件在环” ,其核心思想是:将真实的控制器(ECU)置于一个由高保真数学模型和真实硬件I/O模拟的虚拟车辆环境中进行测试。
“硬件”:指真实的、待测试的ECU。这是整个测试的核心对象,运行着真实的、即将上车的软件代码。

“在环”:指这个真实的ECU被接入了一个由仿真机、I/O板卡、负载箱等构成的闭环测试系统(即“台架”)。

“虚拟环境”:指通过实时仿真机运行的车辆动力学模型、传感器模型、执行器模型、道路环境模型,以及通过接口硬件模拟的各种电信号、总线信号。


二、HIL测试需要哪些设备?
(主流工具链详解)
一套完整的HIL测试系统
是一套复杂的工具链
不是单一设备
下图清晰地展示


了其核以下是各个部分的
具体说明
▼
实时仿真平台
功能:以1ms甚至更短的固定步长,高速、确定性地运行复杂的车辆模型(如整车动力学、电机、电池模型),确保仿真世界的时间流逝与真实世界严格同步。重点是’实时‘,指任务必须在指定时间完成,进而与真实世界接近1:1流速。

主流产品:
o dSPACE SCALEXIO:行业标杆,以其极高的可靠性、完整的工具链生态(建模、实现、测试、标定)著称,是许多头部OEM和Tier-1的首选。
o NI PXI(e)平台:基于开放的PXI标准,硬件模块丰富(FPGA、各类I/O),软件灵活(LabVIEW/VeriStand),适合高度定制化和复杂原型验证项目。
o ETAS LABCAR:与ETAS的AUTOSAR工具链(如ISOLAR)集成紧密,在欧洲整车厂中应用广泛,特别适合基于AUTOSAR架构的ECU测试。
其他: Speedgoat
I/O接口与故障注入单元

功能:
o I/O接口:提供与ECU物理接口完全匹配的通道,如模拟量输入/输出(AI/AO)、数字量输入/输出(DI/DO)、PWM、电阻模拟等,用于模拟传感器信号(如油门踏板电压)和采集ECU驱动信号(如驱动继电器)。
o 故障注入单元:这是HIL测试的精髓之一。它能在物理层动态地、可编程地注入故障,如对地短路、电源短路、线间短路、信号开路、电阻漂移等,用于验证ECU的故障诊断和处理策略。
主流产品:通常由仿真平台厂商提供配套模块,如NI PXI系列的各种I/O卡和故障注入卡。也有第三方专业公司提供高精度/高压的故障注入解决方案。
车载网络测试工具

功能:HIL测试中,ECU与虚拟环境的交互大量通过CAN、LIN、车载以太网等总线进行。
网络工具负责:
o 仿真:模拟总线上其他ECU的报文,为被测ECU提供完整的网络环境。
o 分析与监控:实时记录、解析、过滤总线上的所有通信。
o 诊断测试:执行UDS诊断服务,刷写软件,读取故障码。
o 一致性/负载测试:验证ECU通信是否符合标准,测试其在网络高负载下的表现。
行业黄金标准:Vector CANoe。它几乎成为HIL测试台的标配软件,以其强大的总线仿真、测试、诊断和分析一体化能力闻名。硬件配套如VN16xx系列接口卡。
车辆动力学与系统模型库

功能:提供高精度的、经过验证的数学模型,在仿真机中实时运行,模拟车辆的行为和被控对象。并通过车载网络或硬线与被测对象连接,让其认为在真实的车辆运动环节中,模型包括:
o 整车模型:模拟车辆的纵向、横向、垂向动力学。
o 动力总成模型:发动机、电机、变速箱。
o 底盘模型:悬架、转向系统。
o 三电系统模型:电池、BMS、逆变器。
o 环境模型:道路、驾驶员、交通场景。
o 主流产品:dSPACE ASM(汽车仿真模型)工具套件非常经典;VI-grade/dyna4 提供高保真动力学模型;此外,CarSim、 Simulink 自身也有丰富的模型库。
自动化测试与测试用例管理工具

功能:将测试人员的测试意图(用例)转化为可自动执行的测试脚本/序列,并管理成千上万个测试用例的执行、结果记录和报告生成。
主流产品:
o dSPACE AutomationDesk:与dSPACE硬件平台无缝集成,图形化测试序列开发,强大的自动化与报告能力。
o Vector vTESTstudio:基于标准的测试用例格式(如TPT, CAPL),与CANoe深度集成,适合基于需求的测试开发。
o NI TestStand:在NI生态中常用的测试执行与管理软件。

需求分析与测试规划
o 核心输入:系统需求规范、软件需求规范、功能规范、通信矩阵、诊断规范。
o 关键产出:测试规范,其中明确测试范围(测什么、不测什么)、测试策略、测试用例列表(基于需求拆解)、测试环境需求、资源计划和里程碑。
台架设计与环境搭建
o 硬件集成:根据ECU接口清单设计接线图,安装ECU、I/O板卡、负载模拟、电源管理、故障注入单元、网络接口等,并严格进行信号完整性校验和标定。
o 软件集成:
◆在建模工具(如Simulink)中搭建或配置被控对象模型。
◆将模型编译并下载到实时仿真机。
◆在总线工具(如CANoe)中配置通信数据库和仿真节点。
◆建立模型信号与物理I/O通道、总线报文之间的完整映射关系。
测试用例开发与实现
o 用例设计:采用分层策略,如:基础功能、边界场景、故障注入、诊断刷写、网络管理等。
o 脚本实现:使用自动化测试工具(如AutomationDesk)或脚本语言(CAPL, Python),将用例转化为可执行的测试步骤,包括激励施加、结果检查、条件判断和报告记录。
测试执行与问题管理
o 冒烟测试:首先执行一小套核心用例,验证整个台架环境(含模型)工作正常。
o 全量/回归测试:执行完整的测试套件。失败用例需进行根因分析:是ECU软件缺陷?还是模型参数不准?或台架配置错误?利用总线记录、信号示波器、模型内部变量等多种工具进行联合调试。
回归测试与报告交付
o 闭环验证:开发修复Bug后,不仅验证该Bug对应的用例,还需执行相关的回归测试集,防止副作用。
o 最终报告:提供正式的测试报告,包括测试覆盖率分析、通过率统计、问题清单及闭环状态、风险评估,并给出明确的放行建议,作为ECU能否进入下一阶段(如实车测试)的决策依据。
在软件定义汽车的时代,车辆复杂度呈指数级增长。HIL测试已从一种“高级验证手段”演变为产品开发流程中不可或缺的、支撑快速迭代和质量保证的核心基础设施。它完美契合了“测试左移”和“V模型开发”的理念。
一套强大、完善的HIL测试体系,不仅是满足功能安全(ISO 26262)、网络安全等合规要求的刚需,更是车企和供应商在激烈竞争中,确保产品功能可靠、提升开发效率、加速上市周期从而赢得市场与口碑的战略性资产。

通信、接口、协议: 一文读懂设备之间的“交流语言”
液冷超充深度解析:从“0.5小时”到“1秒1公里”
项目案例 | 顺利交付!艾恩科技助力德州职院开启产教融合谱新篇
工程师必备收藏!MCU HIL 测试 “搭建 + 应用” 双攻略

夜雨聆风