厂级安全教育内容参考模板
可在本公众号主页面【私信】发送日期4位数字“0307”自取上方视频下载链接
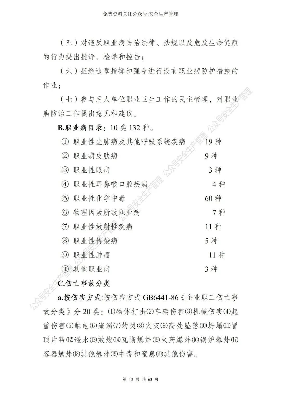
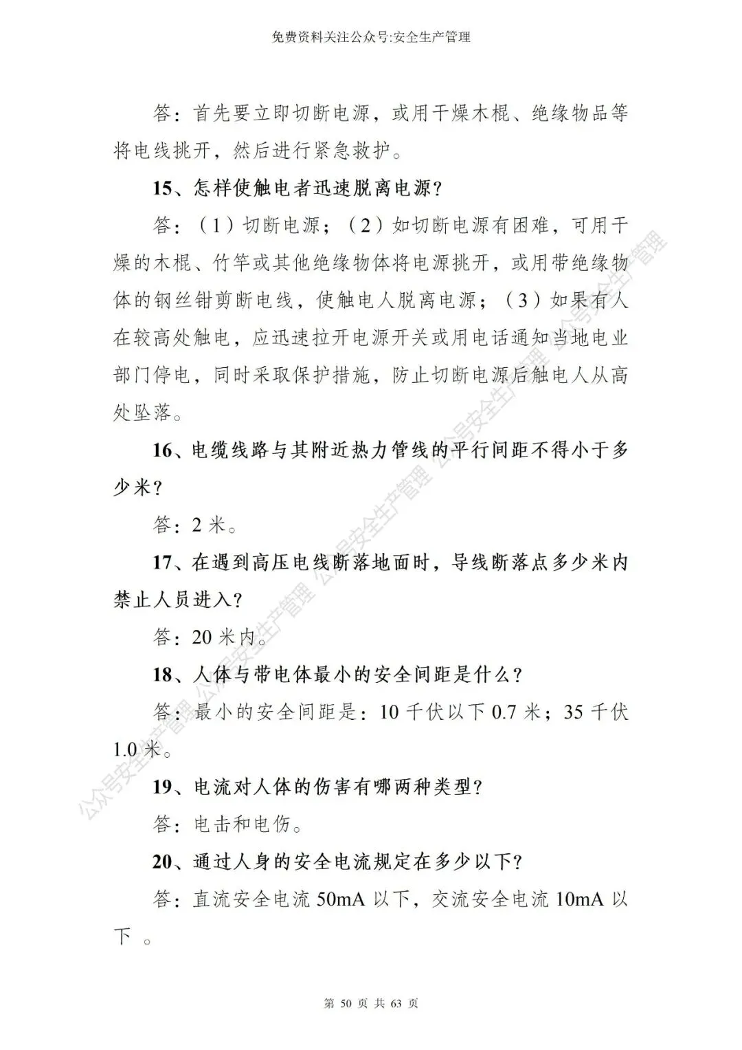
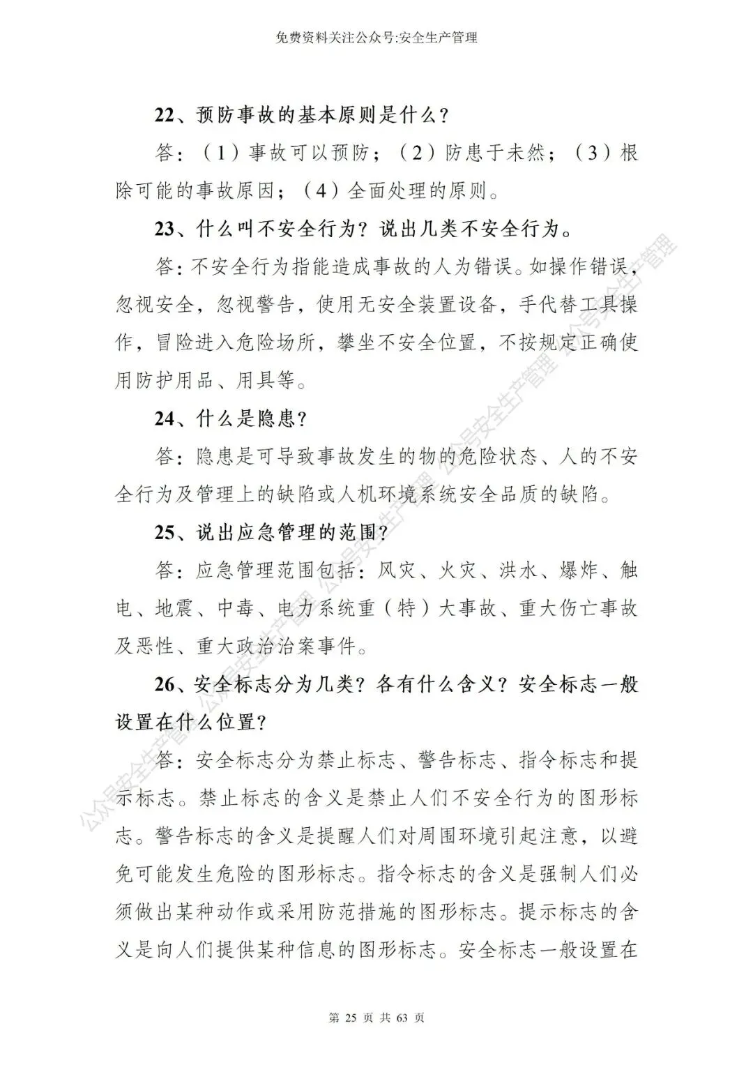
厂级安全教育是新员工入职安全培训的第一层级,核心目标是帮助员工建立 “安全第一” 的全局意识,了解企业整体安全风险、规章制度和应急保障体系,为后续车间级、岗位级安全教育奠定基础。其重点内容可分为以下 6 大模块,具体如下:此模块旨在让员工快速了解企业 “安全基本面”,明确自身所处环境的核心风险,避免因信息盲区导致安全事故。企业所属行业(如化工、机械、建筑等)的安全特性(如化工企业需强调易燃易爆、机械企业需强调机械伤害);企业安全管理体系认证情况(如 ISO 45001 职业健康安全管理体系);企业过往安全成绩(如 “无事故天数”)或典型安全事故案例(需隐去敏感信息,侧重分析事故原因与教训,避免引起恐慌)。明确厂区内高风险区域(如危化品仓库、高压配电室、锅炉车间、冲压车间等)的位置及警示标识;说明企业主要危险源(如易燃气体、粉尘、特种设备、有毒物质等)的种类、危害特性(如中毒、爆炸、机械夹伤等)及管控措施(如防爆设备、通风系统、防护栏等)。此模块旨在让员工理解 “安全不是自愿行为,而是法定责任”,明确自身在安全管理中的权利与义务。重点讲解与员工直接相关的法律条款,而非全文灌输,例如:《中华人民共和国安全生产法》:员工的安全权利(如拒绝违章指挥、知情权、工伤保险权)和义务(如遵守规章制度、接受培训、报告事故隐患);《中华人民共和国职业病防治法》:职业病预防措施、职业健康检查权利、职业病诊断与赔偿流程;行业特殊法规(如化工企业需补充《危险化学品安全管理条例》,建筑企业需补充《建设工程安全生产管理条例》)。需结合员工日常行为,明确 “能做什么、不能做什么”,例如:厂区准入制度(如外来人员登记、安全帽 / 工作服穿戴要求、禁止携带火种进入危化区);安全奖惩制度(如安全标兵奖励、违章操作处罚标准);隐患报告制度(明确报告渠道,如安全管理部门电话、线上上报平台,强调 “不追责、重整改”)。此模块聚焦 “员工身体健康保障”,避免因长期工作导致职业伤害,尤其针对存在职业危害的企业(如粉尘、噪音、化学毒物环境)。明确企业存在的职业危害因素(如粉尘→尘肺病、噪音→听力损伤、苯→白血病、机械振动→手臂振动病);讲解预防措施(如粉尘环境需佩戴防尘口罩、噪音环境需佩戴耳塞、有毒环境需穿防护服 / 戴防毒面具,以及定期通风、设备密封等工程防护手段)。职业健康检查安排(如入职前体检、在岗定期体检、离职体检的时间与频次);职业健康档案查询(员工可通过何种方式查看自身健康记录);职业病申报与救治(若怀疑患职业病,需向哪个部门申请诊断,企业提供的救治支持)。此模块覆盖 “全岗位通用的安全技能”,帮助员工应对常见安全风险,掌握基础防护方法。电气安全:禁止湿手触碰电器、发现电线裸露需立即报告(而非自行处理)、使用移动电器需检查插头是否完好;消防安全:了解厂区灭火器(干粉 / 二氧化碳等)的类型与使用场景(如电器火灾禁用泡沫灭火器)、掌握 “提、拔、握、压” 使用步骤;机械安全:靠近运转设备需保持安全距离、禁止在设备运转时清理杂物或维修;化学品安全:接触化学品前需查看 MSDS(化学品安全技术说明书)、了解急救措施(如酸溅到皮肤需用大量清水冲洗 15 分钟以上)。明确不同岗位需佩戴的 PPE(如车间员工戴安全帽、焊工戴防护面罩、实验室员工戴护目镜);讲解 PPE 的正确穿戴方法(如安全帽需系紧下颌带,避免 “戴而不牢”)、检查方法(如口罩是否有破损)及更换周期。此模块聚焦 “事故发生后的应对能力”,帮助员工在紧急情况下减少伤害、正确逃生,避免二次事故。事故报告:明确紧急报警电话(如企业内部应急专线、119/120),报告时需说明 “事故地点、类型、伤亡情况、报告人姓名”;应急分工:告知员工在事故中需配合的工作(如非应急人员需服从疏散指挥,不得围观或擅自进入事故区域)。火灾逃生:低姿弯腰、用湿毛巾捂住口鼻,沿疏散指示标志逃生(禁止乘坐电梯);触电急救:先切断电源或用绝缘物(如干燥木棍)挑开电线,再对伤者进行心肺复苏(需简要说明 CPR 基本步骤,建议结合视频演示);中毒急救:将伤者转移至通风处,解开衣领保持呼吸通畅,等待医护人员;机械伤害急救:若发生肢体夹伤,需立即停止设备运转,不得强行拉扯肢体,及时送医。告知员工企业应急演练的频次(如每季度 1 次消防演练)、参与要求(需按时参加,不得缺席)及演练后总结改进的重要性。此模块旨在从 “思想层面” 巩固安全认知,让员工从 “被动遵守” 转变为 “主动重视”。明确 “全员安全责任制”:不仅是安全部门的责任,每个员工都是自身安全的 “第一责任人”,需对自己、同事的安全负责(如发现同事违章操作需提醒制止);强调 “安全与生产的关系”:说明 “安全是生产的前提”,避免因追求效率而违章操作(如 “宁慢 10 分钟,不抢 1 秒钟”)。通过案例讨论、问答互动(如 “如果发现车间有易燃物堆放,该怎么做?”)强化记忆;培训后需进行考核(笔试 + 实操,如灭火器使用考核),考核合格方可进入下一阶段培训,确保员工真正掌握内容。1.避免 “形式化”:不建议纯文字灌输,可结合厂区实地参观(指认高风险区域)、视频演示(事故案例、应急操作)、模拟实操(灭火器使用练习),提升培训效果;2.分层适配:针对不同岗位(如办公室人员、车间员工、技术人员),可适当调整内容侧重(如办公室人员可减少机械安全内容,增加电气安全和消防逃生内容);3.留存记录:培训后需让员工签署《厂级安全教育培训确认书》,记录培训时间、内容、考核结果,存入员工安全培训档案,以备监管部门检查。4、自救互救、急救方法、疏散和现场紧急情况的处理;一、安全生产相关法律法规暨企业安全生产工作重要意义3.劳动安全卫生状况是国家经济发展和社会文明程度的反映1、我国安全生产工作方针、环境保护工作方针、消防工作方针分别是什么?18、在安全生产工作中,要严格执行安全管理那“七个到位”制度?20、影响企业安全生产最常见的职工心理状态有哪几种?26、安全标志分为几类?各有什么含义?安全标志一般设置在什么位置?33、工作前“一想、二查、三严”的具体内容是什么?34、什么是安全生产责任制?简述安全生产责任制的实质、核心和原则。35、《公司安全生产管理规定》中规定岗位工人安全职责是什么?36、公司《安全生产管理规定》中对班组安全讲话有什么要求?11、舞厅及其它娱乐场所的安全疏散出口不得少于几个?12、吸烟容易引起火灾,请问烟头的表面温度和中心温度各是多少?5、什么叫职业性危害因素?职业性危害因素分哪几类?7、我国规定的居民区夜间允许最高噪声声级为多少分贝?8、噪声的强度在多少分贝以上时即可提高噪声性耳聋的发生率?10、噪声对心血管系统引起的不良影响的表现是什么?24、人在通常情况下饮下多少毫升的酒后判断和动作协调性会减弱?4、什么是高处作业?高处作业按坠落高度分为哪几级?9、什么是特种设备作业人员?对其工作资质是如何规定的?11、指挥部《安全生产管理规定》中要求对剧毒化学品实行“五双”管理,什么是“五双”管理?21、汽油之所以具有较大的火灾危险性,其主要因素有哪些?22、在可能发生有害气体的地下维护室或沟道内进行工作的人员,应做好哪些安全措施?4、操作机械时,工人要穿“三紧”式工作服,“三紧”是指什么?8、驾驶机动车辆会车时应做到礼让“三先”,“三先”是指什么?9、酒后驾车一般是指饮用各种白酒、啤酒和果酒后多少小时内驾车?10、机动车在冰雪、泥泞的道路上行驶时,最高时速应是多少?11、机动车在通过有交通信号或交通标志控制的交叉路口时,须在距路口多少米的地方减速慢行?5、从人体触及带电体的方式和电流通过人体的途径触电事故可分为哪三种?10、什么是安全电压?我国的安全电压额定值的等级分别为多少?12、国际规定,电压多少伏以下不必考虑防止电击的危险?13、一般习惯以36伏为安全电压,人体长时间接触36伏电压会不会有危险?为什么?14、有人被刮断的电线挂在身上触电时,应如何抢救?16、电缆线路与其附近热力管线的平行间距不得小于多少米?17、在遇到高压电线断落地面时,导线断落点多少米内禁止人员进入?23、雷击时,如果处于野外暴露区并感到头发竖起时应该怎么办?24、在雷雨天不要走近高压电杆、铁塔、避雷针,至少远离多少米?25、当遇到高压电线断落时,如果你已经在距离断线20米以内,该怎么办?29、为什么绝缘靴、绝缘手套等胶制品,不可与石油类的油脂接触?30、为什么用手指背面接触停电体,而不用手指正面去接触?31、为什么遇大雾、雷雨或五级以上大风时,严禁在电杆上作业?35、高压设备发生接地时,在室内和室外的安全距离各是多少?39、在电气设备上工作,保证安全的组织措施是什么?40、在电气设备上工作,保证安全的技术措施有哪些?41、在电力线路上工作,保证安全的组织措施是什么?42、在电力线路上工作前,保证安全的技术措施的实施基本步骤是什么?46、为什么要设立工作票签发人、工作负责人、工作许可人?47、停电检修时,在一经合闸即可送电到工作地点的开关或刀闸的操作把手上,应悬挂什么标示牌?48、漏电保护器的主要功用是什么?适用范围是什么?53、静电的三大特点是什么?静电的危害主要有哪些?57、在带电设备上为什么不能使用钢卷尺、皮卷尺、线尺进行测量工作?58、10千伏及以上高压系统与380伏系统停电挂接地线时,使用的安全工具有什么不同?60、使用电钻或手持电动工具时应注意哪些安全问题?