点击上方蓝色字体 EHS无止境 深度学习安全知识
获取更多免费资料请扫码关注公众号

今日免费资料
关注上方公众号、后台回复
“新人”即可免费领取
1、消防减灾资料:培训课件、学习视频、预案、方案、制度、手册等
2、2024年安全月全员必看的十部视频
3、安全生产月《全员安全生产责任制宣贯》专题片
4、2024安全生产月专题视频《生命通道》!全员观看!
关注后继续回复以下关键字可领取相应资料
1、后台回复“5月”免费领取“安全生产法律法规清单(2024年5月版)+2024版安全生产法律法规汇编+安全生产与应急法律法规汇编(2024版)”
2、后台回复“视频”免费领取“2024年安全月全员必看的十部视频“
3、后台回复“电气”免费领取“完整的电气检查资料--一整套“
4、后台回复“消防应急”免费领取“【视频】最全版!消防应急器材使用培训,全员必学必看!”
扫下方二维码加入资料库直接下载全部资料、没有限制

朋友、如果您想要获取安全行业全部安全资料。
务必扫上方二维码加入我们的资料库!
知识付费的年代!
花少量的金额 就能帮助您解决工作烦恼。
平台已经有4100+安全朋友加入!
欢迎共同探讨、解决安全问题。
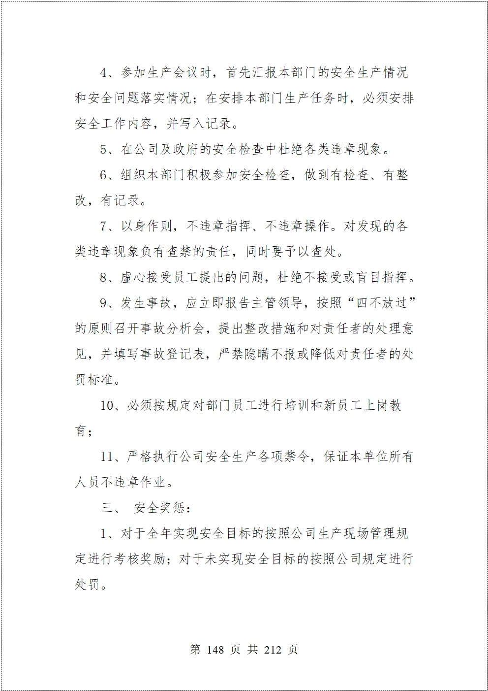
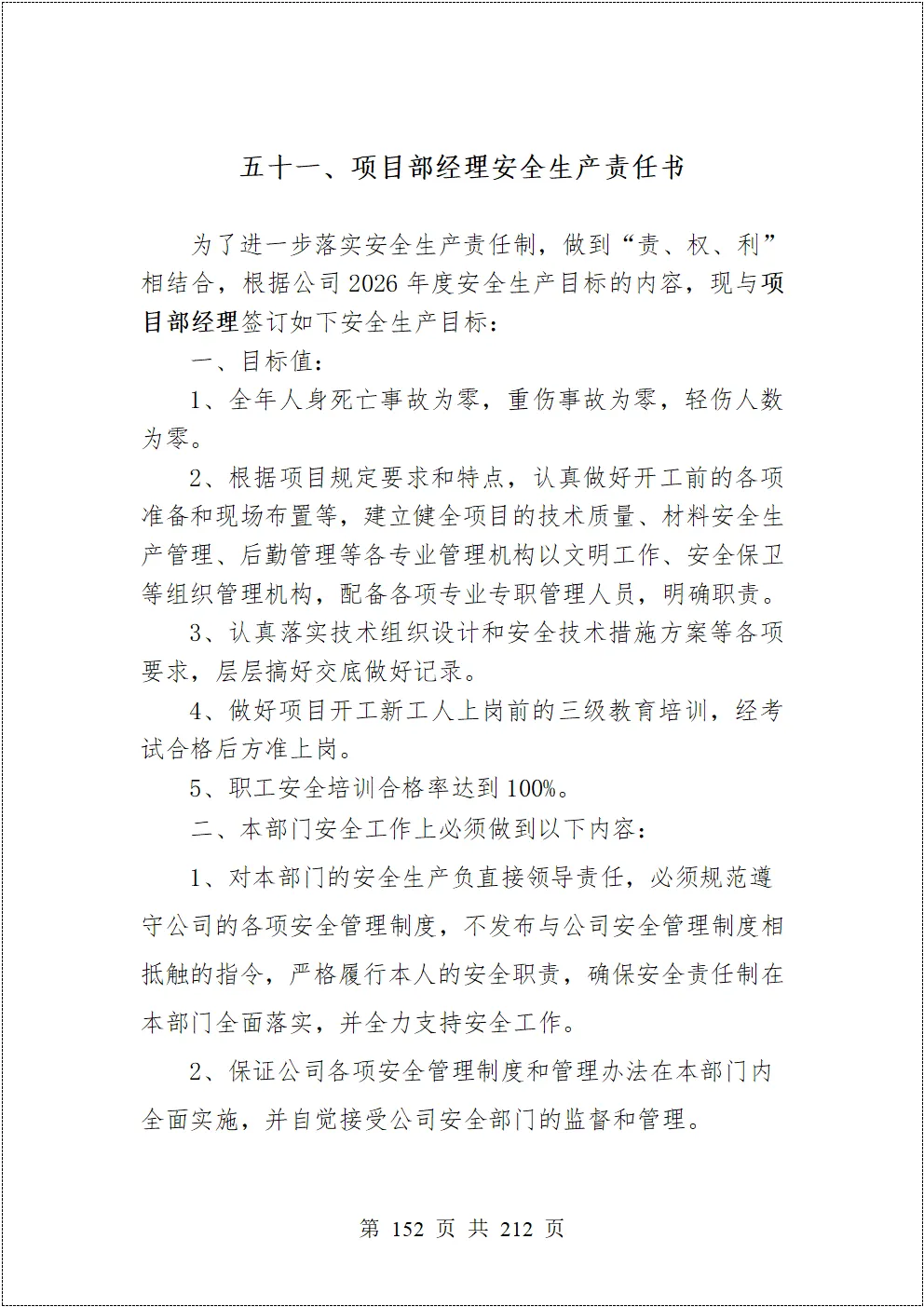
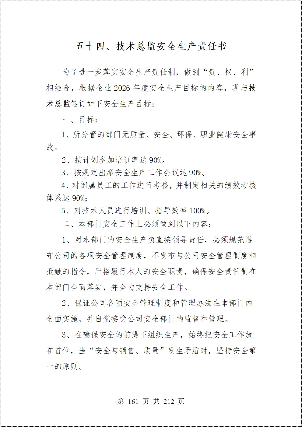
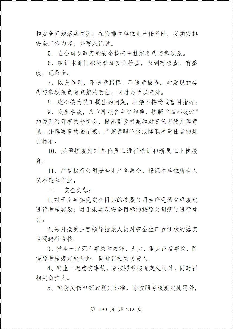
2026版全员签订安全生产责任书模板--217页!

































































































































































































您将获取上述资料
具体方法如下
![]() |
安全人必备的安全资料库
(此资料已经上传至资料库、会员专享的海量安全资料库)
EHS无止境资料库:海量安全资料,涵盖了标准化、双体系、风险作业、环境管理、职业健康管理、题库、安全法律法规等多方面安全管理文件(制度、PPT等),都是精挑细选的精品安全管理资料!所有资料,无限制下载,持续更新,相当于一个容量无限大的硬盘!让你的资料获取更便捷,学习更简单。已有众多安全同行加入! ![]() |
点击阅读原文直接获取本篇资料
夜雨聆风
