
前段时间给大家分享了单细胞新算法Scissor,Scissor能够提取bulk转录组表型信息,鉴别单细胞亚群,通过计算每个细胞与bulk样本的相关性,筛选与表型最相关的亚群。
今天给大家带来另一个算法SIDISH,SIDISH去年底首发于Nature Communication(IF15.7),同样是整合单细胞和bulk转录组数据,通过变分自编码器 (VAE)、深度Cox回归和迁移学习,识别与不良预后相关的高危细胞亚群,利用计算机模拟扰动筛选治疗靶点。

SIDISH锁定亚群可以进一步发现生存相关标志物,且性能优于Scissor(具体大家可以阅读原文)。目前做标志物筛选,通常是两种组学配合相互验证(bulk筛选+单细胞定位\单细胞筛选+bulk队列验证),分析表型-细胞群关联的文章还比较少,大家手里有题的话可以加上提分,标志物发文量大,创新点至关重要,不确定具体怎么使用可以call云生信,技术团队为大家个性化定制思路与分析,加分点给到,大家尽量拿下!

定制生信分析
生信云服务器
下面给大家展示一个使用scissor算法的发文,来自Phytomedicine(IF8.3),文章通过NHANES数据→机器学习+SHAP分析→孟德尔随机化→单细胞scissor算法思路完成了槲皮素预防Sarcopenia(肌肉减少症)的关键靶点筛选与机制验证,思路相通大家一看就懂。

方法思路
1.整合NHANES(2017–2018)人群数据,排除各项因素干扰,分析黄酮类化合物(槲皮素所属类别)摄入量与Sarcopenia之间的关联。
2.通过LASSO等机器学习算法,筛选关键影响因素,构建模型,确定关键特征并通过SHAP解释模型贡献度。
3.从药物-基因相互作用数据库(DGIdb)提取黄酮–基因对应关系,整合GWAS、eQTL数据进行SMR分析筛选与Sarcopenia显著关联的因果基因。
4.通过人、小鼠的bulk转录组与单细胞数据,验证关键靶点的表达与富集通路。
5.通过细胞实验对以上预测结果进行验证。
主要结果
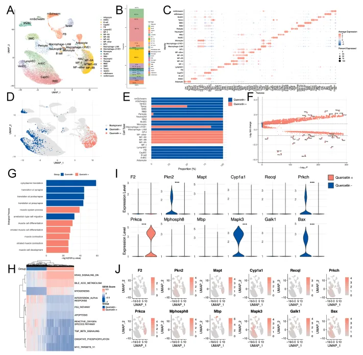
真实数据证实Sarcopenia发病增多与黄酮类和染木素类摄入量增加有关。黄酮类中槲皮素贡献最大,可以降低Sarcopenia风险。低剂量染料木素增加Sarcopenia风险,高剂量起保护作用。

SMR选出24个关键基因,对应11种药物,与SHAP结果整合,锁定木犀草素与槲皮素共13个核心基因,其中PRKCA是核心基因。PRKCA在人转录组中显著下调,在小鼠转录组中显著上调。

单细胞分析鉴定细胞亚群,Scissor算法鉴定肌纤维是槲皮素的主要响应细胞,槲皮素响应细胞中PRKCA呈特异性高表达。

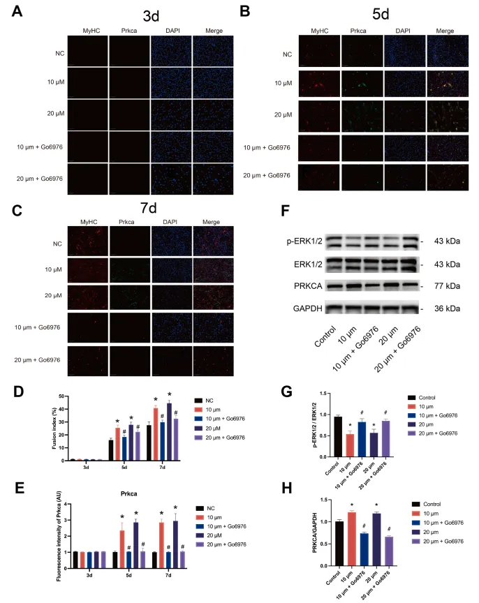
根据实验结果,槲皮素通过上调PRKCA表达发挥作用,使用PRKCA抑制剂Go6976可逆转进程。

师妹笔记
由于算法新发,当前的生信相关发文并不是很多,所以大家可以先看一下scissor算法的发文做参考,这篇文章虽然不是筛选预后标志物,不过思路都是相通的,这种明确作用靶点机制的思路也是不错的选择。关于SIDISH筛选标志物在胰腺癌 (PDAC)、乳腺癌 (BRCA)和肺腺癌 (LUAD)等数据中都有验证,这里就不多做举例了,大家感兴趣的话,就来滴滴云生信详细了解吧~
E
N
D

定制生信分析
课题思路设计
生信云服务器
夜雨聆风