课题对于教师发展至关重要,很多地区不仅教师评职称需要课题,各个层级骨干教师认定也要求有立项课题。
如何短时间、高效率进行课题申报撰稿,并且最大程度的成功立项,是广大职校老师,尤课题新手亟待解决的重要问题。
本文给老师们分享课题申报的干货,手把手教你如何撰写课题。
撰写课题立项报告时,关键在于清晰、系统地阐述你的研究计划、目的、方法、预期成果以及为何该课题值得研究。以下是一个结构化的指南,帮助你撰写一份能够成功立项的课题报告:
一、选题依据
(1)研究背景:详细阐述课题研究的背景,包括国内外相关领域的研究现状、存在的问题和不足。
(2)研究意义:从学术价值、实际应用价值、社会影响等多个方面论述课题研究的重要性。
(3)文献综述:系统梳理国内外相关研究文献,分析已有研究的成果与不足,明确你的研究在其中的位置。
二、研究内容
(1)研究对象:明确你的研究对象是谁或什么。
(2)总体框架:阐述研究的总体框架,包括主要研究问题、子问题及其逻辑关系。
(3)重点难点:指出研究中的重点和可能遇到的难点,并提出初步的解决思路。
(4)主要目标:具体列出研究希望达到的主要目标。
三、思路与方法
(1)研究思路:清晰阐述你的研究思路,包括从提出问题到解决问题的逻辑过程。
(2)研究方法:详细介绍你将采用的研究方法,包括文献研究法、实证研究法(如问卷调查、实验研究、案例研究等)、数据分析方法等。
(3)技术路线:绘制研究的技术路线图,展示研究过程的关键步骤和流程。
(4)研究计划:制定详细的研究计划,包括时间节点、任务分配、资源需求等。
(5)可行性分析:从理论、技术、人员、资金等方面分析研究的可行性。
四、创新之处:阐述你的研究在学术思想、学术观点、研究方法等方面的特色和创新点。
五、预期成果:详细描述研究成果的形式(如论文、专利、软件、教材、政策建议等)、预期数量、质量以及可能的应用领域和社会效益。
六、研究基础:介绍课题组成员的研究背景、相关研究成果、实验条件等,以证明你们具备完成该课题的能力。
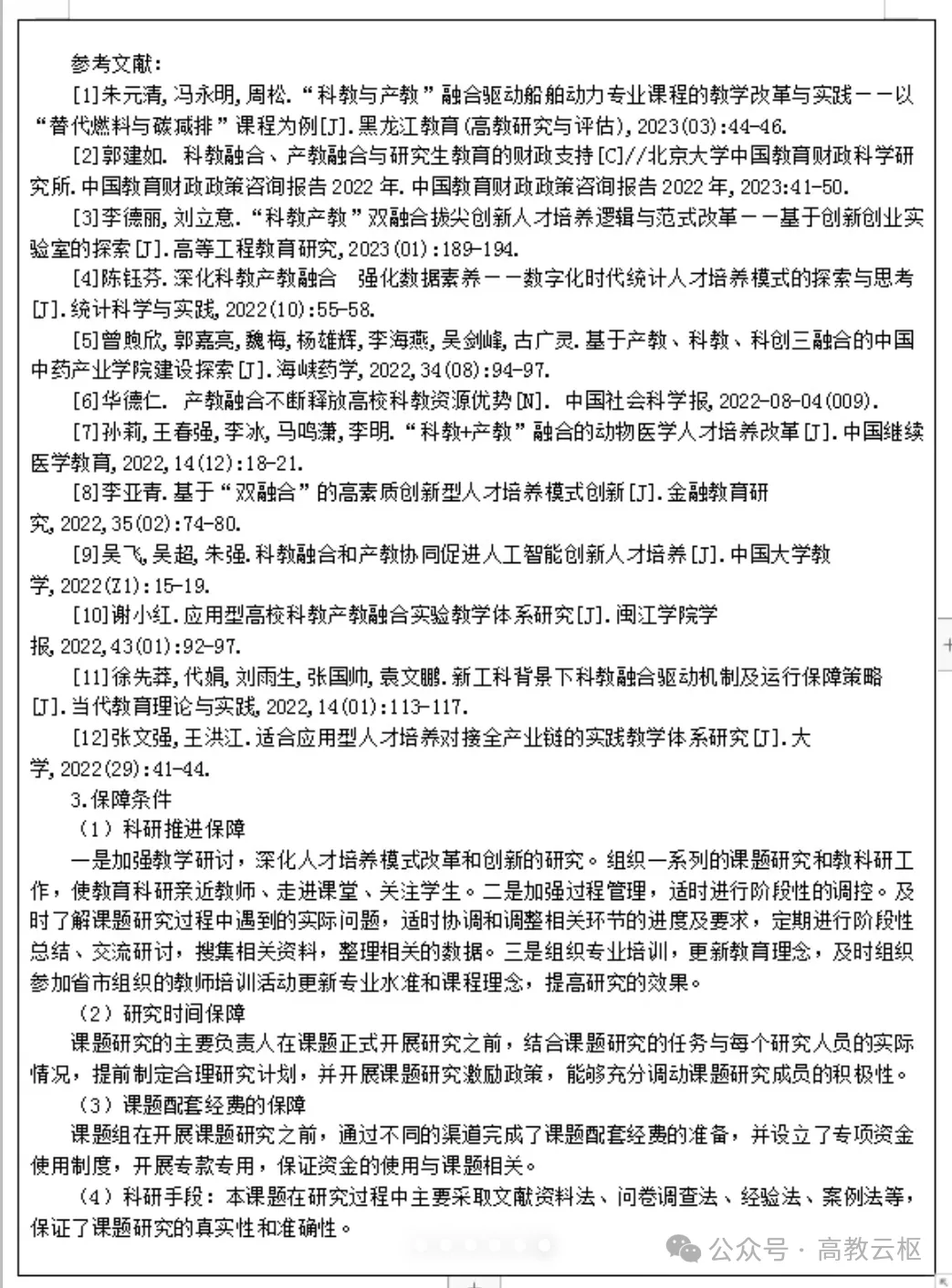
七、参考文献:列出所有引用的中外文献,确保格式规范、准确。
注意事项:
逻辑清晰:确保整个报告的逻辑严密,各部分之间衔接自然。
语言准确:使用专业术语,确保语言准确、精炼。
数据详实:在引用数据或案例时,确保数据来源可靠、准确无误。
格式规范:按照学校或机构的要求,规范排版、字体、字号等。
除了以上理论指导,还有实际案例给大家参考:






来源:网络
转载自:华教国培教育学研究院
说明:图文均来自网络,本文及文内图片版权归原作者及原出处所有,内容为作者观点,并不代表本公众号赞同其观点和对其真实性负责。转载旨在分享,如涉及版权等问题,请及时与我们联系,我们将立即更正或删除相关内容。
课程推荐

夜雨聆风