乐于分享
好东西不私藏

原来库存管理这么简单!一套 Excel 搞定 ABC 分类 + 安全库存 + 自动备货

原来库存管理这么简单!一套 Excel 搞定 ABC 分类 + 安全库存 + 自动备货

前面分享了一篇库存预测9大模型实战手册:用AI把库存周转率提升30%,断货率降一半 文章,有很多小伙伴在后台留言,提出了很一些非常的好的问题,启发了再分享一篇,来进行全面的问题与落地答疑,以下是本篇的经典内容。

本文搭配五金企业核心 SKU「不锈钢合页 3 寸(WJ-001)【有疑问的,可以阅读前面的文章《库存预测9大模型实战手册:用AI把库存周转率提升30%,断货率降一半》】」的实战案例,全面解析模板背后的库存管理策略、核心参数体系,以及参数与需求预测结果的联动逻辑,旨在帮助使用者吃透模板设计原理、掌握落地操作方法,实现从数据清洗到采购决策的全流程自动化、精细化管控,彻底解决多 SKU 分日期行场景下的库存管理痛点,实现数据驱动库存,而非经验驱动库存。

本文的逻辑是围绕「核心策略定义—全量参数体系—参数与预测联动逻辑—全流程闭环运行—实战案例串联—总结提炼」展开,覆盖模板使用场景、全环节。

一、核心库存管理策略:动态分层 + 预测驱动的组合策略

库存管理策略,并非单一的补货战术,而是一套「预测基础 + 分层管控 + 参数推导 + 动态执行」的闭环复合型策略。

其核心目标是在保障不同层级SKU服务水平的前提下,实现库存总成本最优,完全适配「多 SKU 分日期行」的制造业、电商仓储等实战场景,彻底摒弃传统“固定每月备货、凭经验拍脑袋订货”的粗放模式。其核心逻辑可分为四大维度,具体如下:

  1. 分层管控

    ①按 SKU 的销量贡献、盈利属性、需求特征,对所有SKU进行ABC分类,明确A类(核心/常规SKU)、B类(常规贡献SKU)、C类(长尾SKU)的分级标准;

    ②针对不同层级SKU,匹配差异化的服务水平、安全库存系数与订货策略——例如A类核心SKU服务水平设定为95%,优先保障供货、严控断货风险;C类长尾SKU服务水平设定为85%,优先控制库存占用、减少资金浪费,实现“分类施策、精准管控”

  2. 预测驱动:所有库存核心参数(安全库存、EOQ最优订货批量、建议订货量)均直接依赖需求预测结果,而非固定经验值;同时,所有统计计算均按SKU独立分组执行,彻底规避原模板“全SKU全局混算”的致命BUG,确保每个SKU的库存参数都贴合自身需求特征,而非被其他SKU的销量数据干扰。

  3. 双核心参数联动:以“动态安全库存”和“EOQ最优订货批量”为两大核心参数,两者协同联动生成最终采购建议,兼顾“不缺货”与“不积压”的双重目标。其中,动态安全库存主要用于抵御需求波动、物流延迟、突发订单等不确定性风险;EOQ最优订货批量主要用于平衡单次订货成本与库存持有成本,实现库存总成本最小化。

  4. 场景化适配:针对新品、促销(如双11、厂家活动)、季节型SKU等特殊场景,基于需求预测得出的阶段性需求特征,动态调整相关库存参数——例如促销SKU采购提前期上浮50%、安全库存上浮80%,提前备货应对销量峰值;新品SKU按短期滚动预测数据,每周调整备货策略,避免新品积压或断货。

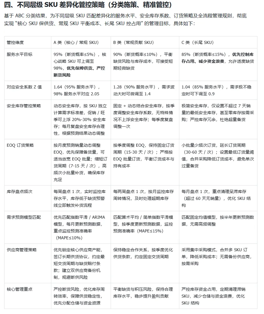
二、库存管理全量参数体系(按业务逻辑分类,适配实战落地)

库存管理的精细化落地,核心在于参数的精准设定与灵活运用。本模板的参数体系严格贴合实战场景,按“基础基准—需求预测—策略执行—成本关联”四大类划分,每类参数均与模板公式、五金企业实战场景强绑定,且所有参数均支持按SKU独立调整。同时,本文搭配WJ-001(不锈钢合页3寸)案例标注具体取值,方便使用者直接参考、快速落地。具体参数详情如下表所示:

补充说明:所有参数均支持按SKU独立调整,模板已预设公式关联,无需手动重新计算;参数填写后,可通过“一键初步清洗”宏命令,快速验证参数准确性,确保落地无偏差。

三、参数与需求预测结果的联动逻辑(闭环流程,落地可追溯)

整套模板的核心逻辑是“需求预测为源头,参数计算为核心,采购决策为落地”。所有库存参数均以需求预测结果为核心输入,且按“SKU独立分组”计算,彻底解决原模板全局统计的BUG。联动流程分为8个核心步骤,环环相扣、可追溯、可落地,完全匹配模板的设计逻辑与实战场景,具体如下:

步骤 1:预测基础 —— 清洗后历史销量是所有计算的底层数据源

需求预测的精准度,直接决定后续所有库存参数的准确性,而精准预测的前提是“干净、有效的历史数据”。模板通过按单SKU分组修正后的异常值公式,对ERP原始销售数据进行清洗,具体操作如下:剔除退货数据(销量<0)、过滤突发异常订单(超3倍标准差)、区分促销期正常销量,最终得到纯净、单SKU独立的历史销量序列。

这一步是需求预测的核心地基,落地时需注意三点:

① 清洗后的历史数据需保留连续12个月,确保预测模型的可靠性;

② 修正后公式不再跨SKU全局混算,每个SKU仅用自身历史数据做预测,从源头保证后续所有库存参数准确;

③ 若存在数据缺失,需手动补充(建议用同SKU同期均值替换),避免影响预测结果。

  • 核心风险点:若无精准清洗数据,均值、标准差、波动率等核心参数全部会失真,导致后续库存策略完全失效;

  • 落地验证:清洗完成后,可对比同一SKU的历史销量与清洗后销量,确认异常值已完全剔除、促销销量已正确标注。

步骤 2:由历史数据 → 输出核心预测结果

依托清洗完成的12个月月度销量,模板会根据SKU的需求特征(稳定/波动/季节性),自动匹配最优预测模型(平均值/指数平滑/回归/随机森林等),输出两大核心预测成果,为后续参数计算提供直接输入:

  1. 月均预测销量:反映该SKU长期稳定需求水平,是年需求量、EOQ计算的核心基础;

  2. 未来短期月度预测销量:反映阶段性波动、季节、促销带来的需求变化,直接指导短期备货节奏。

实战案例:WJ-001历史销量清洗完成后,模板自动匹配指数平滑模型,输出月均预测销量=122件,未来3个月预测销量分别为130件、135件、140件,作为后续库存参数计算的核心输入值,贴合该SKU的稳定增长需求特征。

落地注意事项:若预测结果与实际需求偏差较大(MAPE>15%),可手动切换预测模型,或调整模型参数(如指数平滑系数),确保预测结果贴合实战。

步骤 3:预测结果 → 推导波动类参数(决定安全库存高低)

需求预测不仅能明确“未来卖多少”,还能通过历史销量的离散程度,计算出单SKU的需求标准差、波动率。这两个参数是决定安全库存大小的核心因素,直接联动安全库存的计算逻辑,具体如下:

  1. 核心逻辑:需求标准差越大 → 需求越不稳定 → 不确定性越高 → 所需安全库存越多;反之,需求越平稳,安全库存可适当压缩;

  2. 计算公式:安全库存 = Z值×需求标准差×√(提前期/30),其中需求标准差由预测的历史数据独立计算,Z值由服务水平匹配得出;

联动关系(落地重点):预测需求波动大(如促销SKU、季节SKU)时,标准差会随之升高,模板会自动拉高安全库存,以此抵御断货风险;预测需求平稳(如常规A类SKU)时,标准差降低,模板则会自动压缩冗余库存,减少资金占用。

实战案例:WJ-001通过预测历史数据,独立计算出需求标准差=12.3件,结合95%服务水平对应的Z值1.64、7天采购提前期,模板自动算出安全库存=10件,既保障了供货稳定性,又未造成库存冗余。

步骤 4:预测结果 → 推导成本类参数(决定动态EOQ)

EOQ经济订货批量的核心作用,是平衡订货成本与仓储持有成本、实现库存总成本最优,其计算完全由需求预测数据驱动,核心联动关系清晰,落地可直接套用:

  1. 核心联动公式:年需求量 = 月均预测销量×12,年需求量是EOQ计算的核心输入参数;

动态调整逻辑:预测销量上涨(如旺季、促销期)时,年需求量D随之增大,EOQ最优订货量也会相应增加,可减少订货次数、降低订货成本;预测销量下滑(如淡季、衰退品类)时,年需求量D减小,模板会自动缩小单次订货量,避免库存积压、降低持有成本。

  1. 动态调整:订货成本、持有成本为固定经营参数,可根据企业实际情况手动调整,模板会搭配动态预测需求量,实现“动态EOQ”,而非一年一成不变的静态批量,贴合实战需求。

实战案例:WJ-001月均预测销量122件 → 年需求量=122×12=1464件,结合单次订货成本100元、单位年持有成本5元,模板自动计算得出EOQ=242件,该批量既能平衡订货与持有成本,又能匹配该SKU的月均需求,落地可直接用于采购下单。

步骤 5:预测 + 安全库存 + EOQ → 生成最终采购决策

所有预测输出参数(月均预测销量、需求标准差)、计算参数(安全库存、EOQ),最终会汇总到“建议本次订货量”的计算中,形成可直接落地的采购决策,核心公式与联动逻辑如下:

核心公式:建议订货量 = MAX(0,EOQ最优批量 + 安全库存 − 当前库存 − 在途库存)

联动逻辑:

  1. 短期预测上涨(大促/旺季)→ 模板自动上调安全库存,同时加大EOQ备货量,确保满足峰值需求;

  2. 短期预测下滑(淡季)→ 自动降低安全库存、减小订货批量,避免库存积压,释放资金;

  3. A/B/C分层策略联动:不同SKU的服务水平Z值差异化设置,再结合各自独立的预测波动数据,实现“一SKU一策略”精细化管控——A类SKU优先保障安全库存,C类SKU优先控制订货批量。

落地注意事项:建议订货量计算完成后,需结合供应商最小起订量微调(如WJ-001计算值为170件,若供应商最小起订量为200件,可调整为200件,同时同步调整下次订货周期),确保采购可落地。

步骤 6:预测精度反向约束库存策略调整

需求预测产出的MAPE预测误差值,并非单纯的“精度指标”,而是会反向约束整套库存参数的宽松程度,形成“预测—调整—优化”的闭环,确保库存策略始终贴合实际需求:

  1. 若A类核心SKU预测MAPE偏高(误差大,如>15%),代表需求不可控,模板虽不自动调整参数,但会提示使用者被动放大安全库存系数,提高缓冲冗余,规避断货风险;

  2. 若SKU长期预测准确率极高(MAPE≤10%)、需求稳定,可手动持续压缩安全库存、降低订货批量,释放积压资金,优化库存结构;

  3. 季节、促销类SKU,会根据阶段性预测偏差,动态修正采购提前期、波动系数,让库存策略随预测结果自适应调整——如促销期预测偏差较大,可临时上调安全库存20%-30%。

步骤 7:预测周期节奏,联动库存复盘与补货周期

需求预测并非“一劳永逸”,而是按周期动态更新,预测周期直接决定库存策略的更新频率,杜绝一套参数用全年的静态化弊端,落地时需遵循以下节奏:

  1. 常规SKU:按月度更新预测数据,同步重新计算动态EOQ与安全库存,每月复盘一次库存结构,调整采购计划;

  2. 季节性、促销型SKU:在大促前1-2个月单独做专项预测,临时上调缓冲库存与订货上限,大促结束后及时复盘,调整后续预测参数;

  3. 新品SKU:依托短期滚动预测(每周更新一次需求数据),动态压缩或放宽备货策略——新品上市初期,可适当提高安全库存,待需求稳定后,根据预测数据逐步调整至合理范围。

步骤 8:多模型预测选型,反向匹配库存管控强度

搭载9大预测模型,会根据SKU需求特征自动匹配最优算法,进而间接影响库存参数的设定,确保预测结果与库存管控强度相匹配,落地时无需手动选型,模板自动适配:

  1. 稳定常规SKU(如WJ-001):使用简单指数平滑模型,预测曲线平缓,库存参数偏保守、精简,避免冗余;

  2. 强季节性SKU(如冬季取暖设备):使用Holt-Winters季节模型,精准捕捉淡旺季波峰波谷,安全库存随季节预测自动浮动;

  3. 促销、多因素影响SKU(如受价格、活动影响的SKU):采用LASSO回归、多元线性回归模型,识别价格、活动对销量的冲击,提前锁定备货阈值;

  4. 复杂波动SKU(如需求不稳定的长尾SKU):采用随机森林模型,放大不确定性权重,强制拉高安全缓冲,规避突发断货风险。

结合上述策略、参数与联动逻辑,模板的全流程闭环运行可分为6个核心层级。从数据输入到采购落地,每一步均有明确的操作标准、公式支撑,可直接复刻到企业实战中,彻底解决多SKU库存管理的痛点,具体如下:

1)数据层(源头):ERP原始销售数据,经修正后按单SKU分组公式清洗,剔除退货数据、过滤无效异常订单、保留合规促销数据,最终形成标准化、纯净的单SKU独立历史需求数据。

2)预测层(核心):以纯净历史数据为基础,模板按SKU需求特征自动匹配专属预测模型,输出四大核心结果:历史销量波动指标(需求标准差)、月均预测销量、中长期需求趋势、预测误差MAPE。

3)参数计算层(桥梁):基于预测层输出的结果,模板自动完成所有核心库存参数的计算,形成可落地的参数体系,具体联动如下:预测波动数据(需求标准差)→ 结合服务水平Z值、采购提前期 → 生成动态安全库存;

4)预测月度销量 → 换算年度总需求 → 结合单次订货成本、库存持有成本 → 生成动态EOQ经济订货批量;

5)实时库存数据(现有库存、在途库存)→ 作为扣减参数,衔接采购落地,确保订货量精准。

6)策略执行层依托ABC分层策略,对不同层级SKU执行差异化的库存管控,确保资源合理分配,具体执行标准如下: 

A类核心SKU:高服务水平(95%及以上)、高预测频次(月度更新)、充足安全缓冲、严控库存周转,优先保障供货;

B类常规SKU:中等参数标准,平衡缺货与积压,预测频次为月度更新,库存周转控制在合理范围;

C类长尾SKU:低服务水平(85%及以下)、极低安全库存、小批量少频次订货,重点压缩资金占用,避免库存积压。

三、实战案例(WJ-001 不锈钢合页 3 寸,落地可复刻)

为方便使用者快速理解模板的全流程落地逻辑,本文结合五金企业核心SKU「不锈钢合页3寸(WJ-001)」,将上述策略、参数、联动逻辑做极简串联,全程可直接复刻到其他SKU:

  1. 数据清洗:将WJ-001的12个月ERP原始销售数据粘贴至模板,剔除退货、异常订单,得到纯净的历史销量序列(120、115、130…125件);

  2. 需求预测:模板匹配指数平滑模型,基于清洗后历史销量,输出月均预测销量=122件,未来3个月预测销量130/135/140件,预测MAPE=8%(符合A类SKU精度要求);

  3. 参数计算:单SKU独立计算需求标准差=12.3件,结合95%服务水平Z值1.64、7天采购提前期,算出安全库存=10件;由月均预测销量推导年需求=1464件,结合订货成本100元、单位持有成本5元,算出EOQ=242件;

  4. 采购决策:扣减当前实际库存80件、在途库存0件,输出建议订货量=242+10-80-0=172件(适配供应商最小起订量,微调为170件);

  5. 策略执行:WJ-001作为A类核心SKU,按95%服务水平管控,每月更新一次预测数据,同步刷新安全库存、EOQ参数,每月复盘库存周转情况;

  6. 闭环优化:因预测MAPE=8%(精度较高),后续可适当压缩安全库存至8件,释放资金;旺季来临前,根据短期预测上涨数据,上调安全库存至15件,加大EOQ备货量,避免断货。

四、写到这里,做一个简单总结

整体而言,库存管控采用的是“ABC价值分层管理 + 需求预测驱动 + 动态安全库存缓冲 + 动态EOQ经济订货批量 + 分级差异化服务水平”的复合型精细化库存策略。

其核心优势在于“以数据为核心,按SKU独立管控,兼顾断货风险与库存成本”,彻底摒弃了传统粗放式库存管理模式;核心参数覆盖预测、分层、供应链、库存现状、成本五大类,所有参数均与需求预测结果强制联动,形成“预测—计算—落地—优化”的完整闭环。

一、已整理好的模板【评论区留言,即可获取领取领取方法

①《SKU 分类模板》配套落地实践手册

《安全库存 & EOQ 计算》配套落地实践手册

二、模板部分经典内容:

如果你觉得这篇文章对你有用,麻烦点个赞+点个在看+点个关注,转发给你身边做供应链、仓储、生产、运营的朋友,每周给你分享一个能直接落地的供应链实战技巧,帮你降本增效,少走弯路,人摆脱库存的内耗。

基本 文件 流程 错误 SQL 调试
  1. 请求信息 : 2026-04-24 07:25:25 HTTP/1.1 GET : https://www.yeyulingfeng.com/a/557643.html
  2. 运行时间 : 0.106223s [ 吞吐率:9.41req/s ] 内存消耗:4,611.05kb 文件加载:145
  3. 缓存信息 : 0 reads,0 writes
  4. 会话信息 : SESSION_ID=2a4d191c622cca4c716e7dd404a103c5
  1. /yingpanguazai/ssd/ssd1/www/wwww.yeyulingfeng.com/public/index.php ( 0.79 KB )
  2. /yingpanguazai/ssd/ssd1/www/wwww.yeyulingfeng.com/vendor/autoload.php ( 0.17 KB )
  3. /yingpanguazai/ssd/ssd1/www/wwww.yeyulingfeng.com/vendor/composer/autoload_real.php ( 2.49 KB )
  4. /yingpanguazai/ssd/ssd1/www/wwww.yeyulingfeng.com/vendor/composer/platform_check.php ( 0.90 KB )
  5. /yingpanguazai/ssd/ssd1/www/wwww.yeyulingfeng.com/vendor/composer/ClassLoader.php ( 14.03 KB )
  6. /yingpanguazai/ssd/ssd1/www/wwww.yeyulingfeng.com/vendor/composer/autoload_static.php ( 6.05 KB )
  7. /yingpanguazai/ssd/ssd1/www/wwww.yeyulingfeng.com/vendor/topthink/think-helper/src/helper.php ( 8.34 KB )
  8. /yingpanguazai/ssd/ssd1/www/wwww.yeyulingfeng.com/vendor/topthink/think-validate/src/helper.php ( 2.19 KB )
  9. /yingpanguazai/ssd/ssd1/www/wwww.yeyulingfeng.com/vendor/ralouphie/getallheaders/src/getallheaders.php ( 1.60 KB )
  10. /yingpanguazai/ssd/ssd1/www/wwww.yeyulingfeng.com/vendor/topthink/think-orm/src/helper.php ( 1.47 KB )
  11. /yingpanguazai/ssd/ssd1/www/wwww.yeyulingfeng.com/vendor/topthink/think-orm/stubs/load_stubs.php ( 0.16 KB )
  12. /yingpanguazai/ssd/ssd1/www/wwww.yeyulingfeng.com/vendor/topthink/framework/src/think/Exception.php ( 1.69 KB )
  13. /yingpanguazai/ssd/ssd1/www/wwww.yeyulingfeng.com/vendor/topthink/think-container/src/Facade.php ( 2.71 KB )
  14. /yingpanguazai/ssd/ssd1/www/wwww.yeyulingfeng.com/vendor/symfony/deprecation-contracts/function.php ( 0.99 KB )
  15. /yingpanguazai/ssd/ssd1/www/wwww.yeyulingfeng.com/vendor/symfony/polyfill-mbstring/bootstrap.php ( 8.26 KB )
  16. /yingpanguazai/ssd/ssd1/www/wwww.yeyulingfeng.com/vendor/symfony/polyfill-mbstring/bootstrap80.php ( 9.78 KB )
  17. /yingpanguazai/ssd/ssd1/www/wwww.yeyulingfeng.com/vendor/symfony/var-dumper/Resources/functions/dump.php ( 1.49 KB )
  18. /yingpanguazai/ssd/ssd1/www/wwww.yeyulingfeng.com/vendor/topthink/think-dumper/src/helper.php ( 0.18 KB )
  19. /yingpanguazai/ssd/ssd1/www/wwww.yeyulingfeng.com/vendor/symfony/var-dumper/VarDumper.php ( 4.30 KB )
  20. /yingpanguazai/ssd/ssd1/www/wwww.yeyulingfeng.com/vendor/guzzlehttp/guzzle/src/functions_include.php ( 0.16 KB )
  21. /yingpanguazai/ssd/ssd1/www/wwww.yeyulingfeng.com/vendor/guzzlehttp/guzzle/src/functions.php ( 5.54 KB )
  22. /yingpanguazai/ssd/ssd1/www/wwww.yeyulingfeng.com/vendor/topthink/framework/src/think/App.php ( 15.30 KB )
  23. /yingpanguazai/ssd/ssd1/www/wwww.yeyulingfeng.com/vendor/topthink/think-container/src/Container.php ( 15.76 KB )
  24. /yingpanguazai/ssd/ssd1/www/wwww.yeyulingfeng.com/vendor/psr/container/src/ContainerInterface.php ( 1.02 KB )
  25. /yingpanguazai/ssd/ssd1/www/wwww.yeyulingfeng.com/app/provider.php ( 0.19 KB )
  26. /yingpanguazai/ssd/ssd1/www/wwww.yeyulingfeng.com/vendor/topthink/framework/src/think/Http.php ( 6.04 KB )
  27. /yingpanguazai/ssd/ssd1/www/wwww.yeyulingfeng.com/vendor/topthink/think-helper/src/helper/Str.php ( 7.29 KB )
  28. /yingpanguazai/ssd/ssd1/www/wwww.yeyulingfeng.com/vendor/topthink/framework/src/think/Env.php ( 4.68 KB )
  29. /yingpanguazai/ssd/ssd1/www/wwww.yeyulingfeng.com/app/common.php ( 0.03 KB )
  30. /yingpanguazai/ssd/ssd1/www/wwww.yeyulingfeng.com/vendor/topthink/framework/src/helper.php ( 18.78 KB )
  31. /yingpanguazai/ssd/ssd1/www/wwww.yeyulingfeng.com/vendor/topthink/framework/src/think/Config.php ( 5.54 KB )
  32. /yingpanguazai/ssd/ssd1/www/wwww.yeyulingfeng.com/config/alipay.php ( 3.59 KB )
  33. /yingpanguazai/ssd/ssd1/www/wwww.yeyulingfeng.com/vendor/topthink/framework/src/think/facade/Env.php ( 1.67 KB )
  34. /yingpanguazai/ssd/ssd1/www/wwww.yeyulingfeng.com/config/app.php ( 0.95 KB )
  35. /yingpanguazai/ssd/ssd1/www/wwww.yeyulingfeng.com/config/cache.php ( 0.78 KB )
  36. /yingpanguazai/ssd/ssd1/www/wwww.yeyulingfeng.com/config/console.php ( 0.23 KB )
  37. /yingpanguazai/ssd/ssd1/www/wwww.yeyulingfeng.com/config/cookie.php ( 0.56 KB )
  38. /yingpanguazai/ssd/ssd1/www/wwww.yeyulingfeng.com/config/database.php ( 2.48 KB )
  39. /yingpanguazai/ssd/ssd1/www/wwww.yeyulingfeng.com/config/filesystem.php ( 0.61 KB )
  40. /yingpanguazai/ssd/ssd1/www/wwww.yeyulingfeng.com/config/lang.php ( 0.91 KB )
  41. /yingpanguazai/ssd/ssd1/www/wwww.yeyulingfeng.com/config/log.php ( 1.35 KB )
  42. /yingpanguazai/ssd/ssd1/www/wwww.yeyulingfeng.com/config/middleware.php ( 0.19 KB )
  43. /yingpanguazai/ssd/ssd1/www/wwww.yeyulingfeng.com/config/route.php ( 1.89 KB )
  44. /yingpanguazai/ssd/ssd1/www/wwww.yeyulingfeng.com/config/session.php ( 0.57 KB )
  45. /yingpanguazai/ssd/ssd1/www/wwww.yeyulingfeng.com/config/trace.php ( 0.34 KB )
  46. /yingpanguazai/ssd/ssd1/www/wwww.yeyulingfeng.com/config/view.php ( 0.82 KB )
  47. /yingpanguazai/ssd/ssd1/www/wwww.yeyulingfeng.com/app/event.php ( 0.25 KB )
  48. /yingpanguazai/ssd/ssd1/www/wwww.yeyulingfeng.com/vendor/topthink/framework/src/think/Event.php ( 7.67 KB )
  49. /yingpanguazai/ssd/ssd1/www/wwww.yeyulingfeng.com/app/service.php ( 0.13 KB )
  50. /yingpanguazai/ssd/ssd1/www/wwww.yeyulingfeng.com/app/AppService.php ( 0.26 KB )
  51. /yingpanguazai/ssd/ssd1/www/wwww.yeyulingfeng.com/vendor/topthink/framework/src/think/Service.php ( 1.64 KB )
  52. /yingpanguazai/ssd/ssd1/www/wwww.yeyulingfeng.com/vendor/topthink/framework/src/think/Lang.php ( 7.35 KB )
  53. /yingpanguazai/ssd/ssd1/www/wwww.yeyulingfeng.com/vendor/topthink/framework/src/lang/zh-cn.php ( 13.70 KB )
  54. /yingpanguazai/ssd/ssd1/www/wwww.yeyulingfeng.com/vendor/topthink/framework/src/think/initializer/Error.php ( 3.31 KB )
  55. /yingpanguazai/ssd/ssd1/www/wwww.yeyulingfeng.com/vendor/topthink/framework/src/think/initializer/RegisterService.php ( 1.33 KB )
  56. /yingpanguazai/ssd/ssd1/www/wwww.yeyulingfeng.com/vendor/services.php ( 0.14 KB )
  57. /yingpanguazai/ssd/ssd1/www/wwww.yeyulingfeng.com/vendor/topthink/framework/src/think/service/PaginatorService.php ( 1.52 KB )
  58. /yingpanguazai/ssd/ssd1/www/wwww.yeyulingfeng.com/vendor/topthink/framework/src/think/service/ValidateService.php ( 0.99 KB )
  59. /yingpanguazai/ssd/ssd1/www/wwww.yeyulingfeng.com/vendor/topthink/framework/src/think/service/ModelService.php ( 2.04 KB )
  60. /yingpanguazai/ssd/ssd1/www/wwww.yeyulingfeng.com/vendor/topthink/think-trace/src/Service.php ( 0.77 KB )
  61. /yingpanguazai/ssd/ssd1/www/wwww.yeyulingfeng.com/vendor/topthink/framework/src/think/Middleware.php ( 6.72 KB )
  62. /yingpanguazai/ssd/ssd1/www/wwww.yeyulingfeng.com/vendor/topthink/framework/src/think/initializer/BootService.php ( 0.77 KB )
  63. /yingpanguazai/ssd/ssd1/www/wwww.yeyulingfeng.com/vendor/topthink/think-orm/src/Paginator.php ( 11.86 KB )
  64. /yingpanguazai/ssd/ssd1/www/wwww.yeyulingfeng.com/vendor/topthink/think-validate/src/Validate.php ( 63.20 KB )
  65. /yingpanguazai/ssd/ssd1/www/wwww.yeyulingfeng.com/vendor/topthink/think-orm/src/Model.php ( 23.55 KB )
  66. /yingpanguazai/ssd/ssd1/www/wwww.yeyulingfeng.com/vendor/topthink/think-orm/src/model/concern/Attribute.php ( 21.05 KB )
  67. /yingpanguazai/ssd/ssd1/www/wwww.yeyulingfeng.com/vendor/topthink/think-orm/src/model/concern/AutoWriteData.php ( 4.21 KB )
  68. /yingpanguazai/ssd/ssd1/www/wwww.yeyulingfeng.com/vendor/topthink/think-orm/src/model/concern/Conversion.php ( 6.44 KB )
  69. /yingpanguazai/ssd/ssd1/www/wwww.yeyulingfeng.com/vendor/topthink/think-orm/src/model/concern/DbConnect.php ( 5.16 KB )
  70. /yingpanguazai/ssd/ssd1/www/wwww.yeyulingfeng.com/vendor/topthink/think-orm/src/model/concern/ModelEvent.php ( 2.33 KB )
  71. /yingpanguazai/ssd/ssd1/www/wwww.yeyulingfeng.com/vendor/topthink/think-orm/src/model/concern/RelationShip.php ( 28.29 KB )
  72. /yingpanguazai/ssd/ssd1/www/wwww.yeyulingfeng.com/vendor/topthink/think-helper/src/contract/Arrayable.php ( 0.09 KB )
  73. /yingpanguazai/ssd/ssd1/www/wwww.yeyulingfeng.com/vendor/topthink/think-helper/src/contract/Jsonable.php ( 0.13 KB )
  74. /yingpanguazai/ssd/ssd1/www/wwww.yeyulingfeng.com/vendor/topthink/think-orm/src/model/contract/Modelable.php ( 0.09 KB )
  75. /yingpanguazai/ssd/ssd1/www/wwww.yeyulingfeng.com/vendor/topthink/framework/src/think/Db.php ( 2.88 KB )
  76. /yingpanguazai/ssd/ssd1/www/wwww.yeyulingfeng.com/vendor/topthink/think-orm/src/DbManager.php ( 8.52 KB )
  77. /yingpanguazai/ssd/ssd1/www/wwww.yeyulingfeng.com/vendor/topthink/framework/src/think/Log.php ( 6.28 KB )
  78. /yingpanguazai/ssd/ssd1/www/wwww.yeyulingfeng.com/vendor/topthink/framework/src/think/Manager.php ( 3.92 KB )
  79. /yingpanguazai/ssd/ssd1/www/wwww.yeyulingfeng.com/vendor/psr/log/src/LoggerTrait.php ( 2.69 KB )
  80. /yingpanguazai/ssd/ssd1/www/wwww.yeyulingfeng.com/vendor/psr/log/src/LoggerInterface.php ( 2.71 KB )
  81. /yingpanguazai/ssd/ssd1/www/wwww.yeyulingfeng.com/vendor/topthink/framework/src/think/Cache.php ( 4.92 KB )
  82. /yingpanguazai/ssd/ssd1/www/wwww.yeyulingfeng.com/vendor/psr/simple-cache/src/CacheInterface.php ( 4.71 KB )
  83. /yingpanguazai/ssd/ssd1/www/wwww.yeyulingfeng.com/vendor/topthink/think-helper/src/helper/Arr.php ( 16.63 KB )
  84. /yingpanguazai/ssd/ssd1/www/wwww.yeyulingfeng.com/vendor/topthink/framework/src/think/cache/driver/File.php ( 7.84 KB )
  85. /yingpanguazai/ssd/ssd1/www/wwww.yeyulingfeng.com/vendor/topthink/framework/src/think/cache/Driver.php ( 9.03 KB )
  86. /yingpanguazai/ssd/ssd1/www/wwww.yeyulingfeng.com/vendor/topthink/framework/src/think/contract/CacheHandlerInterface.php ( 1.99 KB )
  87. /yingpanguazai/ssd/ssd1/www/wwww.yeyulingfeng.com/app/Request.php ( 0.09 KB )
  88. /yingpanguazai/ssd/ssd1/www/wwww.yeyulingfeng.com/vendor/topthink/framework/src/think/Request.php ( 55.78 KB )
  89. /yingpanguazai/ssd/ssd1/www/wwww.yeyulingfeng.com/app/middleware.php ( 0.25 KB )
  90. /yingpanguazai/ssd/ssd1/www/wwww.yeyulingfeng.com/vendor/topthink/framework/src/think/Pipeline.php ( 2.61 KB )
  91. /yingpanguazai/ssd/ssd1/www/wwww.yeyulingfeng.com/vendor/topthink/think-trace/src/TraceDebug.php ( 3.40 KB )
  92. /yingpanguazai/ssd/ssd1/www/wwww.yeyulingfeng.com/vendor/topthink/framework/src/think/middleware/SessionInit.php ( 1.94 KB )
  93. /yingpanguazai/ssd/ssd1/www/wwww.yeyulingfeng.com/vendor/topthink/framework/src/think/Session.php ( 1.80 KB )
  94. /yingpanguazai/ssd/ssd1/www/wwww.yeyulingfeng.com/vendor/topthink/framework/src/think/session/driver/File.php ( 6.27 KB )
  95. /yingpanguazai/ssd/ssd1/www/wwww.yeyulingfeng.com/vendor/topthink/framework/src/think/contract/SessionHandlerInterface.php ( 0.87 KB )
  96. /yingpanguazai/ssd/ssd1/www/wwww.yeyulingfeng.com/vendor/topthink/framework/src/think/session/Store.php ( 7.12 KB )
  97. /yingpanguazai/ssd/ssd1/www/wwww.yeyulingfeng.com/vendor/topthink/framework/src/think/Route.php ( 23.73 KB )
  98. /yingpanguazai/ssd/ssd1/www/wwww.yeyulingfeng.com/vendor/topthink/framework/src/think/route/RuleName.php ( 5.75 KB )
  99. /yingpanguazai/ssd/ssd1/www/wwww.yeyulingfeng.com/vendor/topthink/framework/src/think/route/Domain.php ( 2.53 KB )
  100. /yingpanguazai/ssd/ssd1/www/wwww.yeyulingfeng.com/vendor/topthink/framework/src/think/route/RuleGroup.php ( 22.43 KB )
  101. /yingpanguazai/ssd/ssd1/www/wwww.yeyulingfeng.com/vendor/topthink/framework/src/think/route/Rule.php ( 26.95 KB )
  102. /yingpanguazai/ssd/ssd1/www/wwww.yeyulingfeng.com/vendor/topthink/framework/src/think/route/RuleItem.php ( 9.78 KB )
  103. /yingpanguazai/ssd/ssd1/www/wwww.yeyulingfeng.com/route/app.php ( 3.94 KB )
  104. /yingpanguazai/ssd/ssd1/www/wwww.yeyulingfeng.com/vendor/topthink/framework/src/think/facade/Route.php ( 4.70 KB )
  105. /yingpanguazai/ssd/ssd1/www/wwww.yeyulingfeng.com/vendor/topthink/framework/src/think/route/dispatch/Controller.php ( 4.74 KB )
  106. /yingpanguazai/ssd/ssd1/www/wwww.yeyulingfeng.com/vendor/topthink/framework/src/think/route/Dispatch.php ( 10.44 KB )
  107. /yingpanguazai/ssd/ssd1/www/wwww.yeyulingfeng.com/app/controller/Index.php ( 9.87 KB )
  108. /yingpanguazai/ssd/ssd1/www/wwww.yeyulingfeng.com/app/BaseController.php ( 2.05 KB )
  109. /yingpanguazai/ssd/ssd1/www/wwww.yeyulingfeng.com/vendor/topthink/think-orm/src/facade/Db.php ( 0.93 KB )
  110. /yingpanguazai/ssd/ssd1/www/wwww.yeyulingfeng.com/vendor/topthink/think-orm/src/db/connector/Mysql.php ( 5.44 KB )
  111. /yingpanguazai/ssd/ssd1/www/wwww.yeyulingfeng.com/vendor/topthink/think-orm/src/db/PDOConnection.php ( 52.47 KB )
  112. /yingpanguazai/ssd/ssd1/www/wwww.yeyulingfeng.com/vendor/topthink/think-orm/src/db/Connection.php ( 8.39 KB )
  113. /yingpanguazai/ssd/ssd1/www/wwww.yeyulingfeng.com/vendor/topthink/think-orm/src/db/ConnectionInterface.php ( 4.57 KB )
  114. /yingpanguazai/ssd/ssd1/www/wwww.yeyulingfeng.com/vendor/topthink/think-orm/src/db/builder/Mysql.php ( 16.58 KB )
  115. /yingpanguazai/ssd/ssd1/www/wwww.yeyulingfeng.com/vendor/topthink/think-orm/src/db/Builder.php ( 24.06 KB )
  116. /yingpanguazai/ssd/ssd1/www/wwww.yeyulingfeng.com/vendor/topthink/think-orm/src/db/BaseBuilder.php ( 27.50 KB )
  117. /yingpanguazai/ssd/ssd1/www/wwww.yeyulingfeng.com/vendor/topthink/think-orm/src/db/Query.php ( 15.71 KB )
  118. /yingpanguazai/ssd/ssd1/www/wwww.yeyulingfeng.com/vendor/topthink/think-orm/src/db/BaseQuery.php ( 45.13 KB )
  119. /yingpanguazai/ssd/ssd1/www/wwww.yeyulingfeng.com/vendor/topthink/think-orm/src/db/concern/TimeFieldQuery.php ( 7.43 KB )
  120. /yingpanguazai/ssd/ssd1/www/wwww.yeyulingfeng.com/vendor/topthink/think-orm/src/db/concern/AggregateQuery.php ( 3.26 KB )
  121. /yingpanguazai/ssd/ssd1/www/wwww.yeyulingfeng.com/vendor/topthink/think-orm/src/db/concern/ModelRelationQuery.php ( 20.07 KB )
  122. /yingpanguazai/ssd/ssd1/www/wwww.yeyulingfeng.com/vendor/topthink/think-orm/src/db/concern/ParamsBind.php ( 3.66 KB )
  123. /yingpanguazai/ssd/ssd1/www/wwww.yeyulingfeng.com/vendor/topthink/think-orm/src/db/concern/ResultOperation.php ( 7.01 KB )
  124. /yingpanguazai/ssd/ssd1/www/wwww.yeyulingfeng.com/vendor/topthink/think-orm/src/db/concern/WhereQuery.php ( 19.37 KB )
  125. /yingpanguazai/ssd/ssd1/www/wwww.yeyulingfeng.com/vendor/topthink/think-orm/src/db/concern/JoinAndViewQuery.php ( 7.11 KB )
  126. /yingpanguazai/ssd/ssd1/www/wwww.yeyulingfeng.com/vendor/topthink/think-orm/src/db/concern/TableFieldInfo.php ( 2.63 KB )
  127. /yingpanguazai/ssd/ssd1/www/wwww.yeyulingfeng.com/vendor/topthink/think-orm/src/db/concern/Transaction.php ( 2.77 KB )
  128. /yingpanguazai/ssd/ssd1/www/wwww.yeyulingfeng.com/vendor/topthink/framework/src/think/log/driver/File.php ( 5.96 KB )
  129. /yingpanguazai/ssd/ssd1/www/wwww.yeyulingfeng.com/vendor/topthink/framework/src/think/contract/LogHandlerInterface.php ( 0.86 KB )
  130. /yingpanguazai/ssd/ssd1/www/wwww.yeyulingfeng.com/vendor/topthink/framework/src/think/log/Channel.php ( 3.89 KB )
  131. /yingpanguazai/ssd/ssd1/www/wwww.yeyulingfeng.com/vendor/topthink/framework/src/think/event/LogRecord.php ( 1.02 KB )
  132. /yingpanguazai/ssd/ssd1/www/wwww.yeyulingfeng.com/vendor/topthink/think-helper/src/Collection.php ( 16.47 KB )
  133. /yingpanguazai/ssd/ssd1/www/wwww.yeyulingfeng.com/vendor/topthink/framework/src/think/facade/View.php ( 1.70 KB )
  134. /yingpanguazai/ssd/ssd1/www/wwww.yeyulingfeng.com/vendor/topthink/framework/src/think/View.php ( 4.39 KB )
  135. /yingpanguazai/ssd/ssd1/www/wwww.yeyulingfeng.com/app/controller/Es.php ( 3.30 KB )
  136. /yingpanguazai/ssd/ssd1/www/wwww.yeyulingfeng.com/vendor/topthink/framework/src/think/Response.php ( 8.81 KB )
  137. /yingpanguazai/ssd/ssd1/www/wwww.yeyulingfeng.com/vendor/topthink/framework/src/think/response/View.php ( 3.29 KB )
  138. /yingpanguazai/ssd/ssd1/www/wwww.yeyulingfeng.com/vendor/topthink/framework/src/think/Cookie.php ( 6.06 KB )
  139. /yingpanguazai/ssd/ssd1/www/wwww.yeyulingfeng.com/vendor/topthink/think-view/src/Think.php ( 8.38 KB )
  140. /yingpanguazai/ssd/ssd1/www/wwww.yeyulingfeng.com/vendor/topthink/framework/src/think/contract/TemplateHandlerInterface.php ( 1.60 KB )
  141. /yingpanguazai/ssd/ssd1/www/wwww.yeyulingfeng.com/vendor/topthink/think-template/src/Template.php ( 46.61 KB )
  142. /yingpanguazai/ssd/ssd1/www/wwww.yeyulingfeng.com/vendor/topthink/think-template/src/template/driver/File.php ( 2.41 KB )
  143. /yingpanguazai/ssd/ssd1/www/wwww.yeyulingfeng.com/vendor/topthink/think-template/src/template/contract/DriverInterface.php ( 0.86 KB )
  144. /yingpanguazai/ssd/ssd1/www/wwww.yeyulingfeng.com/runtime/temp/c935550e3e8a3a4c27dd94e439343fdf.php ( 31.80 KB )
  145. /yingpanguazai/ssd/ssd1/www/wwww.yeyulingfeng.com/vendor/topthink/think-trace/src/Html.php ( 4.42 KB )
  1. CONNECT:[ UseTime:0.000610s ] mysql:host=127.0.0.1;port=3306;dbname=wenku;charset=utf8mb4
  2. SHOW FULL COLUMNS FROM `fenlei` [ RunTime:0.000844s ]
  3. SELECT * FROM `fenlei` WHERE `fid` = 0 [ RunTime:0.000326s ]
  4. SELECT * FROM `fenlei` WHERE `fid` = 63 [ RunTime:0.000290s ]
  5. SHOW FULL COLUMNS FROM `set` [ RunTime:0.000794s ]
  6. SELECT * FROM `set` [ RunTime:0.000210s ]
  7. SHOW FULL COLUMNS FROM `article` [ RunTime:0.000750s ]
  8. SELECT * FROM `article` WHERE `id` = 557643 LIMIT 1 [ RunTime:0.000458s ]
  9. UPDATE `article` SET `lasttime` = 1776986725 WHERE `id` = 557643 [ RunTime:0.001752s ]
  10. SELECT * FROM `fenlei` WHERE `id` = 64 LIMIT 1 [ RunTime:0.000228s ]
  11. SELECT * FROM `article` WHERE `id` < 557643 ORDER BY `id` DESC LIMIT 1 [ RunTime:0.000503s ]
  12. SELECT * FROM `article` WHERE `id` > 557643 ORDER BY `id` ASC LIMIT 1 [ RunTime:0.000410s ]
  13. SELECT * FROM `article` WHERE `id` < 557643 ORDER BY `id` DESC LIMIT 10 [ RunTime:0.006825s ]
  14. SELECT * FROM `article` WHERE `id` < 557643 ORDER BY `id` DESC LIMIT 10,10 [ RunTime:0.003006s ]
  15. SELECT * FROM `article` WHERE `id` < 557643 ORDER BY `id` DESC LIMIT 20,10 [ RunTime:0.000737s ]
0.107864s