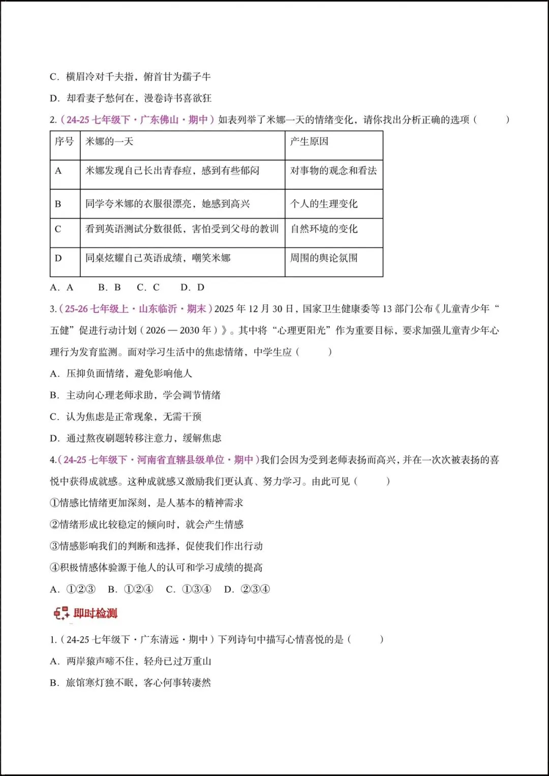
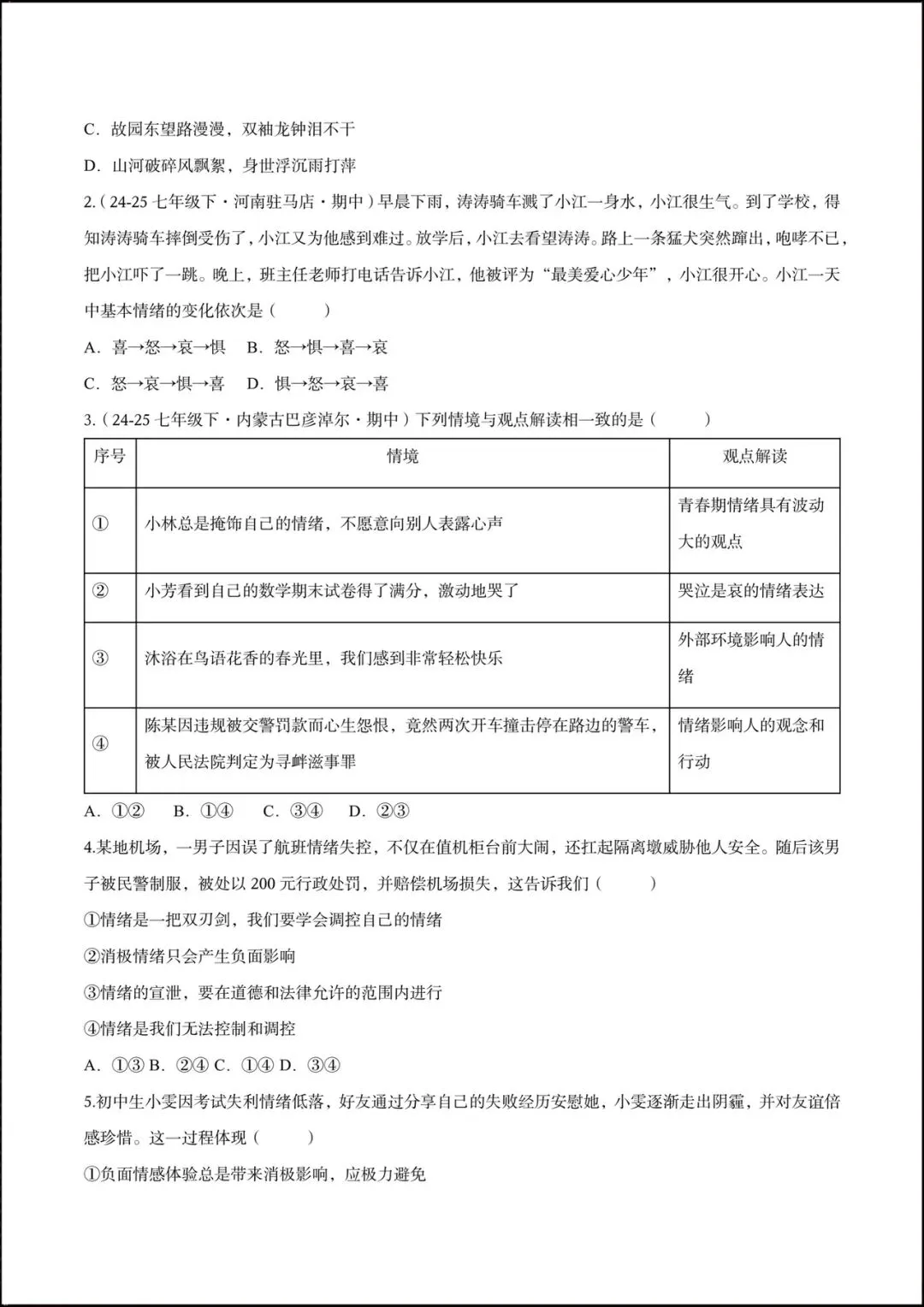
点击上方蓝字,即可免费关注


七下道法精选
学霸 教辅 | 今日老师精心给大家整理: 2026新人教版七年级下册《道德与法治》电子课本+期中复习讲义(学生版+答案版),完整电子版可下载打印! |
(温馨提示:文末有完整电子版领取方式)




















①:点一点右下角的"赞”和“在看”,感谢!
②:在公众号对话框中回复:七年级
点击下方“公众号”关注,可以进入主页哦!
本微信公众账号分享的资源均通过网络等公共合法渠道获得,仅供试用!版权属于原出版机构或影像公司,本资源为电子载体,传播分享仅限于家庭使用与交流心得、参考和辅助购买决策,不得以任何理由在商业行为中使用,若喜欢此资源,建议购买实体产品。文章中的视频及图片均来自网络,版权归原作者或原出版社所有。如有侵权,请及时联系删除。
夜雨聆风