当前位置:首页>文档>二(下)北师大数学知识点汇总_二年级上下册资料_小学二年级学习资料-25年更新版_2-04、小学二年级数学下册_2-4-1、复习、知识点、归纳汇总_北师大版

二(下)北师大数学知识点汇总_二年级上下册资料_小学二年级学习资料-25年更新版_2-04、小学二年级数学下册_2-4-1、复习、知识点、归纳汇总_北师大版

  • 2026-04-10 21:45:12 2026-02-02 01:26:56

文档预览

二(下)北师大数学知识点汇总_二年级上下册资料_小学二年级学习资料-25年更新版_2-04、小学二年级数学下册_2-4-1、复习、知识点、归纳汇总_北师大版
二(下)北师大数学知识点汇总_二年级上下册资料_小学二年级学习资料-25年更新版_2-04、小学二年级数学下册_2-4-1、复习、知识点、归纳汇总_北师大版
二(下)北师大数学知识点汇总_二年级上下册资料_小学二年级学习资料-25年更新版_2-04、小学二年级数学下册_2-4-1、复习、知识点、归纳汇总_北师大版
二(下)北师大数学知识点汇总_二年级上下册资料_小学二年级学习资料-25年更新版_2-04、小学二年级数学下册_2-4-1、复习、知识点、归纳汇总_北师大版
二(下)北师大数学知识点汇总_二年级上下册资料_小学二年级学习资料-25年更新版_2-04、小学二年级数学下册_2-4-1、复习、知识点、归纳汇总_北师大版
二(下)北师大数学知识点汇总_二年级上下册资料_小学二年级学习资料-25年更新版_2-04、小学二年级数学下册_2-4-1、复习、知识点、归纳汇总_北师大版
二(下)北师大数学知识点汇总_二年级上下册资料_小学二年级学习资料-25年更新版_2-04、小学二年级数学下册_2-4-1、复习、知识点、归纳汇总_北师大版
二(下)北师大数学知识点汇总_二年级上下册资料_小学二年级学习资料-25年更新版_2-04、小学二年级数学下册_2-4-1、复习、知识点、归纳汇总_北师大版
二(下)北师大数学知识点汇总_二年级上下册资料_小学二年级学习资料-25年更新版_2-04、小学二年级数学下册_2-4-1、复习、知识点、归纳汇总_北师大版

文档信息

文档格式
docx
文档大小
0.031 MB
文档页数
5 页
上传时间
2026-02-02 01:26:56

文档内容

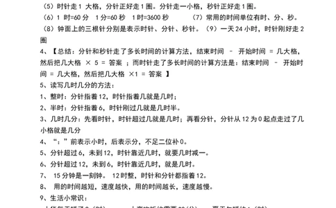
北师大二年级下册数学知识点 一、必须掌握的除法知识点: 1、在有余数的除法里,余数必须比除数小。 2、被除数÷除数=商 72 ÷ 9 = 8 被除数÷除数=商……余数 57 ÷ 9 = 6……3 商×除数=被除数 8×9 = 72 商×除数+余数=被除数 6×9 + 3 = 57 被除数÷商 = 除数 72 ÷8 = 9 (被除数-余数)÷商 = 除数 (57-3) ÷6 = 9 3、解决问题要区分至少和最多,够不够的、排队进门问题相当于至少的问题。 二、必须掌握的生活中大数的知识点: 1) 10个一是10;10个十是100;10个一百是1000;10个一千是10000。 2) 数位顺序表,从右边起,第一位是个位, 第二位是十位,第三位是百位,第四位是 千位,第五位是万位。 数位顺序表 万位 千位 百位 十位 个位 注意:数位顺序表是从右开始认的。 3、它们的计数单位分别是:一 、十、百、千、万 它们的位数分别是:一位数、两位数、三位数、四位数、五位数 4、读数时要注意: ①从最高位读起,用汉字。千位是几就读几千,百位是几就读几百,十位是几就读几十, 个位是几就读几; ②末尾不管有几个零都不读,中间的 0不管有几个,只读一个“零”,例,3030读作: 三千零三十;3003读作:三千零三;末尾的0不管有几个,一个也不读,例,3300读作: 三千三百。 5、写数时要注意: ①从最高位写起,几千就在千位上写几,几百就在百位上写几,几十就在十位上写几, 几个就在个位上写几;②哪一位上没有数,要用 0占位。例:三千四百,写作 3400;两 千零五十,写作2050;两千零五,写作2005。 6、最小的两位数是10,最大的两位数是99; 最小的三位数是100,最大的三位数是999; 最小的四位数是1000,最大的四位数是9999; 最小的五位数是10000,最大的五位数是99999; 17、比较万以内数的大小的方法: ①数位多的数比较大; ②数位相同,从最高位比起,最高位大的这个数就大; ③最高位相同,往后看多一位。 三、三位数加减法应注意: 1、整百和整百相加减的口算方法:直接用百位上的数字相加减,末尾保留相同个数的零 2、用竖式计算加法时要注意:相同数位要对齐,从个位算起,哪一位相加满十,要向前 一位进一。 加法的验算方法: A、调换两个加数的位置,再计算一遍。 B、用和减去其中的一个加数,看是否等于另一个加数。 3、用竖式计算减法时要注意:相同数位要对齐,从个位算起,哪一位不够减,要向前一 位借一。本位加10再减。 减法的验算方法: A、用减法验算。用被减数减去差,看是否等于减数。 B、用加法验算。用差加上减数,看是否等于被减数。 加数 另一个加数=和 和-加数=另一个加数 被减数-减数=差 差 减数=被减数 被减数-差=减数 北 西北 东北 四、辨别方向,要牢记方向板。 1、看地图时,上北下南,左西右东。 西 东 2、中午的太阳在南边,树影在北边。 3、北极星在北边。 4、树叶稠的一面是南方,树叶稀的一面是北方。 西南 东南 南 5、沟渠里,雪融得快的是北方,雪融得慢的是 南方。 2五、测量的知识点: 常用的长度单位有千米、米、分米、厘米、毫米。 1米 = 10分米 1m = 10dm 1分米 = 10厘米 1dm = 10cm 相邻的长度单位之间的进率是10. 1厘米=10毫米 1cm=10mm 特殊:1千米=1000米 1米 = 100厘米 1分米 = 100毫米 1km=1000m 1m = 100cm 1dm = 100mm 千米也称公里,用字母km表示,一千米写成1km 举例:一张扑克牌的厚度大约是1毫米 指甲盖大拇指的宽度大约是1厘米 手掌的长度大约是1分米 公共汽车两站之间的距离大约是1千米 六、认识图形的知识点: 1、 我 是 一 个 小 小 角, 一 个 顶 点 两 条 边, 画 角 时 ,要 牢 记 , 先 画 顶 点 再 画 边,想 知 我 的 大 与 小,只 看 张 口 不 看 边。 2、角的大小跟边的长短无关, 跟两边张口的大小有关。角的两边张口越大,角越大。 角的两边张口越小,角越小。 3、判断是什么角时①找直角三角板直角的顶点;②对齐需量角的一边与直角的一边;③ 判断另一边在直角另一边的内还是外;与直角相等时,是直角;比直角小是锐角;比直 角大是钝角。所有的直角都一样大。三角尺可以帮助我们判断一个角是不是直角。 4、钝角 ﹥ 直角 ﹥ 锐角 红领巾上有2个( 锐角 )角和1个( 钝角 )角;每个三角板上有 1个(直角) 和2个(锐角)。 5、3时整和9时整,时针和分针形成( 直角 ); 6、一个三角形中最多有三个锐角,最少有两个锐角;一个三角形中最多有一个直角;一 个三角形中最多有一个钝角。 7、 平行四边形的特点:对边平行并且相等,对角相等。 长方形的特点:对边平行且相等,四个角都是直角。 正方形的特点:有四条边,对边平行,四条边都相等;四个角都是直角。 正方形是特殊的长方形;正方形和长方形是特殊的平行四边形。 8、数图形的方法:①先数基本图形;②再数组合图形;③最后把基本图形和组合图形的 个数加起来。 3七、时、分、秒的知识点 1、计量时间的单位有(时)、(分)、(秒),计量很短的时间,常用(秒)作单位,计 量较长的时间,常用(时)作单位。 2、钟面上有(时)针、(分)针和(秒)针,又短又粗走得最慢的针是时针,较短较粗 是分针,最细最长走得最快的针是秒针。 3、(1)钟面上有12 个大格, 60个小格。 (2)时针走1大格是1时,走一圈是12时。 (3)分针走1小格是1分,走1大格是5分,走一圈是60分钟,就是1小时。 (4)秒针走一小格是1秒,走一大格是5秒,走一圈是60秒,就是1分钟。 (5)时针走1 大格,分针正好走1圈。分针走一小格,秒针正好走1圈。 (6)1 时=60分 1分=60秒 1时=3600秒 (7)常用的时间单位有时、分、秒。 (8)钟面上的三根针分别是表示时针、分针、秒针。(9)一天24小时,时针刚好走2 圈 4、【总结:分针和秒针走了多长时间的计算方法,结束时间 – 开始时间 = 几大格, 然后把几大格 × 5 = 答案 ;而时针走了多长时间的计算方法是:结束时间 – 开始时 间 = 几大格,然后把几大格 ×1 = 答案 】 5、读写几时几分的方法: 1、整时:分针指着12,时针指着几就是几时; 2、半时:分针指着6,时针刚过几就是几时半。 3、几时几分:先看时针,时针超过几就是几时;再看分针,分针从12为0起点走过了几 小格就是几分 4、“:”前表示小时,后表示分,不足二位补0。 5、分针超过6,未到12,时针靠近几时,就要几时减一。 6、分针超过12,未到6,时针靠近几时,就是几时。 7、 15分钟是一刻钟。 12时整,时针和分针都指着12。 8、 用的时间越短,速度越快,用的时间越长,速度越慢。 9、生活小常识: 小华每天睡了9(时); 小亮吃饭约需要20(分) ; 夏天午睡约1(时) 每天在学校学习约7(时); 一节课是40(分); 小芳跑100米约20(秒) 看一集电视片约25(分); 一首歌曲约4(分); 系红领巾大约要20(秒) 煮米饭大约要25(分); 刷牙大约要3(分); 跑2米约需要2(秒); 人一分钟大约跑200米; 人一分钟大约可游50米; 一分钟,工厂可生产1600支铅笔; 一分钟,汽车大约可跑1200米; 一分钟,飞机可飞行3万米; 一分钟,猎豹大约能跑1800米; 一分钟,人的心跳大约是80次; 一分钟,儿童的脉搏约跳90次; 一秒钟,火车约行55米; 一秒钟,卫星约行7900米 4八、“重复”的奥妙: 在找规律时,我们可以用分组法把规律按组划分出来。 例如:123512351235…… 1235 1235 1235 1235…… 5