当前位置:首页>文档>专练21_2025高中教辅(后续还会更新新习题试卷)_2025高中全科《微专题·小练习》_2025高中全科《微专题小练习》_2025版·微专题小练习·生物学·

专练21_2025高中教辅(后续还会更新新习题试卷)_2025高中全科《微专题·小练习》_2025高中全科《微专题小练习》_2025版·微专题小练习·生物学·

  • 2026-04-09 06:48:11 2026-02-02 04:17:08

文档预览

专练21_2025高中教辅(后续还会更新新习题试卷)_2025高中全科《微专题·小练习》_2025高中全科《微专题小练习》_2025版·微专题小练习·生物学·
专练21_2025高中教辅(后续还会更新新习题试卷)_2025高中全科《微专题·小练习》_2025高中全科《微专题小练习》_2025版·微专题小练习·生物学·
专练21_2025高中教辅(后续还会更新新习题试卷)_2025高中全科《微专题·小练习》_2025高中全科《微专题小练习》_2025版·微专题小练习·生物学·
专练21_2025高中教辅(后续还会更新新习题试卷)_2025高中全科《微专题·小练习》_2025高中全科《微专题小练习》_2025版·微专题小练习·生物学·
专练21_2025高中教辅(后续还会更新新习题试卷)_2025高中全科《微专题·小练习》_2025高中全科《微专题小练习》_2025版·微专题小练习·生物学·
专练21_2025高中教辅(后续还会更新新习题试卷)_2025高中全科《微专题·小练习》_2025高中全科《微专题小练习》_2025版·微专题小练习·生物学·

文档信息

文档格式
docx
文档大小
0.077 MB
文档页数
3 页
上传时间
2026-02-02 04:17:08

文档内容

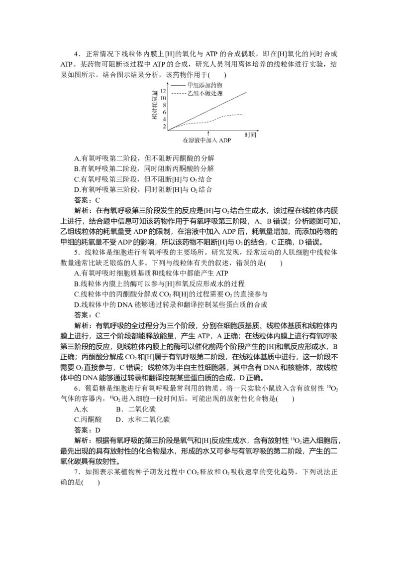
专练 21 细胞呼吸(有氧呼吸) 授课提示:对应学生用书24页 1.在细胞有氧呼吸过程中,2,4二硝基苯酚(DNP)能抑制ATP合成过程,但对水的生 成没有影响。据此推测,DNP起作用时( ) A.葡萄糖氧化分解时散失的热能增加 B.主要在线粒体基质中发挥作用 C.不会影响K+进入植物的叶肉细胞 D.会影响人体成熟红细胞的需氧呼吸 答案:A 解析:水的生成是在有氧呼吸的第三阶段,且该阶段产生的能量可转化为ATP和热能, 分析题意可知,在细胞有氧呼吸过程中,2,4二硝基苯酚(DNP)能抑制ATP合成过程,但 对水的生成没有影响,说明第三阶段ATP生成受阻,则产生的能量更多的转化为热能散失, A正确;有氧呼吸过程中水的生成在第三阶段,该过程发生在线粒体内膜,B错误;K+进 入植物的叶肉细胞的方式是主动运输,该方式需要ATP,上述过程ATP合成被抑制,故会 影响K+进入植物的叶肉细胞,C错误;人体成熟红细胞无线粒体,不能进行需氧(有氧)呼 吸,不受上述过程影响,D错误。 2.下列有关高等动物细胞利用葡萄糖进行细胞呼吸的叙述中,说法正确的是( ) A.产物CO 中的氧全部来源于葡萄糖 2 B.若细胞呼吸过程中消耗的O 的量等于生成的CO 的量,则只进行有氧呼吸 2 2 C.有氧呼吸和无氧呼吸过程都产生NADPH D.用18O标记葡萄糖,在生成的HO中不能检测到18O 2 答案:D 解析:高等动物细胞有氧呼吸产生CO ,其中的氧来自葡萄糖和参加反应的水,A错 2 误;若细胞呼吸过程中消耗的O 的量等于生成的CO 的量,可能是同时进行有氧呼吸和产 2 2 生乳酸的无氧呼吸,B错误;有氧呼吸和无氧呼吸过程都产生NADH,NADPH是光反应 的产物,C错误;有氧呼吸生成的HO中的氧来自参加反应的O ,用18O标记葡萄糖,在 2 2 生成的HO中不能检测到18O,D正确。 2 3.如图表示某绿色植物细胞内部分物质的转变过程,有关叙述正确的是( ) A.该过程只能在有光的条件下进行,无光时不能进行 B.图中(一)、(二)两阶段产生[H]的场所都是线粒体 C.图中(三)阶段产生的水中的氢都来自葡萄糖 D.图中①、②两物质依次是HO和O 2 2 答案:D 解析:图为细胞有氧呼吸过程图解,该过程有光无光均可进行;图中(一)阶段产生[H] 的场所是细胞质基质,(二)阶段产生[H]的场所是线粒体;图中(三)阶段产生的水中的氢来 自葡萄糖和水;有氧呼吸的第二阶段是丙酮酸在水的参与下分解成[H]和CO ,释放少量能 2 量,有氧呼吸的第三阶段是前两个阶段产生的[H]与O 结合生成水,释放大量能量,因此 2 图中的①、②两物质分别为HO和O。 2 24.正常情况下线粒体内膜上[H]的氧化与ATP的合成偶联,即在[H]氧化的同时合成 ATP。某药物可阻断该过程中ATP的合成,研究人员利用离体培养的线粒体进行实验,结 果如图所示。结合图示结果分析,该药物作用于( ) A.有氧呼吸第二阶段,但不阻断丙酮酸的分解 B.有氧呼吸第二阶段,同时阻断丙酮酸的分解 C.有氧呼吸第三阶段,但不阻断[H]与O 结合 2 D.有氧呼吸第三阶段,同时阻断[H]与O 结合 2 答案:C 解析:在有氧呼吸第三阶段发生的反应是[H]与O 结合生成水,该过程在线粒体内膜 2 上进行,结合题中信息可知该药物作用于有氧呼吸第三阶段,A、B错误;分析题图可知, 乙组线粒体的耗氧量受ADP的限制,在溶液中加入ADP后,耗氧量增加,而添加药物的 甲组的耗氧量不受ADP的影响,所以该药物不阻断[H]与O 的结合,C正确,D错误。 2 5.线粒体是细胞进行有氧呼吸的主要场所。研究发现,经常运动的人肌细胞中线粒体 数量通常比缺乏锻炼的人多。下列与线粒体有关的叙述,错误的是( ) A.有氧呼吸时细胞质基质和线粒体中都能产生ATP B.线粒体内膜上的酶可以参与[H]和氧反应形成水的过程 C.线粒体中的丙酮酸分解成CO 和[H]的过程需要O 的直接参与 2 2 D.线粒体中的DNA能够通过转录和翻译控制某些蛋白质的合成 答案:C 解析:有氧呼吸的全过程分为三个阶段,分别在细胞质基质、线粒体基质和线粒体内 膜上进行,这三个阶段都能释放能量,产生 ATP,A正确;在线粒体内膜上进行有氧呼吸 第三阶段的反应,则线粒体内膜上的酶可以催化前两个阶段产生的[H]和氧反应形成水,B 正确;丙酮酸分解成CO 和[H]属于有氧呼吸第二阶段,在线粒体基质中进行,这一阶段不 2 需要O 直接参与,C错误;线粒体为半自主性细胞器,其中含有 DNA和核糖体,故线粒 2 体中的DNA能够通过转录和翻译控制某些蛋白质的合成,D正确。 6.葡萄糖是细胞进行有氧呼吸最常利用的物质。将一只实验小鼠放入含有放射性 18O 2 气体的容器内,18O 进入细胞一段时间后,可能出现的放射性化合物是( ) 2 A.水 B.二氧化碳 C.丙酮酸 D.水和二氧化碳 答案:D 解析:根据有氧呼吸的第三阶段是氧气和[H]反应生成水,含有放射性18O 进入细胞后, 2 最先出现的具有放射性的化合物是水,形成的水又可参与有氧呼吸的第二阶段,产生的二 氧化碳具有放射性。 7.如图表示某植物种子萌发过程中CO 释放和O 吸收速率的变化趋势,下列说法正 2 2 确的是( )A.在12~24 h期间,细胞呼吸的主要方式是有氧呼吸 B.曲线相交时,种子只进行有氧呼吸 C.胚根长出后,萌发种子的有氧呼吸速率明显升高 D.从第12 h到胚根长出期间,萌发种子的干物质总量会相对不变 答案:C 解析:据图可知,在12~24 h期间,O 吸收量很少,而CO 释放量很多,表明此时的 2 2 呼吸作用主要是无氧呼吸,A错误;曲线相交时,吸收的O 量等于释放CO 的量,但只有 2 2 呼吸底物是糖类时才能判断只进行有氧呼吸,B错误;只有有氧呼吸才会消耗O ,胚根长 2 出后,O 的吸收量明显增多,说明有氧呼吸速率明显提高,C正确;第12 h到胚根长出期 2 间,细胞不能通过光合作用制造有机物,同时不断进行细胞呼吸消耗有机物,因此干物质 总量下降,D错误。 8.细胞有氧呼吸全过程可以分为三个阶段。第一阶段:C H O→丙酮酸+[H];第二 6 12 6 阶段:丙酮酸+HO→CO +[H];第三阶段:[H]+O→HO。下列与此相关的叙述,正确 2 2 2 2 的是( ) A.第三阶段反应极易进行,无需酶的催化 B.第一阶段与无氧呼吸第一阶段发生的场所不同 C.第二阶段无ATP产生,第三阶段产生的ATP最多 D.第一、二阶段能为其他化合物的合成提供原料 答案:D 解析:有氧呼吸的三个阶段都需要酶的参与,都有 ATP产生,A、C错误;有氧呼吸 和无氧呼吸的第一阶段完全相同,均在细胞质基质中进行,B错误;有氧呼吸的第一、二 阶段产生很多中间代谢产物,可为其他化合物的合成提供原料,D正确。