文档
办公文件
生活文档
学习资料
当前位置:
首页
>
文档
>2023.06英语六级仔细阅读解析全3套_六级_六级仔细阅读_仔细阅读真题解析(2015-2023.12))
2023.06英语六级仔细阅读解析全3套_六级_六级仔细阅读_仔细阅读真题解析(2015-2023.12))
2026-04-13 02:59:33
2026-02-03 21:18:54
文档预览
文档信息
文档格式
pdf
文档大小
1.162 MB
文档页数
11 页
上传时间
2026-02-03 21:18:54
下载文档
文档内容
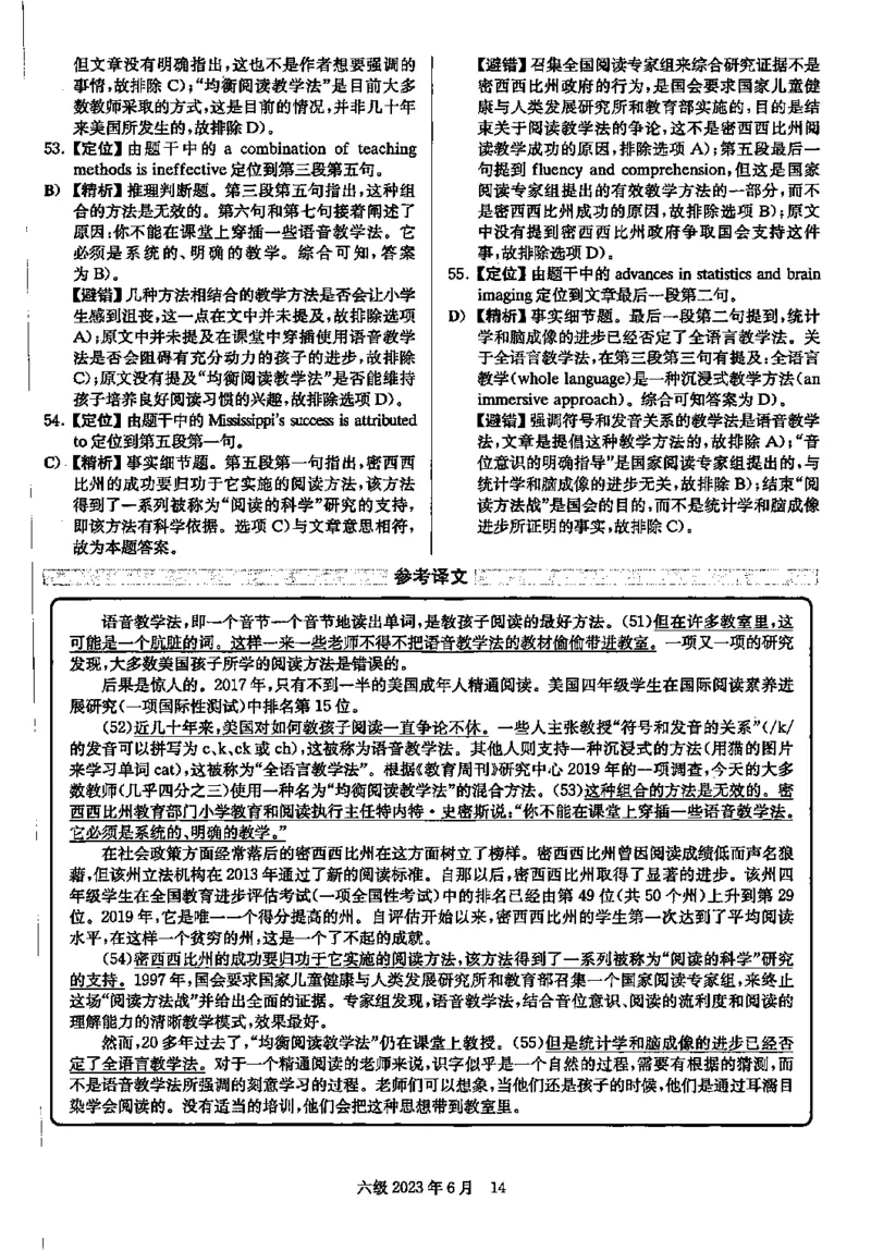
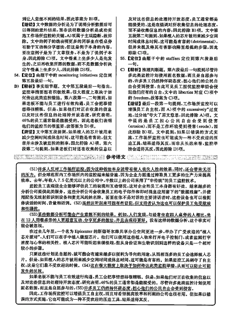
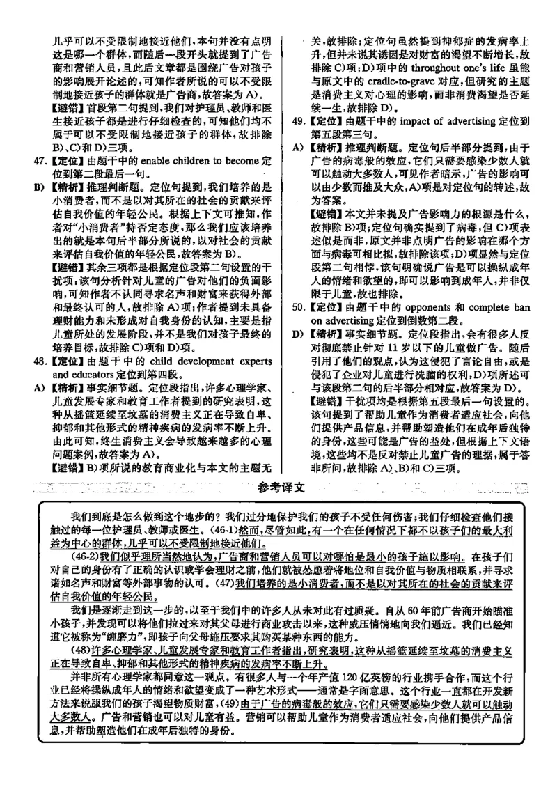
2023年06月六级仔细阅读解析第1套2023年06月六级仔细阅读解析第2套2023年06月六级仔细阅读解析第3套
本文档来自网络内容,如有侵犯您的权益请联系我们删除,联系邮箱:wyl860211@qq.com。
上一篇
2023.03英语六级长篇阅读解析全1套_六级_六级长篇阅读_六级长篇阅读解析
下一篇
2023.06英语六级选词填空解析全3套_六级_六级选词填空_六级选词填空解析
最新文档
1套自我测评卷_英语四六级保存避免失效_最新更新,视频都在这_2026、6月四级速转存易和谐_1、2025年6月四级_12.2026四级英语刘晓燕-保命班_25年6月刘晓燕英语四级保命班
14.匹配题精讲精练2_英语四六级保存避免失效_最新更新,视频都在这_2026、6月四级速转存易和谐_0、2025年12月四级_06.橙啦四级全程班石雷鹏_03.解题技巧+专项带练_03.阅读精讲精练
13.阅读精讲精练13_英语四六级保存避免失效_最新更新,视频都在这_2026,6月六级速转存易和谐_0、2025年12月六级_06.橙啦六级全程班石雷鹏_03.真题技巧+专项带练_03.阅读精讲精练
13.匹配题精讲精练1_英语四六级保存避免失效_最新更新,视频都在这_2026、6月四级速转存易和谐_0、2025年12月四级_06.橙啦四级全程班石雷鹏_03.解题技巧+专项带练_03.阅读精讲精练
12.阅读精讲精练12_英语四六级保存避免失效_最新更新,视频都在这_2026,6月六级速转存易和谐_0、2025年12月六级_06.橙啦六级全程班石雷鹏_03.真题技巧+专项带练_03.阅读精讲精练
12.仔细阅读精讲精练12_英语四六级保存避免失效_最新更新,视频都在这_2026、6月四级速转存易和谐_0、2025年12月四级_06.橙啦四级全程班石雷鹏_03.解题技巧+专项带练_03.阅读精讲精练
11.阅读精讲精练11_英语四六级保存避免失效_最新更新,视频都在这_2026,6月六级速转存易和谐_0、2025年12月六级_06.橙啦六级全程班石雷鹏_03.真题技巧+专项带练_03.阅读精讲精练
11.仔细阅读精讲精练11_英语四六级保存避免失效_最新更新,视频都在这_2026、6月四级速转存易和谐_0、2025年12月四级_06.橙啦四级全程班石雷鹏_03.解题技巧+专项带练_03.阅读精讲精练
11.24CTP六级听力讲义_英语四六级保存避免失效_最新更新,视频都在这_2026,6月六级速转存易和谐_1、2025年6月六级_13.2026六级英语刘晓燕-保命班_2025年6月晓燕六级全程班保命班_讲义
11.24CTP六级写译讲义_英语四六级保存避免失效_最新更新,视频都在这_2026,6月六级速转存易和谐_1、2025年6月六级_13.2026六级英语刘晓燕-保命班_2025年6月晓燕六级全程班保命班_讲义
热门文档
11.15CTP六级2022年12月--第3套_英语四六级保存避免失效_最新更新,视频都在这_2026,6月六级速转存易和谐_1、2025年6月六级_13.2026六级英语刘晓燕-保命班_2025年6月晓燕6级全程班_真题
11.15CTP六级2022年12月--第2套_英语四六级保存避免失效_最新更新,视频都在这_2026,6月六级速转存易和谐_1、2025年6月六级_13.2026六级英语刘晓燕-保命班_2025年6月晓燕6级全程班_真题
10.仔细阅读精讲精练10_英语四六级保存避免失效_最新更新,视频都在这_2026,6月六级速转存易和谐_0、2025年12月六级_06.橙啦六级全程班石雷鹏_03.真题技巧+专项带练_03.阅读精讲精练
10.仔细阅读精讲精练10_英语四六级保存避免失效_最新更新,视频都在这_2026、6月四级速转存易和谐_0、2025年12月四级_06.橙啦四级全程班石雷鹏_03.解题技巧+专项带练_03.阅读精讲精练
1-四级词汇讲义_英语四六级保存避免失效_最新更新,视频都在这_2026、6月四级速转存易和谐_1、2025年6月四级_04.2026四级英语新东方_电子资料_四级核心技巧讲解_四级词汇-更新完毕
1-四级词汇讲义_英语四六级保存避免失效_最新更新,视频都在这_2026、6月四级速转存易和谐_0、2025年12月四级_07.东方四级全程班陈志超_00.讲义_四级核心技巧讲解
0925四级语法6笔记_1759147139502_英语四六级保存避免失效_最新更新,视频都在这_2026、6月四级速转存易和谐_0、2025年12月四级_07.东方四级全程班陈志超_00.讲义_四级核心技巧讲解
0921四级语法5笔记_1759147294157_英语四六级保存避免失效_最新更新,视频都在这_2026、6月四级速转存易和谐_0、2025年12月四级_07.东方四级全程班陈志超_00.讲义_四级核心技巧讲解
0920四级语法4笔记_1759147414209_英语四六级保存避免失效_最新更新,视频都在这_2026、6月四级速转存易和谐_0、2025年12月四级_07.东方四级全程班陈志超_00.讲义_四级核心技巧讲解
0916四级语法4_5_1758017763948_英语四六级保存避免失效_最新更新,视频都在这_2026、6月四级速转存易和谐_0、2025年12月四级_07.东方四级全程班陈志超_00.讲义_四级核心技巧讲解
随机文档
0912四级语法3_4_1757678005238_英语四六级保存避免失效_最新更新,视频都在这_2026、6月四级速转存易和谐_0、2025年12月四级_07.东方四级全程班陈志超_00.讲义_四级核心技巧讲解
09.阅读精讲精练9_英语四六级保存避免失效_最新更新,视频都在这_2026,6月六级速转存易和谐_0、2025年12月六级_06.橙啦六级全程班石雷鹏_03.真题技巧+专项带练_03.阅读精讲精练_资料
09.仔细阅读精讲精练9_英语四六级保存避免失效_最新更新,视频都在这_2026、6月四级速转存易和谐_0、2025年12月四级_06.橙啦四级全程班石雷鹏_03.解题技巧+专项带练_03.阅读精讲精练
08.阅读精讲精练8_英语四六级保存避免失效_最新更新,视频都在这_2026、6月四级速转存易和谐_0、2025年12月四级_06.橙啦四级全程班石雷鹏_03.解题技巧+专项带练_03.阅读精讲精练_资料
08.仔细阅读精讲精练8_英语四六级保存避免失效_最新更新,视频都在这_2026,6月六级速转存易和谐_0、2025年12月六级_06.橙啦六级全程班石雷鹏_03.真题技巧+专项带练_03.阅读精讲精练
07.阅读精讲精练7_英语四六级保存避免失效_最新更新,视频都在这_2026,6月六级速转存易和谐_0、2025年12月六级_06.橙啦六级全程班石雷鹏_03.真题技巧+专项带练_03.阅读精讲精练_资料
07.阅读精讲精练7_英语四六级保存避免失效_最新更新,视频都在这_2026、6月四级速转存易和谐_0、2025年12月四级_06.橙啦四级全程班石雷鹏_03.解题技巧+专项带练_03.阅读精讲精练_资料
07.听力精讲7:找相同,划不同,找节奏,听重读_英语四六级保存避免失效_最新更新,视频都在这_2026,6月六级速转存易和谐_0、2025年12月六级_06.橙啦六级全程班石雷鹏_01.听力精讲
06.阅读精讲精练6_英语四六级保存避免失效_最新更新,视频都在这_2026,6月六级速转存易和谐_0、2025年12月六级_06.橙啦六级全程班石雷鹏_03.真题技巧+专项带练_03.阅读精讲精练_资料
06.阅读精讲精练6_英语四六级保存避免失效_最新更新,视频都在这_2026、6月四级速转存易和谐_0、2025年12月四级_06.橙啦四级全程班石雷鹏_03.解题技巧+专项带练_03.阅读精讲精练_资料