当前位置:首页>文档>词句赏析(炼字、炼句)(原卷)_462026中考语文一轮复习练考点+练专题+练模块_词句赏析(炼字、炼句)

词句赏析(炼字、炼句)(原卷)_462026中考语文一轮复习练考点+练专题+练模块_词句赏析(炼字、炼句)

  • 2026-04-19 00:06:01 2026-02-03 22:51:36

文档预览

词句赏析(炼字、炼句)(原卷)_462026中考语文一轮复习练考点+练专题+练模块_词句赏析(炼字、炼句)
词句赏析(炼字、炼句)(原卷)_462026中考语文一轮复习练考点+练专题+练模块_词句赏析(炼字、炼句)
词句赏析(炼字、炼句)(原卷)_462026中考语文一轮复习练考点+练专题+练模块_词句赏析(炼字、炼句)
词句赏析(炼字、炼句)(原卷)_462026中考语文一轮复习练考点+练专题+练模块_词句赏析(炼字、炼句)
词句赏析(炼字、炼句)(原卷)_462026中考语文一轮复习练考点+练专题+练模块_词句赏析(炼字、炼句)
词句赏析(炼字、炼句)(原卷)_462026中考语文一轮复习练考点+练专题+练模块_词句赏析(炼字、炼句)
词句赏析(炼字、炼句)(原卷)_462026中考语文一轮复习练考点+练专题+练模块_词句赏析(炼字、炼句)
词句赏析(炼字、炼句)(原卷)_462026中考语文一轮复习练考点+练专题+练模块_词句赏析(炼字、炼句)
词句赏析(炼字、炼句)(原卷)_462026中考语文一轮复习练考点+练专题+练模块_词句赏析(炼字、炼句)
词句赏析(炼字、炼句)(原卷)_462026中考语文一轮复习练考点+练专题+练模块_词句赏析(炼字、炼句)
词句赏析(炼字、炼句)(原卷)_462026中考语文一轮复习练考点+练专题+练模块_词句赏析(炼字、炼句)
词句赏析(炼字、炼句)(原卷)_462026中考语文一轮复习练考点+练专题+练模块_词句赏析(炼字、炼句)
词句赏析(炼字、炼句)(原卷)_462026中考语文一轮复习练考点+练专题+练模块_词句赏析(炼字、炼句)
词句赏析(炼字、炼句)(原卷)_462026中考语文一轮复习练考点+练专题+练模块_词句赏析(炼字、炼句)

文档信息

文档格式
pdf
文档大小
0.419 MB
文档页数
10 页
上传时间
2026-02-03 22:51:36

文档内容

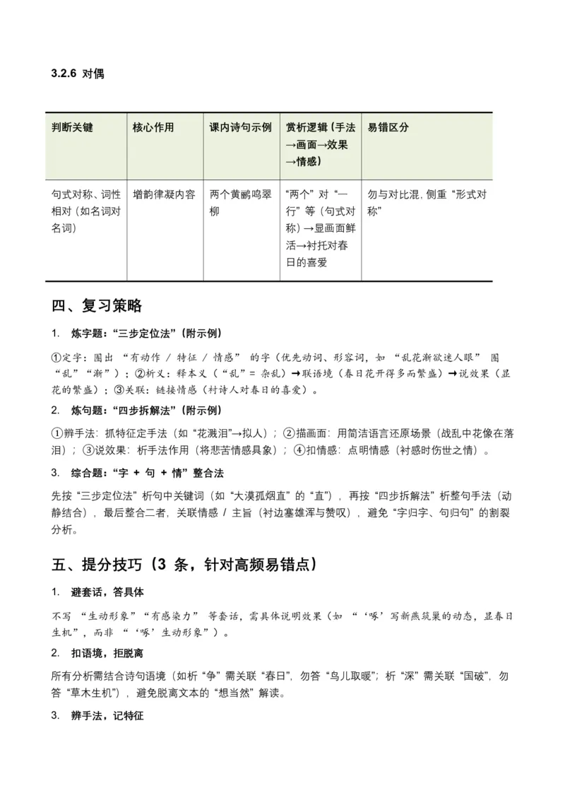
2026 年全国中考语文一轮复习讲义: 词句赏析(炼字、炼句)(全国适用) (cid:3)(cid:4)(cid:5)(cid:6)(cid:7)(cid:8) 二、 (cid:110)(cid:111)(cid:112)(cid:113)(cid:114)(cid:115)(cid:116)(cid:51)(cid:52)(cid:8)(cid:76)(cid:117)(cid:75)(cid:118)(cid:119)(cid:117)(cid:120) 5 (cid:122)(cid:68)(cid:69)(cid:52)(cid:18)(cid:123)(cid:51)(cid:67)(cid:8)(cid:124)(cid:125)(cid:75)(cid:76)(cid:77)(cid:120) 6 (cid:122)(cid:72)(cid:42)(cid:18)(cid:47)(cid:20)(cid:21)(cid:127)(cid:128)(cid:24)(cid:129)(cid:130) “(cid:52) - (cid:132)(cid:133) - (cid:134)(cid:135)”“(cid:72)(cid:42) - (cid:136)(cid:113) - (cid:137)(cid:138)” (cid:139)(cid:140)(cid:103)(cid:141)(cid:24)(cid:142)(cid:143) “(cid:52)(cid:117)(cid:144)(cid:145)(cid:58)(cid:134)(cid:146)(cid:67)(cid:147)(cid:148)(cid:149)(cid:150)(cid:151)(cid:146)(cid:134)(cid:135)(cid:137)(cid:138)(cid:152)(cid:153)” (cid:47)(cid:154)(cid:155)(cid:156)(cid:50) (cid:48)(cid:49)(cid:112)(cid:113)(cid:114)(cid:48)(cid:157)(cid:158)(cid:159)(cid:160)(cid:51)(cid:52)(cid:53)(cid:103)(cid:161)(cid:117)(cid:24)(cid:162)(cid:163)(cid:164)(cid:165) “(cid:95)(cid:166) + (cid:94)(cid:151)(cid:166) + (cid:132)(cid:133) + (cid:134) (cid:135)” (cid:87)(cid:88)(cid:66)(cid:48)(cid:145)(cid:168)(cid:169)(cid:170)(cid:51)(cid:67)(cid:72)(cid:42)(cid:24)(cid:171)(cid:172) “(cid:72)(cid:42) + (cid:136)(cid:113) + (cid:134)(cid:135)”(cid:24)(cid:137)(cid:173)(cid:53)(cid:174)(cid:87) (cid:175)(cid:176) 95%(cid:50)(cid:179)(cid:180)(cid:112)(cid:113)(cid:114)(cid:181)(cid:172)(cid:31)(cid:74) “(cid:51)(cid:52)(cid:182)(cid:183)(cid:21)(cid:75)(cid:51)(cid:67)(cid:184)(cid:150)(cid:151)” (cid:47)(cid:94)(cid:185)(cid:186)(cid:187)(cid:24)(cid:180) (cid:165) “(cid:188)(cid:52)(cid:189)(cid:88)(cid:75)(cid:190)(cid:67)(cid:191)(cid:134)” (cid:47)(cid:31)(cid:32)(cid:33)(cid:192)(cid:193)(cid:194)(cid:195)(cid:50) (cid:9)(cid:4)(cid:10)(cid:11)(cid:12)(cid:13)((cid:14) 5 (cid:15)(cid:16)(cid:17)(cid:10)(cid:11)(cid:12)(cid:13)) 2.1 (cid:10)(cid:11)(cid:18)(cid:19) (cid:20)(cid:21)(cid:22)(cid:23)(cid:24) (cid:3)(cid:4)(cid:5)(cid:6)(cid:7)(cid:8)(cid:9)(cid:10)(cid:11)(cid:12)(cid:13)(cid:10)(cid:14)(cid:15)(cid:16)(cid:11)(cid:17)(cid:13)(cid:18)(cid:19)(cid:20)(cid:21)(cid:22)(cid:23)(cid:24)(cid:25)(cid:26)(cid:27)(cid:4)(cid:28)(cid:29)(cid:30)(cid:31)(cid:32)(cid:33)(cid:8)(cid:9) (cid:34)(cid:35)(cid:36)(cid:10)(cid:37)(cid:38)(cid:13)(cid:18)(cid:24)(cid:39)(cid:40) “(cid:4)(cid:5)(cid:35)(cid:42)(cid:43)(cid:44)(cid:45)(cid:4)(cid:28)” (cid:47)(cid:48)(cid:49)(cid:50) (cid:20)(cid:25)(cid:26)(cid:27) (cid:28)(cid:29)(cid:30) (cid:51)(cid:52)(cid:53)(cid:54)(cid:55) “(cid:56)(cid:57)(cid:58)(cid:59)(cid:52)”(cid:8)(cid:9) “(cid:60)”“(cid:61)”“(cid:62)”(cid:18)(cid:24)(cid:63)(cid:39)(cid:64)(cid:65)(cid:52)(cid:66)(cid:51)(cid:67)(cid:53)(cid:54)(cid:55) “(cid:68)(cid:69)(cid:70)(cid:71)(cid:72)(cid:42)”(cid:8)(cid:9)(cid:73)(cid:74)(cid:75)(cid:76)(cid:77)(cid:78)(cid:79)(cid:18)(cid:24)(cid:63)(cid:39)(cid:80)(cid:81)(cid:72)(cid:42)(cid:8)(cid:9)(cid:57)(cid:7)(cid:75)(cid:82)(cid:33)(cid:18)(cid:50) (cid:31)(cid:32)(cid:33) (cid:34)(cid:35)(cid:36) (cid:83)(cid:84)(cid:78)(cid:79)(cid:32)(cid:67)(cid:85)(cid:86)(cid:33)(cid:87)(cid:88)(cid:24)(cid:89)(cid:90) “(cid:91)(cid:92)(cid:93)(cid:94)(cid:63)(cid:78)(cid:79)(cid:33)(cid:95)”(cid:24)(cid:9)(cid:88) “(cid:96)(cid:97)(cid:98)(cid:62)(cid:99)(cid:100) (cid:37)(cid:38)(cid:39) (cid:101)” (cid:47) “(cid:62)”(cid:24)(cid:102)(cid:103)(cid:104) “(cid:11)(cid:38)(cid:105)(cid:77)”(cid:24)(cid:106)(cid:107)(cid:108)(cid:92) “(cid:109)(cid:62)”(cid:50) 2.2 (cid:17)(cid:40)(cid:34)(cid:41)近 5年中考词句赏析(炼字、炼句)各类题型百分比 炼字题 炼句题 综合赏析题 炼字题, 40% 综合赏析题, 10% 炼句题, 50% 2.3 (cid:42)(cid:11)(cid:43)(cid:44) 1. (cid:11)(cid:45) 1(cid:46)(cid:47)(cid:48)(cid:49)(cid:50)(cid:51)(cid:23)(cid:52)(cid:53)(cid:54)(cid:55) (cid:51)2025・(cid:56)(cid:57)(cid:58)(cid:59)(cid:60)(cid:55)(cid:86)(cid:196)(cid:139) “(cid:197)(cid:198)(cid:199)(cid:200)(cid:60)(cid:201)(cid:202)”(cid:8)(cid:203)(cid:204)(cid:30)(cid:10)(cid:14)(cid:15)(cid:16)(cid:11)(cid:17)(cid:13)(cid:18)(cid:205) “(cid:60)” (cid:52)(cid:47)(cid:193)(cid:88)(cid:24) (cid:206)(cid:207)(cid:47)(cid:208)(cid:209)(cid:210)(cid:8) (cid:18) A. “(cid:60)” (cid:19)(cid:76)(cid:117)(cid:24)(cid:212)(cid:213)(cid:199)(cid:200)(cid:60)(cid:214)(cid:201)(cid:202)(cid:47)(cid:76)(cid:215) B. “(cid:60)” (cid:217)(cid:184)(cid:199)(cid:200)(cid:47)(cid:218)(cid:219)(cid:24)(cid:23)(cid:220)(cid:11)(cid:221)(cid:64)(cid:222) C. “(cid:60)” (cid:224)(cid:225)(cid:11)(cid:226)(cid:227)(cid:228)(cid:24)(cid:229)(cid:230)(cid:231)(cid:232)(cid:233)(cid:201) D. “(cid:60)” (cid:235)(cid:236)(cid:32)(cid:74)(cid:139)(cid:11)(cid:221)(cid:47)(cid:237)(cid:238)(cid:239)(cid:134) (cid:3)(cid:4)(cid:5)(cid:6)C(cid:7)“(cid:8)” (cid:9)(cid:10)(cid:11)(cid:12)(cid:13)(cid:14)(cid:15)(cid:16)(cid:17)(cid:18)(cid:7)(cid:19) “(cid:20)(cid:21)(cid:22)(cid:23)(cid:24)(cid:25)”(cid:7)(cid:26)(cid:27)(cid:28)(cid:29) “(cid:15)(cid:16)” (cid:30)(cid:31)(cid:32) 2. (cid:11)(cid:45) 2(cid:46)(cid:47)(cid:61)(cid:62)(cid:63)(cid:51)(cid:64)(cid:65) + (cid:66)(cid:67)(cid:55) (cid:51)2025・(cid:68)(cid:69)(cid:70)(cid:71)(cid:60)(cid:55)(cid:240)(cid:241)(cid:83)(cid:193)(cid:88) “(cid:135)(cid:242)(cid:243)(cid:61)(cid:244)(cid:24)(cid:245)(cid:246)(cid:229)(cid:247)(cid:21)”(cid:8)(cid:248)(cid:249)(cid:10)(cid:11)(cid:12)(cid:13)(cid:18)(cid:47)(cid:250)(cid:251)(cid:132)(cid:133)(cid:50)(cid:8)4 (cid:87)(cid:18) (cid:3)(cid:4)(cid:33)(cid:34)(cid:35)(cid:6) (cid:36)(cid:37)(cid:6)(cid:38)(cid:39)(cid:3)(cid:40) “(cid:41)(cid:42)”(cid:43)(cid:20) “(cid:44)(cid:11)”(cid:32)(cid:43)(cid:45)(cid:46)(cid:47)(cid:48)(cid:49)(cid:3)(cid:40)(cid:20)(cid:50)(cid:51)(cid:45)(cid:46)(cid:7)(cid:52)(cid:14)(cid:53)(cid:54)(cid:32)(cid:55) (cid:56)(cid:57)(cid:6)(cid:58)(cid:59)(cid:60)(cid:40)(cid:20)(cid:61)(cid:53)(cid:9)(cid:62)(cid:54)(cid:63)(cid:46)(cid:55) (cid:49)(cid:64)(cid:6)(cid:64)(cid:65)(cid:66)(cid:67)(cid:43)(cid:68)(cid:69)(cid:70)(cid:71)(cid:9)(cid:72)(cid:73)(cid:49)(cid:64)(cid:7)(cid:74)(cid:75) 1-2 (cid:76)(cid:7)(cid:4)(cid:77) 3 ① ② (cid:75)(cid:78) 4 (cid:76)(cid:32) ③ 3. (cid:11)(cid:45) 3(cid:46)(cid:72)(cid:73)(cid:74)(cid:54)(cid:51)(cid:47)(cid:48) + (cid:47)(cid:61) + (cid:75)(cid:76)(cid:55) (cid:3)2025・(cid:77)(cid:78)(cid:79)(cid:80)(cid:60)(cid:55)(cid:253)(cid:254)(cid:255)(cid:195)(cid:10)(cid:256)(cid:27)(cid:257)(cid:85)(cid:13)“(cid:258)(cid:259)(cid:260)(cid:261)(cid:262)(cid:24)(cid:263)(cid:264)(cid:152)(cid:221)(cid:265)”(cid:24)(cid:266)(cid:51)(cid:52)(cid:267)(cid:51)(cid:67)(cid:268)(cid:269)(cid:193)(cid:88) (cid:270)(cid:67)(cid:9)(cid:271)(cid:23)(cid:220) “(cid:272)(cid:257)(cid:273)(cid:274)(cid:239)(cid:275)”(cid:50)(cid:8)6 (cid:87)(cid:18) (cid:3)(cid:4)(cid:33)(cid:34)(cid:35)(cid:6) (cid:79)(cid:80)(cid:6)“(cid:81)”(cid:3)(cid:82)(cid:83)(cid:84)(cid:85)(cid:32)(cid:43)“(cid:86)”(cid:3)(cid:87)(cid:16)(cid:88)(cid:89)(cid:32)(cid:7)(cid:13)(cid:14)(cid:46)(cid:90)(cid:9)(cid:91)(cid:92)(cid:93)(cid:94)(cid:3)2 (cid:76)(cid:32)(cid:55) (cid:79)(cid:29)(cid:6) (cid:95)(cid:96)(cid:97)(cid:98)(cid:3)(cid:99)(cid:100) / (cid:101)(cid:102)(cid:96)(cid:7)(cid:82)(cid:83)(cid:95)(cid:32)(cid:43)(cid:103)(cid:104)(cid:3)(cid:29)(cid:105)(cid:106)(cid:89)(cid:7)“(cid:99)(cid:100)” (cid:103) “(cid:101)(cid:102)”(cid:7)“(cid:82)(cid:83)(cid:81)” (cid:103) “(cid:87)(cid:16)(cid:86)”(cid:32)(cid:7) ① ② (cid:107)(cid:108)(cid:109)(cid:110)(cid:56)(cid:57)(cid:3)2 (cid:76)(cid:32)(cid:55) (cid:111)(cid:112)(cid:6)(cid:113)(cid:114)(cid:28)(cid:39)(cid:103)(cid:115)(cid:116)(cid:117)(cid:118)(cid:119)(cid:120)(cid:9)(cid:121)(cid:122)(cid:7)(cid:13)(cid:14) “(cid:91)(cid:92)(cid:123)(cid:124)”(cid:3)2 (cid:76)(cid:32)(cid:32) ③(cid:81)(cid:4)(cid:82)(cid:83)(cid:84)(cid:85)(cid:51)(cid:35)(cid:48)(cid:86)(cid:87) + 11 (cid:88)(cid:89)(cid:90)(cid:91)(cid:92)(cid:55) 3.1 (cid:47)(cid:48)(cid:46)“(cid:3)(cid:48)(cid:93)(cid:66)(cid:24)(cid:94)(cid:48)(cid:95)(cid:96)” (cid:20)(cid:21)(cid:154)(cid:155)(cid:19) “(cid:95)(cid:166)(cid:146)(cid:94)(cid:151)(cid:166)(cid:146)(cid:132)(cid:133)(cid:146)(cid:134)(cid:135)” (cid:276)(cid:277)(cid:24)(cid:205)(cid:39)(cid:54)(cid:55) 5 (cid:122)(cid:68)(cid:69)(cid:52)(cid:24)(cid:278)(cid:122)(cid:52)(cid:279)(cid:102)(cid:280)(cid:116)(cid:281)(cid:127)(cid:282) (cid:57)(cid:123)(cid:193)(cid:88)(cid:207)(cid:283)(cid:24)(cid:284)(cid:23)(cid:285)(cid:181)(cid:9)(cid:86)(cid:114) 3.1.1 (cid:97)(cid:98) (cid:99)(cid:100)(cid:101)(cid:102) (cid:20)(cid:21)(cid:103)(cid:61)(cid:104)(cid:44) (cid:74)(cid:54)(cid:105)(cid:106)(cid:51)(cid:36)(cid:107)→(cid:108)(cid:96) (cid:111)(cid:112)(cid:113)(cid:114) (cid:107)→(cid:109)(cid:110)→(cid:66)(cid:67)(cid:55) (cid:125)(cid:96)(cid:51)(cid:95)(cid:7)(cid:14)(cid:56)(cid:57) (cid:128)(cid:129)(cid:130)(cid:131)(cid:132)(cid:15)(cid:133) (cid:132)(cid:24)→(cid:130)(cid:131)(cid:134)(cid:133)(cid:135)(cid:136) (cid:143)(cid:144)(cid:4) “(cid:17)(cid:95)(cid:145)(cid:146)”(cid:7)(cid:147)(cid:148)(cid:149) (cid:126)(cid:127) (cid:3)(cid:132)(cid:32) →(cid:137)(cid:114)(cid:135)(cid:136)(cid:95)(cid:138)→(cid:47) (cid:95)(cid:138)(cid:150)(cid:151) (cid:139)(cid:15)(cid:16)(cid:17)(cid:18)(cid:140)(cid:28)(cid:39)(cid:141) (cid:142) (cid:152)(cid:153)(cid:130)(cid:154)(cid:155)(cid:156)(cid:157) (cid:158)(cid:154)→(cid:152)(cid:153)(cid:158)(cid:159)(cid:156)(cid:157) (cid:143)(cid:163) “(cid:160)(cid:95)(cid:47)(cid:96)”(cid:7)(cid:144)(cid:164) “(cid:152) (cid:3)(cid:154)(cid:32) →(cid:160)(cid:95)(cid:47)(cid:96)(cid:14)(cid:15)(cid:161)(cid:162) (cid:153)(cid:165)(cid:166)” (cid:96)→(cid:47)(cid:139)(cid:103)(cid:15)(cid:161)(cid:9)(cid:141) (cid:142) 3.1.2(cid:46)(cid:115)(cid:116)(cid:98) (cid:99)(cid:100)(cid:101)(cid:102) (cid:20)(cid:21)(cid:103)(cid:61)(cid:104)(cid:44) (cid:74)(cid:54)(cid:105)(cid:106)(cid:51)(cid:36)(cid:107)→(cid:108)(cid:96)(cid:107) (cid:111)(cid:112)(cid:113)(cid:114) →(cid:109)(cid:110)→(cid:66)(cid:67)(cid:55) (cid:167)(cid:46)(cid:168)(cid:169)(cid:7)(cid:47)(cid:49)(cid:64) (cid:99)(cid:100)(cid:82)(cid:83)(cid:81)(cid:3)(cid:81)(cid:32) (cid:84)(cid:85)→(cid:82)(cid:83)(cid:170)(cid:81)(cid:171)(cid:172)→ (cid:143)(cid:144)(cid:4) “(cid:145)(cid:173)”(cid:7)(cid:147)(cid:174)(cid:175)(cid:89) (cid:13)(cid:14)(cid:82)(cid:83)(cid:88)(cid:89)→(cid:47)(cid:139)(cid:115) (cid:113)(cid:176)(cid:177) (cid:116)(cid:91)(cid:92)(cid:140)(cid:121)(cid:122) (cid:178)(cid:179)(cid:180)(cid:102)(cid:181)(cid:3)(cid:72)(cid:32) (cid:182)(cid:183)→(cid:184)(cid:185)(cid:186)(cid:39)(cid:187)(cid:188)(cid:189) (cid:143)(cid:193)(cid:4) “(cid:184)(cid:185)(cid:14)(cid:17)(cid:18)”(cid:7)(cid:194) (cid:101)→(cid:190)(cid:47)(cid:178)(cid:191)(cid:192)(cid:179)→(cid:47) (cid:195)(cid:53)(cid:54)(cid:30)(cid:31)(cid:139)(cid:178)(cid:179)(cid:9)(cid:196)(cid:11) 3.1.3(cid:46)(cid:117)(cid:98) (cid:99)(cid:100)(cid:101)(cid:102) (cid:20)(cid:21)(cid:103)(cid:61)(cid:104)(cid:44) (cid:74)(cid:54)(cid:105)(cid:106)(cid:51)(cid:36)(cid:107)→(cid:108)(cid:96)(cid:107)→ (cid:111)(cid:112)(cid:113)(cid:114) (cid:109)(cid:110)→(cid:66)(cid:67)(cid:55) (cid:197)(cid:125)(cid:30)(cid:198)(cid:7)(cid:14)(cid:199)(cid:200) (cid:59)(cid:40)(cid:201)(cid:202)(cid:203)(cid:39)(cid:204) (cid:205)(cid:201)→(cid:40)(cid:206)(cid:207)(cid:208)(cid:209)→(cid:137)(cid:114)(cid:40) (cid:143)(cid:144)(cid:4) “(cid:40)(cid:209)”(cid:7)(cid:147)(cid:113)(cid:114) (cid:3)(cid:201)(cid:32) (cid:109)(cid:199)(cid:200)(cid:159)(cid:210)→(cid:47)(cid:139)(cid:15)(cid:16)(cid:211)(cid:212) “(cid:205)(cid:201)(cid:213)(cid:209)” (cid:140)(cid:141)(cid:142) (cid:214)(cid:119)(cid:215)(cid:216)(cid:161)(cid:3)(cid:215)(cid:32) (cid:217)(cid:217)→(cid:15)(cid:218)(cid:217)(cid:217)(cid:219)(cid:220)→(cid:13)(cid:14) (cid:143)(cid:4) “(cid:15)(cid:218)(cid:223)(cid:78)(cid:224)”(cid:7)(cid:140) (cid:15)(cid:218)(cid:221)(cid:222)→(cid:47)(cid:139)(cid:103)(cid:15)(cid:218)(cid:9)(cid:141) “(cid:221)(cid:222)” (cid:225)(cid:226) (cid:142) 3.1.4 (cid:118)(cid:98) (cid:99)(cid:100)(cid:101)(cid:102) (cid:20)(cid:21)(cid:103)(cid:61)(cid:104)(cid:44) (cid:74)(cid:54)(cid:105)(cid:106)(cid:51)(cid:36)(cid:107)→(cid:108)(cid:96)(cid:107)→ (cid:111)(cid:112)(cid:113)(cid:114) (cid:109)(cid:110)→(cid:66)(cid:67)(cid:55) (cid:213)(cid:227)(cid:228)(cid:7)(cid:14)(cid:150)(cid:151) (cid:229)(cid:230)(cid:231)(cid:231)(cid:232)(cid:233)(cid:234) (cid:165)(cid:166)→(cid:234)(cid:185)(cid:165)(cid:166)(cid:235)(cid:236)→(cid:14) (cid:143)(cid:144)(cid:4) “(cid:240)(cid:227)(cid:228)”(cid:7)(cid:147)(cid:174)(cid:175) (cid:3)(cid:231)(cid:231)(cid:32) (cid:46)(cid:90)(cid:150)(cid:151) + (cid:213)(cid:227)(cid:228)→(cid:47)(cid:139) (cid:46)(cid:90)(cid:140)(cid:49)(cid:64) (cid:70)(cid:237)(cid:238)(cid:239) (cid:241)(cid:241)(cid:242)(cid:241)(cid:241)(cid:3)(cid:241)(cid:241)(cid:32) (cid:243)(cid:244)(cid:153)→(cid:185)(cid:245)(cid:243)(cid:244)(cid:246)(cid:242)(cid:153) (cid:143)(cid:4) “(cid:153)(cid:252)(cid:253)(cid:254)”(cid:7)(cid:194)(cid:195)(cid:248) (cid:247)→(cid:14)(cid:248)(cid:249)(cid:250)(cid:169)→(cid:47)(cid:139)(cid:248) (cid:249)(cid:255)(cid:46) (cid:249)(cid:9)(cid:251)(cid:54) 3.1.5 (cid:67)(cid:119)(cid:48) (cid:99)(cid:100)(cid:101)(cid:102) (cid:20)(cid:21)(cid:103)(cid:61)(cid:104)(cid:44) (cid:74)(cid:54)(cid:105)(cid:106)(cid:51)(cid:36)(cid:107)→(cid:108)(cid:96)(cid:107)→ (cid:111)(cid:112)(cid:113)(cid:114) (cid:109)(cid:110)→(cid:66)(cid:67)(cid:55) (cid:209)(cid:64)(cid:256)(cid:97)(cid:98)(cid:7)(cid:197)(cid:257) (cid:258)(cid:258)(cid:259)(cid:260)(cid:20)(cid:3)(cid:259)(cid:32) (cid:254)(cid:236)→(cid:254)(cid:208)(cid:261)(cid:258)(cid:20)(cid:262)→(cid:160)(cid:254) (cid:143)(cid:163) “(cid:254)(cid:263)” (cid:266)(cid:267)(cid:7)(cid:144) (cid:216) (cid:263)(cid:14)(cid:15)(cid:16)(cid:264)(cid:265)→(cid:47)(cid:139)(cid:103)(cid:15)(cid:16) (cid:164) “(cid:240)(cid:20)(cid:262)”(cid:9)(cid:141)(cid:142) (cid:268)(cid:269)(cid:270)(cid:218)(cid:271)(cid:272)(cid:273) (cid:274)(cid:271)→(cid:15)(cid:218)(cid:275)(cid:123)(cid:150)(cid:276)→(cid:160)(cid:275) (cid:143)(cid:144)(cid:4) “(cid:218)(cid:270)”(cid:7)(cid:147)(cid:113)(cid:114) (cid:3)(cid:271)(cid:32) (cid:263)(cid:14)(cid:15)(cid:218)(cid:222)(cid:277)→(cid:47)(cid:139)(cid:103)(cid:15)(cid:218) “(cid:275)(cid:263)(cid:113)(cid:278)” (cid:9)(cid:141)(cid:142) 3.2 (cid:47)(cid:61)(cid:46)“(cid:3)(cid:61)(cid:95)(cid:96)(cid:24)(cid:94)(cid:61)(cid:120)(cid:66)” (cid:10)(cid:11)(cid:279)(cid:280)(cid:51) “(cid:36)(cid:37)(cid:281)(cid:282)→(cid:56)(cid:57)(cid:283)(cid:284)→(cid:285)(cid:286)(cid:76)(cid:287)→(cid:49)(cid:64)(cid:174)(cid:175)”(cid:7)(cid:60)(cid:288)(cid:289)(cid:290) 6 (cid:291)(cid:292)(cid:293)(cid:36)(cid:37)(cid:7)(cid:147)(cid:294)(cid:159) “(cid:281)(cid:282) (cid:174)(cid:295)” (cid:296)(cid:76)(cid:297)(cid:298)(cid:36)(cid:37)(cid:7)(cid:299)(cid:113)(cid:300)(cid:188)(cid:272)(cid:301)(cid:6) 3.2.1(cid:121)(cid:122) (cid:281)(cid:282)(cid:174)(cid:295) (cid:10)(cid:11)(cid:249)(cid:302) (cid:303)(cid:304)(cid:28)(cid:29)(cid:305)(cid:306) (cid:307)(cid:287)(cid:279)(cid:280)(cid:3)(cid:36)(cid:37)→ (cid:297)(cid:308)(cid:296)(cid:76) (cid:56)(cid:57)→(cid:285)(cid:286)→(cid:49) (cid:64)(cid:32) (cid:61) “(cid:272) / (cid:309) / (cid:125)(cid:314)(cid:146)(cid:51)(cid:299)(cid:113) (cid:194)(cid:272)(cid:315)(cid:161)(cid:15)(cid:119) (cid:316)(cid:317)(cid:40)(cid:318)(cid:249)(cid:319)(cid:40)→ (cid:143)(cid:140)(cid:38)(cid:39)(cid:298)(cid:7)(cid:186) “(cid:39)(cid:49)(cid:64) / (cid:310)” (cid:311)(cid:312)(cid:90)(cid:313) (cid:223) (cid:115)(cid:116)(cid:317)(cid:46)(cid:272)(cid:15)(cid:16)(cid:319) (cid:95)(cid:249)” (cid:310) (cid:40)→(cid:14)(cid:317)(cid:46)(cid:117)(cid:110)(cid:320) (cid:321)→(cid:47)(cid:139)(cid:103)(cid:317)(cid:46)(cid:9) (cid:121)(cid:122) 3.2.2 (cid:123)(cid:124) (cid:125)(cid:126)(cid:127)(cid:128) (cid:99)(cid:100)(cid:101)(cid:102) (cid:20)(cid:21)(cid:103)(cid:61)(cid:104)(cid:44) (cid:74)(cid:54)(cid:105)(cid:106)(cid:51)(cid:64)(cid:65) (cid:111)(cid:112)(cid:131)(cid:132) →(cid:129)(cid:130)→(cid:109)(cid:110) →(cid:66)(cid:67)(cid:55) (cid:312)(cid:90)(cid:240) “(cid:322) / (cid:49)(cid:64)(cid:299)(cid:146)(cid:125) (cid:64)(cid:65)(cid:40)(cid:41)(cid:42) (cid:40) “(cid:41)(cid:42)”(cid:3)(cid:38) (cid:143)(cid:140)(cid:326)(cid:46)(cid:327)(cid:49)(cid:298)(cid:7)(cid:147)(cid:240) “(cid:39)(cid:125) (cid:41)(cid:42)” (cid:323)(cid:39)(cid:9) (cid:39)(cid:32)→(cid:58)(cid:59)(cid:60)(cid:40) (cid:95)(cid:249)” (cid:324)(cid:51) (cid:20)(cid:61)(cid:53)→(cid:49)(cid:64) (cid:325)(cid:299)(cid:146)→(cid:47)(cid:139) (cid:64)(cid:65)(cid:66)(cid:67)(cid:123)(cid:49) 3.2.3 (cid:97)(cid:133)(cid:134)(cid:73)(cid:281)(cid:282)(cid:174)(cid:295) (cid:10)(cid:11)(cid:249)(cid:302) (cid:303)(cid:304)(cid:28)(cid:29)(cid:305)(cid:306) (cid:307)(cid:287)(cid:279)(cid:280)(cid:3)(cid:36)(cid:37) (cid:297)(cid:308)(cid:296)(cid:76) →(cid:56)(cid:57)→(cid:285)(cid:286)→ (cid:49)(cid:64)(cid:32) (cid:56)(cid:57)(cid:61) “(cid:96)(cid:3)(cid:148) (cid:331)(cid:332)(cid:56)(cid:57)(cid:14)(cid:333) (cid:148)(cid:328)(cid:335)(cid:336)(cid:337) (cid:148)(cid:328)(cid:337)(cid:3)(cid:96)(cid:32)+ (cid:143)(cid:140)(cid:160)(cid:95)(cid:47)(cid:96)(cid:298)(cid:7)(cid:343)(cid:246) (cid:328)(cid:32)+ (cid:95)(cid:3)(cid:329) (cid:334) (cid:165)(cid:338)(cid:329)(cid:3)(cid:95)(cid:32)→ “(cid:96) + (cid:95)” (cid:331)(cid:332) (cid:330)(cid:32)” (cid:339)(cid:340)(cid:162)(cid:96)(cid:61)(cid:17)(cid:18) →(cid:47)(cid:139)(cid:341)(cid:342)(cid:11)(cid:31) 3.2.4 (cid:135)(cid:121) (cid:281)(cid:282)(cid:174)(cid:295) (cid:10)(cid:11)(cid:249)(cid:302) (cid:303)(cid:304)(cid:28)(cid:29)(cid:305)(cid:306) (cid:307)(cid:287)(cid:279)(cid:280)(cid:3)(cid:36)(cid:37) (cid:297)(cid:308)(cid:296)(cid:76) →(cid:56)(cid:57)→(cid:285)(cid:286) →(cid:49)(cid:64)(cid:32) (cid:61) “(cid:344)(cid:345) - (cid:346) (cid:13)(cid:14)(cid:350)(cid:351)(cid:197)(cid:111) (cid:344)(cid:345)(cid:352)(cid:353)(cid:354) (cid:344)(cid:345)(cid:355)(cid:356)(cid:140)(cid:346) (cid:143)(cid:140)(cid:103)(cid:104)(cid:298)(cid:7)(cid:343)(cid:246) “(cid:304)(cid:365) (cid:115)” (cid:323)(cid:103)(cid:347)(cid:348) (cid:112) (cid:115)(cid:357)(cid:358)(cid:103)(cid:318)→ (cid:103)(cid:347)” (cid:349) (cid:14)(cid:359)(cid:360)(cid:361)(cid:362)→ (cid:47)(cid:139)(cid:363)(cid:364)(cid:123)(cid:49) 3.2.5 (cid:66)(cid:136)(cid:137)(cid:120) (cid:125)(cid:126)(cid:127)(cid:128) (cid:99)(cid:100)(cid:101)(cid:102) (cid:20)(cid:21)(cid:103)(cid:61)(cid:104)(cid:44) (cid:74)(cid:54)(cid:105)(cid:106)(cid:51)(cid:64)(cid:65) (cid:111)(cid:112)(cid:131)(cid:132) →(cid:129)(cid:130)→(cid:109)(cid:110)→ (cid:66)(cid:67)(cid:55) (cid:46)(cid:90)(cid:93)(cid:94)(cid:140)(cid:49) (cid:160)(cid:46)(cid:47)(cid:49)(cid:14)(cid:61) (cid:369)(cid:233)(cid:370)(cid:301) (cid:369)(cid:233)(cid:3)(cid:62)(cid:165)(cid:46)(cid:32) (cid:143)(cid:140)(cid:326)(cid:46)(cid:327)(cid:49)(cid:298)(cid:7)“(cid:46) = (cid:64)(cid:366)(cid:169)(cid:315)(cid:367) (cid:368) + (cid:371)(cid:372)(cid:82)(cid:373)(cid:3)(cid:49)(cid:32) (cid:49)” (cid:331)(cid:323)(cid:374)(cid:98) →(cid:47)(cid:70)(cid:237)→(cid:197)(cid:125) (cid:70)(cid:237)(cid:123)(cid:49)3.2.6 (cid:135)(cid:138) (cid:125)(cid:126)(cid:127)(cid:128) (cid:99)(cid:100)(cid:101)(cid:102) (cid:20)(cid:21)(cid:103)(cid:61)(cid:104)(cid:44) (cid:74)(cid:54)(cid:105)(cid:106)(cid:51)(cid:64)(cid:65) (cid:111)(cid:112)(cid:131)(cid:132) →(cid:129)(cid:130)→(cid:109)(cid:110) →(cid:66)(cid:67)(cid:55) (cid:29)(cid:105)(cid:103)(cid:375)(cid:43)(cid:376)(cid:377) (cid:213)(cid:227)(cid:228)(cid:379)(cid:304)(cid:365) (cid:380)(cid:381)(cid:382)(cid:383)(cid:384)(cid:385) “(cid:380)(cid:381)” (cid:103) “(cid:315) (cid:143)(cid:140)(cid:103)(cid:318)(cid:298)(cid:7)(cid:343)(cid:246) “(cid:145)(cid:105)(cid:103) (cid:313)(cid:103)(cid:3)(cid:272)(cid:378)(cid:376)(cid:103) (cid:386) (cid:324)” (cid:323)(cid:3)(cid:29)(cid:105)(cid:103) (cid:375)” (cid:378)(cid:376)(cid:32) (cid:375)(cid:32)→(cid:14)(cid:56)(cid:57)(cid:387) (cid:126)→(cid:47)(cid:139)(cid:103)(cid:15) (cid:16)(cid:9)(cid:141)(cid:142) (cid:68)(cid:4)(cid:5)(cid:6)(cid:139)(cid:140) 1. (cid:47)(cid:48)(cid:11)(cid:46)“(cid:81)(cid:141)(cid:142)(cid:143)(cid:65)”(cid:51)(cid:144)(cid:104)(cid:44)(cid:55) (cid:286)(cid:159)(cid:52)(cid:114)(cid:287)(cid:213) “(cid:288)(cid:76)(cid:282) / (cid:127)(cid:128) / (cid:134)(cid:135)” (cid:47)(cid:52)(cid:8)(cid:290)(cid:291)(cid:76)(cid:117)(cid:75)(cid:118)(cid:119)(cid:117)(cid:24)(cid:9) “(cid:292)(cid:243)(cid:293)(cid:294)(cid:295)(cid:74)(cid:296)” (cid:287) “(cid:292)”“(cid:293)”(cid:18)(cid:66)(cid:297)(cid:88)(cid:166)(cid:114)(cid:298)(cid:95)(cid:166)(cid:8)“(cid:292)”= (cid:81)(cid:292)(cid:18)(cid:146)(cid:104)(cid:94)(cid:151)(cid:8)(cid:11)(cid:221)(cid:243)(cid:300)(cid:174)(cid:301)(cid:106)(cid:302)(cid:303)(cid:18)(cid:146)(cid:304)(cid:132)(cid:133)(cid:8)(cid:184) (cid:243)(cid:47)(cid:302)(cid:303)(cid:18)(cid:66)(cid:305)(cid:103)(cid:104)(cid:114)(cid:156)(cid:306)(cid:134)(cid:135)(cid:8)(cid:307)(cid:32)(cid:74)(cid:139)(cid:11)(cid:221)(cid:47)(cid:237)(cid:238)(cid:18)(cid:50) 2. (cid:47)(cid:61)(cid:11)(cid:46)“(cid:68)(cid:141)(cid:145)(cid:86)(cid:65)”(cid:51)(cid:144)(cid:104)(cid:44)(cid:55) (cid:388)(cid:36)(cid:37)(cid:6)(cid:389)(cid:93)(cid:94)(cid:168)(cid:36)(cid:37)(cid:3)(cid:272) “(cid:40)(cid:41)(cid:42)”→(cid:38)(cid:39)(cid:32)(cid:55) (cid:390)(cid:56)(cid:57)(cid:6)(cid:302)(cid:391)(cid:320)(cid:30)(cid:392)(cid:283)(cid:284)(cid:63)(cid:46)(cid:3)(cid:58)(cid:59)(cid:60)(cid:40)(cid:393)(cid:181)(cid:87) (cid:42)(cid:32)(cid:55) (cid:164)(cid:285)(cid:286)(cid:6)(cid:287)(cid:36)(cid:37)(cid:249)(cid:302)(cid:3)(cid:394)(cid:53)(cid:54)(cid:49)(cid:64)(cid:299)(cid:146)(cid:32)(cid:55) (cid:395)(cid:49)(cid:64)(cid:6)(cid:75)(cid:148)(cid:49)(cid:64)(cid:3)(cid:47)(cid:64)(cid:65)(cid:66)(cid:67)(cid:123)(cid:49)(cid:32)(cid:396) ① ② 3. (cid:72)(cid:73)③(cid:11)(cid:46)“(cid:48) + (cid:61) + (cid:66)” (cid:146)(cid:73)(cid:65) ④ (cid:397)(cid:398) “(cid:399)(cid:400)(cid:168)(cid:401)(cid:37)” (cid:287)(cid:29)(cid:60)(cid:174)(cid:295)(cid:376)(cid:3)(cid:272) “(cid:99)(cid:100)(cid:82)(cid:83)(cid:81)” (cid:9) “(cid:81)”(cid:32)(cid:7)(cid:402)(cid:398) “(cid:261)(cid:400)(cid:403)(cid:404)(cid:37)” (cid:287)(cid:89)(cid:29)(cid:36)(cid:37)(cid:3)(cid:95) (cid:96)(cid:97)(cid:98)(cid:32)(cid:7)(cid:405)(cid:406)(cid:89)(cid:98)(cid:407)(cid:408)(cid:7)(cid:174)(cid:175)(cid:49)(cid:64) / (cid:111)(cid:112)(cid:3)(cid:47)(cid:115)(cid:116)(cid:91)(cid:92)(cid:140)(cid:121)(cid:122)(cid:32)(cid:7)(cid:409)(cid:410) “(cid:80)(cid:411)(cid:80)(cid:43)(cid:29)(cid:411)(cid:29)” (cid:9)(cid:412)(cid:413) (cid:76)(cid:287)(cid:396) (cid:147)(cid:4)(cid:113)(cid:132)(cid:148)(cid:149)(cid:51)3 (cid:150)(cid:24)(cid:151)(cid:135)(cid:152)(cid:153)(cid:111)(cid:112)(cid:41)(cid:55) 1. (cid:154)(cid:38)(cid:39)(cid:24)(cid:63)(cid:155)(cid:156) (cid:63)(cid:212) “(cid:64)(cid:76)(cid:118)(cid:308)”“(cid:288)(cid:135)(cid:309)(cid:49)” (cid:120)(cid:310)(cid:311)(cid:24)(cid:102)(cid:284)(cid:23)(cid:304)(cid:142)(cid:132)(cid:133)(cid:8)(cid:9) “‘(cid:313)’(cid:212)(cid:98)(cid:315)(cid:316)(cid:317)(cid:47)(cid:76)(cid:215)(cid:24)(cid:184)(cid:11)(cid:221) (cid:64)(cid:222)”(cid:24)(cid:106)(cid:107) “‘(cid:313)’(cid:64)(cid:76)(cid:118)(cid:308)”(cid:18)(cid:50) 2. (cid:157)(cid:108)(cid:96)(cid:24)(cid:158)(cid:159)(cid:160) (cid:414)(cid:240)(cid:76)(cid:287)(cid:147)(cid:97)(cid:98)(cid:28)(cid:29)(cid:30)(cid:31)(cid:3)(cid:272)(cid:287) “(cid:8)” (cid:147)(cid:174)(cid:175) “(cid:15)(cid:16)”(cid:7)(cid:143)(cid:4) “(cid:20)(cid:21)(cid:24)(cid:25)”(cid:55)(cid:287) “(cid:72)” (cid:147)(cid:174)(cid:175) “(cid:178)(cid:179)”(cid:7)(cid:143) (cid:4) “(cid:184)(cid:185)(cid:17)(cid:18)”(cid:32)(cid:7)(cid:409)(cid:410)(cid:26)(cid:27)(cid:415)(cid:50)(cid:9) “(cid:416)(cid:417)(cid:418)” (cid:404)(cid:419)(cid:396) 3. (cid:53)(cid:64)(cid:65)(cid:24)(cid:161)(cid:162)(cid:163)(cid:420)(cid:421)(cid:36)(cid:37)(cid:10)(cid:11)(cid:93)(cid:94)(cid:3)(cid:272)(cid:38)(cid:39)(cid:422) “(cid:39)(cid:95)(cid:249)”(cid:7)(cid:95)(cid:96)(cid:97)(cid:98)(cid:422) “(cid:96) + (cid:95)”(cid:32)(cid:7)(cid:409)(cid:410)(cid:423)(cid:424)(cid:425)(cid:426)(cid:3)(cid:272)(cid:394) “(cid:103)(cid:104)” (cid:193)(cid:281) (cid:51) “(cid:103)(cid:318)”(cid:7)(cid:394) “(cid:95)(cid:96)(cid:97)(cid:98)” (cid:193)(cid:281)(cid:51) “(cid:160)(cid:95)(cid:47)(cid:96)”(cid:32)(cid:396) (cid:164)(cid:4)(cid:89)(cid:90)(cid:165)(cid:166)(cid:51)35 (cid:11)(cid:24)(cid:167)(cid:132) 100 (cid:132)(cid:55) (cid:3)(cid:4)(cid:49)(cid:50)(cid:11)(cid:51)(cid:168)(cid:11) 2 (cid:132)(cid:24)(cid:169) 20 (cid:132)(cid:55) 1. (cid:301)(cid:427)(cid:103) “(cid:360)(cid:417)(cid:428)(cid:429)(cid:430)(cid:7)(cid:315)(cid:431)(cid:432)(cid:180)(cid:270)”(cid:3)(cid:433)(cid:434)(cid:435)(cid:436)(cid:437)(cid:438)(cid:32)(cid:60) “(cid:428)” (cid:80)(cid:9)(cid:307)(cid:287)(cid:7)(cid:308)(cid:193)(cid:9)(cid:315)(cid:439)(cid:12)(cid:3) (cid:32) A. “(cid:318)” (cid:19)(cid:76)(cid:117)(cid:24)(cid:250) “(cid:319)(cid:85)”(cid:24)(cid:184)(cid:319)(cid:320)(cid:47)(cid:76)(cid:282) B. “(cid:318)” (cid:217)(cid:184)(cid:32)(cid:74)(cid:319)(cid:321)(cid:47)(cid:322)(cid:323)(cid:324)(cid:325) C. “(cid:318)” (cid:224)(cid:225)(cid:319)(cid:320)(cid:326)(cid:327)(cid:24)(cid:184)(cid:32)(cid:74)(cid:47)(cid:328)(cid:329) D. “(cid:318)” (cid:123) “(cid:208)(cid:330)(cid:331)(cid:320)(cid:332)” (cid:333)(cid:140)(cid:24)(cid:184)(cid:334)(cid:335)(cid:300)(cid:336) 2. (cid:301)(cid:427)(cid:28)(cid:29)(cid:60)(cid:7)(cid:440)(cid:302) “(cid:38)(cid:39)” (cid:36)(cid:37)(cid:9)(cid:315)(cid:439)(cid:12)(cid:3) (cid:32) A. (cid:11)(cid:337)(cid:338)(cid:99)(cid:339)(cid:340)(cid:341)(cid:24)(cid:142)(cid:37)(cid:271)(cid:242)(cid:342)(cid:343)(cid:344) B. (cid:152)(cid:345)(cid:63)(cid:210)(cid:346)(cid:134)(cid:347)(cid:24)(cid:348)(cid:282)(cid:11)(cid:349)(cid:350)(cid:351)(cid:243) C. (cid:352)(cid:9)(cid:208)(cid:38)(cid:11)(cid:337)(cid:353)(cid:24)(cid:354)(cid:202)(cid:355)(cid:202)(cid:356)(cid:243)(cid:300) D. (cid:11)(cid:357)(cid:358)(cid:359)(cid:360)(cid:353)(cid:231)(cid:24)(cid:361)(cid:362)(cid:346)(cid:74)(cid:363)(cid:364)(cid:365) 3. (cid:103) “(cid:214)(cid:119)(cid:215)(cid:216)(cid:161)(cid:7)(cid:271)(cid:90)(cid:150)(cid:186)(cid:153)”(cid:3)(cid:433)(cid:434)(cid:435)(cid:15)(cid:161)(cid:141)(cid:218)(cid:438)(cid:32)(cid:60) “(cid:215)” (cid:80)(cid:9)(cid:307)(cid:287)(cid:7)(cid:441)(cid:149)(cid:9)(cid:315)(cid:439)(cid:12)(cid:3) (cid:32) A. “(cid:366)” (cid:250) “(cid:157)(cid:158)”(cid:24)(cid:184)(cid:11)(cid:359)(cid:353)(cid:174)(cid:231)(cid:367) B. “(cid:366)” (cid:250) “(cid:368)(cid:368)”(cid:24)(cid:184)(cid:11)(cid:359)(cid:369)(cid:370)(cid:24)(cid:63)(cid:371)(cid:372)(cid:38)(cid:373) C. “(cid:366)” (cid:250) “(cid:374)(cid:375)”(cid:24)(cid:184)(cid:11)(cid:359)(cid:327)(cid:3)(cid:40)(cid:376) D. “(cid:366)” (cid:250) “(cid:377)(cid:378)”(cid:24)(cid:184)(cid:11)(cid:359)(cid:150)(cid:28)(cid:379)(cid:380) 4. (cid:301)(cid:427)(cid:103) “(cid:369)(cid:233)(cid:370)(cid:301)(cid:7)(cid:282)(cid:442)(cid:39)(cid:181)(cid:268)(cid:443)”(cid:3)(cid:444)(cid:367)(cid:445)(cid:435)(cid:268)(cid:446)(cid:447)・(cid:448)(cid:70)(cid:438)(cid:32)(cid:9)(cid:79)(cid:29)(cid:307)(cid:287)(cid:7)(cid:308)(cid:193)(cid:9)(cid:315)(cid:439)(cid:12)(cid:3) (cid:32) A. (cid:381)(cid:57)(cid:134)(cid:382)(cid:383)(cid:384)(cid:24)(cid:385)(cid:386)(cid:47)(cid:387)(cid:388)(cid:123)(cid:389)(cid:147)(cid:47)(cid:260)(cid:390)(cid:384)(cid:79) B. (cid:3) “(cid:385)(cid:386)(cid:391)(cid:86)” (cid:235)(cid:236)(cid:389)(cid:147)(cid:47)(cid:194)(cid:392)(cid:239)(cid:134) C. (cid:381)(cid:57)(cid:139)(cid:377)(cid:24)(cid:67)(cid:393)(cid:394)(cid:395)(cid:24)(cid:396)(cid:397)(cid:94)(cid:185)(cid:275) D. “(cid:398)(cid:399)” (cid:217)(cid:184)(cid:389)(cid:147)(cid:400)(cid:401)(cid:47)(cid:402)(cid:403)(cid:24)(cid:397)(cid:348)(cid:260)(cid:390) 5. (cid:301)(cid:427)(cid:28)(cid:29)(cid:60)(cid:7)“(cid:20)” (cid:9)(cid:449)(cid:146)(cid:450)(cid:199) “(cid:53)(cid:54)” (cid:49)(cid:64)(cid:9)(cid:315)(cid:439)(cid:12)(cid:3) (cid:32) A. (cid:197)(cid:198)(cid:199)(cid:200)(cid:60)(cid:201)(cid:202)(cid:24)(cid:404)(cid:405)(cid:98)(cid:315)(cid:313)(cid:11)(cid:349) B. (cid:135)(cid:242)(cid:243)(cid:61)(cid:244)(cid:24)(cid:245)(cid:246)(cid:229)(cid:247)(cid:21) C. (cid:320)(cid:324)(cid:221)(cid:385)(cid:406)(cid:24)(cid:407)(cid:229)(cid:408)(cid:123)(cid:344) D. (cid:37)(cid:213)(cid:247)(cid:320)(cid:229)(cid:24)(cid:242)(cid:409)(cid:11)(cid:410)(cid:205) 6. (cid:103) “(cid:178)(cid:179)(cid:180)(cid:102)(cid:181)(cid:7)(cid:451)(cid:15)(cid:184)(cid:185)(cid:72)”(cid:3)(cid:433)(cid:434)(cid:435)(cid:15)(cid:436)(cid:438)(cid:32)(cid:60) “(cid:72)” (cid:80)(cid:9)(cid:307)(cid:287)(cid:7)(cid:308)(cid:193)(cid:9)(cid:315)(cid:439)(cid:12)(cid:3) (cid:32) A. “(cid:411)” (cid:19)(cid:118)(cid:119)(cid:117)(cid:24)(cid:212)(cid:412)(cid:205)(cid:413)(cid:414)(cid:64)(cid:263)(cid:415)(cid:416) B. “(cid:411)” (cid:3)(cid:413)(cid:414)(cid:47)(cid:302)(cid:415)(cid:417)(cid:307)(cid:418)(cid:419)(cid:47)(cid:420)(cid:421) C. “(cid:411)” (cid:217)(cid:184)(cid:11)(cid:221)(cid:64)(cid:222)(cid:24)(cid:307)(cid:32)(cid:74)(cid:47)(cid:237)(cid:422) D. “(cid:411)” (cid:123) “(cid:418)(cid:421)” (cid:333)(cid:140)(cid:24)(cid:184)(cid:423)(cid:292)(cid:424)(cid:47)(cid:425)(cid:426) 7. (cid:301)(cid:427)(cid:28)(cid:29)(cid:60)(cid:7)(cid:440)(cid:302) “(cid:318)(cid:452)” (cid:36)(cid:37)(cid:9)(cid:315)(cid:439)(cid:12)(cid:3) (cid:32) A. (cid:135)(cid:242)(cid:243)(cid:61)(cid:244)(cid:24)(cid:245)(cid:246)(cid:229)(cid:247)(cid:21) B. (cid:258)(cid:259)(cid:260)(cid:261)(cid:262)(cid:24)(cid:263)(cid:264)(cid:152)(cid:221)(cid:265)C. (cid:352)(cid:9)(cid:208)(cid:38)(cid:11)(cid:337)(cid:353)(cid:24)(cid:354)(cid:202)(cid:355)(cid:202)(cid:356)(cid:243)(cid:300) D. (cid:142)(cid:37)(cid:427)(cid:428)(cid:342)(cid:24)(cid:388)(cid:429)(cid:430)(cid:85)(cid:431) 8. (cid:103) “(cid:59)(cid:40)(cid:201)(cid:202)(cid:203)(cid:39)(cid:204)(cid:7)(cid:453)(cid:184)(cid:454)(cid:455)(cid:456)(cid:444)(cid:457)”(cid:3)(cid:321)(cid:458)(cid:297)(cid:435)(cid:459)(cid:460)(cid:461)(cid:15)(cid:324)(cid:438)(cid:32)(cid:60) “(cid:201)” (cid:80)(cid:9)(cid:307)(cid:287)(cid:7)(cid:441)(cid:149)(cid:9)(cid:315)(cid:439) (cid:12)(cid:3) (cid:32) A. “(cid:293)” (cid:250) “(cid:432)(cid:378)”(cid:24)(cid:184)(cid:243)(cid:300)(cid:433)(cid:47)(cid:231)(cid:367) B. “(cid:293)” (cid:250) “(cid:188)(cid:293)”(cid:24)(cid:184)(cid:243)(cid:434)(cid:435)(cid:45)(cid:301)(cid:47)(cid:436)(cid:437) C. “(cid:293)” (cid:250) “(cid:438)(cid:439)”(cid:24)(cid:184)(cid:243)(cid:438)(cid:439)(cid:440)(cid:441)(cid:442)(cid:443) D. “(cid:293)” (cid:250) “(cid:377)(cid:378)”(cid:24)(cid:184)(cid:243)(cid:300)(cid:433)(cid:47)(cid:150)(cid:28) 9. (cid:301)(cid:427)(cid:103) “(cid:99)(cid:100)(cid:82)(cid:83)(cid:81)(cid:7)(cid:101)(cid:102)(cid:87)(cid:16)(cid:86)”(cid:3)(cid:462)(cid:463)(cid:435)(cid:464)(cid:465)(cid:116)(cid:171)(cid:438)(cid:32)(cid:60) “(cid:81)” (cid:80)(cid:9)(cid:307)(cid:287)(cid:7)(cid:308)(cid:193)(cid:9)(cid:315)(cid:439)(cid:12)(cid:3) (cid:32) A. “(cid:262)” (cid:184)(cid:260)(cid:261)(cid:444)(cid:262)(cid:85)(cid:445)(cid:47)(cid:446)(cid:447)(cid:448)(cid:215) B. “(cid:262)” (cid:307)(cid:272)(cid:257)(cid:47)(cid:449)(cid:336)(cid:123)(cid:273)(cid:274) C. “(cid:262)” (cid:184)(cid:260)(cid:261)(cid:47)(cid:81)(cid:292)(cid:346)(cid:450) D. “(cid:262)” (cid:123) “(cid:265)” (cid:333)(cid:140)(cid:24)(cid:184)(cid:382)(cid:347)(cid:47)(cid:162)(cid:395)(cid:275) 10. (cid:301)(cid:427)(cid:28)(cid:29)(cid:60)(cid:7)(cid:440)(cid:302) “(cid:95)(cid:96)(cid:97)(cid:98)” (cid:36)(cid:37)(cid:9)(cid:315)(cid:439)(cid:12)(cid:3) (cid:32) A. (cid:451)(cid:452)(cid:453)(cid:202)(cid:454)(cid:455)(cid:24)(cid:332)(cid:456)(cid:431)(cid:457)(cid:74)(cid:405) B. (cid:135)(cid:242)(cid:243)(cid:61)(cid:244)(cid:24)(cid:245)(cid:246)(cid:229)(cid:247)(cid:21) C. (cid:142)(cid:37)(cid:427)(cid:428)(cid:342)(cid:24)(cid:388)(cid:429)(cid:430)(cid:85)(cid:431) D. (cid:398)(cid:458)(cid:332)(cid:359)(cid:459)(cid:9)(cid:460)(cid:24)(cid:413)(cid:373)(cid:402)(cid:461)(cid:462)(cid:463)(cid:346) (cid:9)(cid:4)(cid:170)(cid:171)(cid:11)(cid:51)(cid:168)(cid:171) 1 (cid:132)(cid:24)(cid:169) 20 (cid:132)(cid:55) 1. “(cid:128)(cid:129)(cid:130)(cid:131)(cid:132)(cid:15)(cid:133)”(cid:3)(cid:435)(cid:459)(cid:460)(cid:461)(cid:15)(cid:324)(cid:438)(cid:32)(cid:60) “(cid:132)” (cid:12)______(cid:376)(cid:7)(cid:50)(cid:466)(cid:51) “”(cid:24)(cid:108)(cid:96)(cid:16)(cid:172)(cid:173)(cid:174)______(cid:175) (cid:97)(cid:176)(cid:24)(cid:95)(cid:7)(cid:47)(cid:28)(cid:39)______(cid:123)(cid:49)(cid:396) 2. “(cid:64)(cid:65)(cid:40)(cid:41)(cid:42)(cid:7)(cid:68)(cid:69)(cid:20)(cid:44)(cid:11)”(cid:3)(cid:435)(cid:15)(cid:436)(cid:438)(cid:32)(cid:440)(cid:302)______(cid:36)(cid:37)(cid:7)(cid:467)(cid:468)(cid:40) “”(cid:4)(cid:177) “” (cid:9)(cid:39)(cid:95)(cid:249)(cid:7)(cid:394)______ (cid:49)(cid:64)(cid:469)(cid:470)(cid:208)(cid:40)(cid:20)(cid:7)(cid:47)(cid:28)(cid:39)______(cid:123)(cid:49)(cid:396) 3. “(cid:229)(cid:230)(cid:231)(cid:231)(cid:232)(cid:233)(cid:234)”(cid:3)(cid:435)(cid:382)(cid:471)(cid:472)(cid:438)(cid:32)(cid:60) “(cid:231)(cid:231)” (cid:12)______(cid:376)(cid:7)(cid:50)(cid:466)(cid:51) “”(cid:24)(cid:108)(cid:96)(cid:16)(cid:95)(cid:178)(cid:179)(cid:7)(cid:213)(cid:30)(cid:392) ______(cid:7)(cid:47)(cid:28)(cid:39)______(cid:123)(cid:49)(cid:396) 4. “(cid:194)(cid:272)(cid:315)(cid:161)(cid:15)(cid:119)(cid:223)(cid:7)(cid:473)(cid:234)(cid:474)(cid:234)(cid:319)(cid:40)(cid:109)”(cid:3)(cid:435)(cid:321)(cid:317)(cid:475)(cid:476)(cid:477)(cid:281)(cid:256)(cid:411)(cid:478)(cid:438)(cid:32)(cid:440)(cid:302)______(cid:36)(cid:37)(cid:7)(cid:394)______(cid:318) (cid:249)______(cid:7)(cid:125)______(cid:51)(cid:299)(cid:113)(cid:7)(cid:14)______(cid:9)(cid:117)(cid:110)(cid:7)(cid:47)(cid:28)(cid:39)______(cid:123)(cid:49)(cid:396) 5. “(cid:15)(cid:479)(cid:480)(cid:218)(cid:481)(cid:223)(cid:22)(cid:7)(cid:482)(cid:483)(cid:186)(cid:39)(cid:484)(cid:485)(cid:486)”(cid:3)(cid:435)(cid:487)(cid:488)(cid:370)(cid:489)(cid:438)(cid:32)(cid:440)(cid:302)______(cid:97)(cid:98)(cid:7)“(cid:15)(cid:479)(cid:480)(cid:218)” (cid:12)______ (cid:3)(cid:95) / (cid:96)(cid:32)(cid:7)“(cid:484)(cid:485)(cid:486)” (cid:12)______(cid:3)(cid:95) / (cid:96)(cid:32)(cid:7)(cid:14)(cid:339)(cid:340)______(cid:7)(cid:47)(cid:28)(cid:39)______(cid:11)(cid:31)(cid:396) (cid:81)(cid:4)(cid:62)(cid:63)(cid:11)(cid:51)(cid:168)(cid:11) 4 (cid:132)(cid:24)(cid:169) 20 (cid:132)(cid:55) 1. (cid:490)(cid:307)(cid:287) “(cid:491)(cid:258)(cid:492)(cid:493)(cid:8)(cid:25)(cid:234)”(cid:3)(cid:321)(cid:458)(cid:297)(cid:435)(cid:459)(cid:460)(cid:461)(cid:15)(cid:324)(cid:438)(cid:32)(cid:60) “(cid:8)” (cid:80)(cid:9)(cid:494)(cid:495)(cid:285)(cid:286)(cid:396) 2. (cid:391)(cid:496)(cid:76)(cid:287) “(cid:194)(cid:272)(cid:315)(cid:161)(cid:15)(cid:119)(cid:223)(cid:7)(cid:473)(cid:234)(cid:474)(cid:234)(cid:319)(cid:40)(cid:109)”(cid:3)(cid:497)(cid:498)(cid:435)(cid:321)(cid:317)(cid:475)(cid:476)(cid:477)(cid:281)(cid:256)(cid:411)(cid:478)(cid:438)(cid:32)(cid:9)(cid:79)(cid:29)(cid:499)(cid:258)(cid:396)3. (cid:500)(cid:79)(cid:80)(cid:501)(cid:502)(cid:7)(cid:307)(cid:287) “(cid:178)(cid:179)(cid:180)(cid:102)(cid:181)(cid:7)(cid:451)(cid:15)(cid:184)(cid:185)(cid:72)”(cid:3)(cid:433)(cid:434)(cid:435)(cid:15)(cid:436)(cid:438)(cid:32)(cid:60) “(cid:72)” (cid:80)(cid:9)(cid:494)(cid:495)(cid:285)(cid:286)(cid:396) 4. (cid:490)(cid:307)(cid:287) “(cid:148)(cid:328)(cid:335)(cid:336)(cid:337)(cid:7)(cid:165)(cid:338)(cid:503)(cid:171)(cid:329)”(cid:3)(cid:462)(cid:463)(cid:435)(cid:180)(cid:458)(cid:448)(cid:504)(cid:438)(cid:32)(cid:9) “(cid:95)(cid:96)(cid:97)(cid:98)” (cid:36)(cid:37)(cid:396) 5. (cid:391)(cid:287) “(cid:87)(cid:505)(cid:361)(cid:12)(cid:186)(cid:49)(cid:90)(cid:7)(cid:125)(cid:249)(cid:15)(cid:133)(cid:325)(cid:506)(cid:40)”(cid:3)(cid:507)(cid:485)(cid:508)(cid:435)(cid:509)(cid:510)(cid:511)(cid:28)(cid:438)(cid:32)(cid:60) “(cid:506)” (cid:80)(cid:9)(cid:499)(cid:258)(cid:396) (cid:68)(cid:4)(cid:20)(cid:21)(cid:180)(cid:87)(cid:85)(cid:86)(cid:51)(cid:169) 20 (cid:132)(cid:55) (cid:512)(cid:419)(cid:321)(cid:458)(cid:297)(cid:435)(cid:459)(cid:460)(cid:461)(cid:15)(cid:324)(cid:438)(cid:7)(cid:513)(cid:514) 24-27 (cid:33)(cid:396) (cid:260)(cid:320)(cid:464)(cid:465)(cid:466)(cid:467)(cid:391)(cid:24)(cid:457)(cid:113)(cid:468)(cid:36)(cid:469)(cid:470)(cid:471)(cid:50)(cid:197)(cid:198)(cid:199)(cid:200)(cid:60)(cid:201)(cid:202)(cid:24)(cid:404)(cid:405)(cid:98)(cid:315)(cid:313)(cid:11)(cid:349)(cid:50) (cid:292)(cid:243)(cid:293)(cid:294)(cid:295)(cid:74)(cid:296)(cid:24)(cid:29)(cid:413)(cid:472)(cid:48)(cid:473)(cid:474)(cid:475)(cid:50)(cid:438)(cid:238)(cid:16)(cid:476)(cid:17)(cid:63)(cid:477)(cid:24)(cid:99)(cid:478)(cid:479)(cid:480)(cid:203)(cid:481)(cid:482)(cid:50) 1. (cid:307)(cid:287) “(cid:330)(cid:57)(cid:515)(cid:331)(cid:516)(cid:517)(cid:518)” (cid:60) “(cid:515)(cid:331)” (cid:9)(cid:494)(cid:495)(cid:285)(cid:286)(cid:396)(cid:3)4 (cid:76)(cid:32) 2. (cid:500)(cid:79)(cid:29)(cid:501)(cid:502)(cid:7)(cid:76)(cid:287) “(cid:491)(cid:258)(cid:492)(cid:493)(cid:8)(cid:25)(cid:234)(cid:7)(cid:128)(cid:129)(cid:130)(cid:131)(cid:132)(cid:15)(cid:133)” (cid:9)(cid:499)(cid:258)(cid:396)(cid:3)5 (cid:76)(cid:32) 3. (cid:391)(cid:287) “(cid:59)(cid:40)(cid:201)(cid:202)(cid:203)(cid:39)(cid:204)” (cid:60) “(cid:59)” (cid:80)(cid:140) “(cid:201)” (cid:80)(cid:9)(cid:174)(cid:175)(cid:396)(cid:3)5 (cid:76)(cid:32) 4. (cid:519)(cid:520)(cid:28)(cid:9)(cid:79)(cid:80) / (cid:79)(cid:29)(cid:272)(cid:521)(cid:113)(cid:114) “(cid:15)(cid:16)(cid:17)(cid:18)”(cid:522)(cid:490)(cid:391)(cid:496)(cid:76)(cid:287)(cid:396)(cid:3)6 (cid:76)(cid:32) (cid:147)(cid:4)(cid:20)(cid:25)(cid:181)(cid:182)(cid:180)(cid:87)(cid:51)(cid:169) 20 (cid:132)(cid:55) (cid:512)(cid:419)(cid:523)(cid:34)(cid:331)(cid:435)(cid:328)(cid:161)(cid:438)(cid:7)(cid:513)(cid:514) 28-32 (cid:33)(cid:396) (cid:350)(cid:411)(cid:37)(cid:373)(cid:483)(cid:74)(cid:405)(cid:24)(cid:465)(cid:484)(cid:485)(cid:486)(cid:340)(cid:484)(cid:487)(cid:50)(cid:488)(cid:38)(cid:489)(cid:110)(cid:11)(cid:324)(cid:201)(cid:24)(cid:96)(cid:97)(cid:98)(cid:62)(cid:99)(cid:100)(cid:101)(cid:50) 1. (cid:307)(cid:287) “(cid:325)(cid:72)(cid:328)(cid:524)(cid:525)(cid:39)(cid:129)” (cid:60) “(cid:525)” (cid:80)(cid:9)(cid:499)(cid:258)(cid:396)(cid:3)3 (cid:76)(cid:32) 2. (cid:500)(cid:79)(cid:29)(cid:501)(cid:502)(cid:7)(cid:76)(cid:287) “(cid:526)(cid:527)(cid:528)(cid:529)(cid:530)(cid:527)(cid:531)” (cid:9)(cid:494)(cid:495)(cid:285)(cid:286)(cid:396)(cid:3)4 (cid:76)(cid:32) 3. (cid:391)(cid:287) “(cid:152)(cid:153)(cid:130)(cid:154)(cid:155)(cid:156)(cid:157)” (cid:60) “(cid:154)” (cid:80)(cid:9)(cid:249)(cid:302)(cid:396)(cid:3)4 (cid:76)(cid:32) 4. (cid:519)(cid:520)(cid:28)(cid:9)(cid:79)(cid:80) / (cid:79)(cid:29)(cid:272)(cid:521)(cid:113)(cid:114) “(cid:15)(cid:161)(cid:162)(cid:96)”(cid:522)(cid:490)(cid:391)(cid:496)(cid:76)(cid:287)(cid:396)(cid:3)4 (cid:76)(cid:32) 5. (cid:97)(cid:98) “(cid:152)(cid:153)” (cid:140) “(cid:15)(cid:198)(cid:25)”(cid:7)(cid:76)(cid:287)(cid:28)(cid:29)(cid:49)(cid:46)(cid:532)(cid:374)(cid:9)(cid:36)(cid:37)(cid:396)(cid:3)5 (cid:76)(cid:32) (cid:512)(cid:419)(cid:303)(cid:533)(cid:28)(cid:29) “(cid:226)(cid:339)(cid:490)(cid:37)(cid:260)(cid:363)(cid:401)(cid:24)(cid:491)(cid:492)(cid:493)(cid:337)(cid:494)(cid:495)(cid:496)”(cid:24)(cid:513)(cid:514) 33-35 (cid:33)(cid:396) 1. (cid:307)(cid:287) “(cid:534)(cid:535)(cid:536)(cid:328)(cid:82)(cid:484)(cid:537)” (cid:60) “(cid:534)” (cid:80)(cid:9)(cid:494)(cid:495)(cid:285)(cid:286)(cid:396)(cid:3)3 (cid:76)(cid:32) 2. (cid:500)(cid:79)(cid:29)(cid:501)(cid:502)(cid:7)(cid:76)(cid:287) “(cid:538)(cid:539)(cid:214)(cid:119)(cid:540)(cid:541)(cid:542)” (cid:9)(cid:499)(cid:258)(cid:396)(cid:3)4 (cid:76)(cid:32) 3. (cid:519)(cid:380)(cid:29)(cid:28)(cid:9)(cid:79)(cid:80) / (cid:79)(cid:29)(cid:272)(cid:521)(cid:107)(cid:108) “(cid:82)(cid:373)” (cid:449)(cid:31)(cid:522)(cid:490)(cid:391)(cid:496)(cid:76)(cid:287)(cid:396)(cid:3)3 (cid:76)(cid:32)