当前位置:首页>文档>肖八与指哪背哪对应(卷二)_2026考公资料_(49)政治理论合集_政治理论合集_2025考研政治pdf(笔记)_肖秀荣考研政治_24肖秀荣_24肖八背诵版_木易_木易指哪背哪

肖八与指哪背哪对应(卷二)_2026考公资料_(49)政治理论合集_政治理论合集_2025考研政治pdf(笔记)_肖秀荣考研政治_24肖秀荣_24肖八背诵版_木易_木易指哪背哪

  • 2026-04-10 22:10:25 2026-02-07 12:24:42

文档预览

肖八与指哪背哪对应(卷二)_2026考公资料_(49)政治理论合集_政治理论合集_2025考研政治pdf(笔记)_肖秀荣考研政治_24肖秀荣_24肖八背诵版_木易_木易指哪背哪
肖八与指哪背哪对应(卷二)_2026考公资料_(49)政治理论合集_政治理论合集_2025考研政治pdf(笔记)_肖秀荣考研政治_24肖秀荣_24肖八背诵版_木易_木易指哪背哪
肖八与指哪背哪对应(卷二)_2026考公资料_(49)政治理论合集_政治理论合集_2025考研政治pdf(笔记)_肖秀荣考研政治_24肖秀荣_24肖八背诵版_木易_木易指哪背哪
肖八与指哪背哪对应(卷二)_2026考公资料_(49)政治理论合集_政治理论合集_2025考研政治pdf(笔记)_肖秀荣考研政治_24肖秀荣_24肖八背诵版_木易_木易指哪背哪

文档信息

文档格式
pdf
文档大小
0.619 MB
文档页数
2 页
上传时间
2026-02-07 12:24:42

文档内容

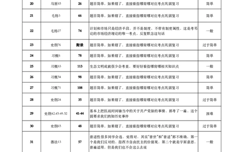
24届 肖8选择题、《指哪背哪》考点对应 & 简单做题提醒 卷(二) 指哪背哪 肖八题号 胖宝老师的提醒 题目难度评价 考点序号 对应页码 1 75 自立自信就是独立自主,独立自主背后的哲学原理,就是尊重客观规 习概3 一般 律、充分发挥主观能动作用,走自己的路 价值评价是有正确和错误之分的,我们不能用不同的人观点不同想这 2 9 马原30 个问题,在任何社会内部,都存在居于主导地位的价值观、价值体 一般 系,这就是判断一个人价值评价正确与否的标准 (1)具体劳动——转移生产资料的价值——使用价值——具体的、 在质上有差异——自然属性——自然关系——构成社会物质财富的物 3 16 马原52 质内容——一切劳动产品共有的属性; 简单 (2)抽象劳动——创造商品价值——价值——在质(抽象劳动)上 无差别的、 一般的——社会属性——社会关系 4 21 马原70 题目简单,如果错了,直接看指哪背哪对应考点巩固复习 简单 5 39 史纲37 题目简单,如果错了,直接看指哪背哪对应考点巩固复习 一般 6 附录 题干设问换了一个问法,考你能不能理解“没有调查就没有发言权”“中 史纲76 一般 国革命需要中国同志了解中国情况”说的就是独立自主 7 78 习概8 题目简单,如果错了,直接看指哪背哪对应考点巩固复习 简单 8 86 习概30 四个选项很容易记混淆,要反复看指哪背哪相关考点 一般 9 117 习概88 题目简单,如果错了,直接看指哪背哪对应考点巩固复习 简单 10 123 AC很容易混,教材原文写的是“坚持亲诚惠容和与邻为善、以邻为伴 习概100 一般 周边外交方针”,亲诚惠容是周边外交理念,后边的是方针 11 28.31.34 题目设问有难度,其实就是变现在问,近代史我们学过的运动中,哪 史纲3.14.20 一般 一场运动是对抗封建的 近代史历史名人著作考对比,你就逐个选项去和题干中的每一本著作 12 11 史纲30 进行对比,有就在选项后边打个勾,没有就打个×,这样思维不会混 一般 乱 13 69 题目设问其实就是在问,中国革命的转折,到底转的是什么,肯定是 毛特12 简单 革命重心呀,城市→农村 14 45.46 史纲55.60 题目简单,如果错了,直接看指哪背哪对应考点巩固复习 简单 15 61 德法22 题目简单,如果错了,直接看指哪背哪对应考点巩固复习 简单 16 今年涉及到“双11”的所有内容,都要好好看、反复看,这是我国近年 “双11”时政考点 简单 来最大的主场外交事件24届 肖8选择题、《指哪背哪》考点对应 & 简单做题提醒 卷(二) 指哪背哪 肖八题号 胖宝老师的提醒 题目难度评价 考点序号 对应页码 17 8 马原23.25 题目简单,如果错了,直接看指哪背哪对应考点巩固复习 一般 18 9 马原30 题目简单,如果错了,直接看指哪背哪对应考点巩固复习 一般 19 16 马原53 题目简单,如果错了,直接看指哪背哪对应考点巩固复习 简单 20 26 马原85 题目简单,如果错了,直接看指哪背哪对应考点巩固复习 简单 21 66 毛特3 题目简单,如果错了,直接看指哪背哪对应考点巩固复习 简单 22 74 计划和市场只是经济手段,并不是制度,不带有制度属性,这是考邓 毛特27 一般 论的市场经济理论的唯一考点,反复默念这句话 23 附录 史纲76 题目简单,如果错了,直接看指哪背哪对应考点巩固复习 过于简单 24 78 习概8 题目简单,如果错了,直接看指哪背哪对应考点巩固复习 简单 25 113 习概83 生态文明成就很少会考查,要好好看指哪背哪相关知识点 一般 26 98 习概54 题目简单,如果错了,直接看指哪背哪对应考点巩固复习 简单 27 108 习概71 题目简单,如果错了,直接看指哪背哪对应考点巩固复习 简单 28 35 史纲24 题目简单,如果错了,直接看指哪背哪对应考点巩固复习 过于简单 29 41-44 基本上把抗战时间轴当中的关于共产党做的事情,都考了一遍,这个 史纲42.45-49.52 困难 提要求我们熟知历史事件 30 48 史纲65 题目简单,如果错了,直接看指哪背哪对应考点巩固复习 过于简单 普适性很多同学会选,觉得对,其实“普世”和“普适”都不准确,第一 31 57 德法13 个是我们反对的,指西方自由民主的价值观,第二个就是字面意思, 一般 普遍适用,但是我们也不会这么去说 32 63 德法28 题目简单,如果错了,直接看指哪背哪对应考点巩固复习 简单 今年涉及到“双11”的所有内容,都要好好看、反复看,这是我国近年 33 “全球文明倡议”时政考点 来最大的主场外交事件 简单