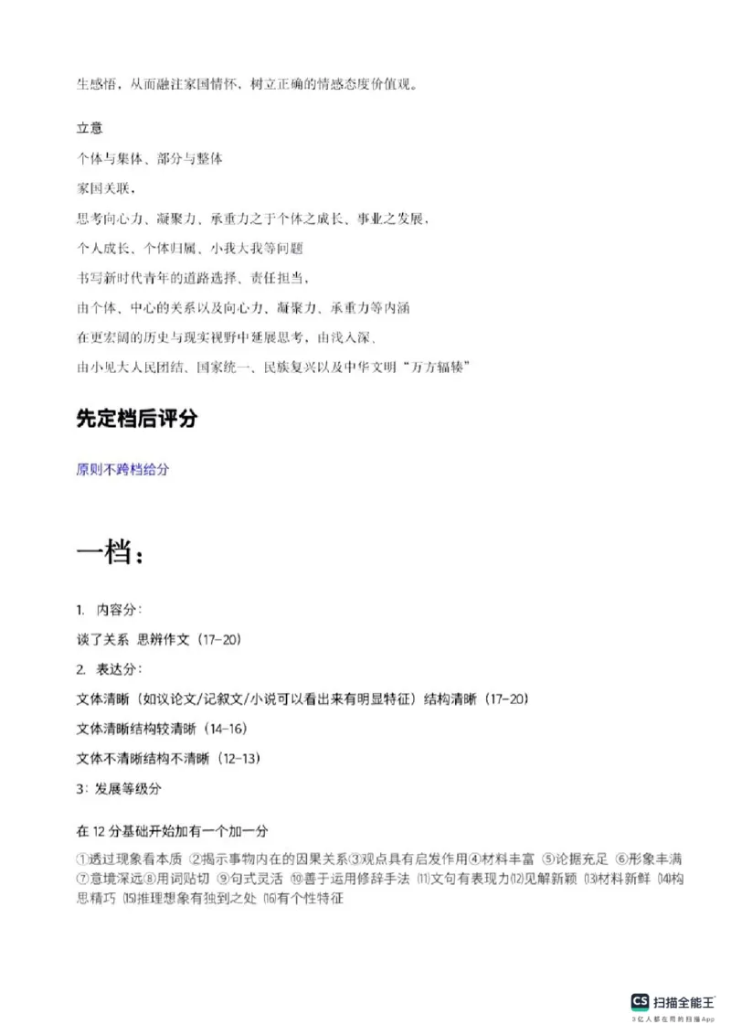
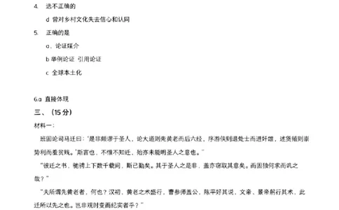
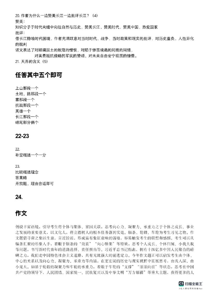
当前位置:首页>文档>2025年天津市高考语文真题及答案_1.高考2025全国各省真题+答案_00.2025各省市高考真题及答案(按省份分类)_3、天津卷(全科,持续更新)_1.语文_2025年高考语文(天津卷)真题及答案

2025年天津市高考语文真题及答案_1.高考2025全国各省真题+答案_00.2025各省市高考真题及答案(按省份分类)_3、天津卷(全科,持续更新)_1.语文_2025年高考语文(天津卷)真题及答案

  • 2026-04-14 20:27:56 2026-02-09 02:08:05

文档预览

2025年天津市高考语文真题及答案_1.高考2025全国各省真题+答案_00.2025各省市高考真题及答案(按省份分类)_3、天津卷(全科,持续更新)_1.语文_2025年高考语文(天津卷)真题及答案
2025年天津市高考语文真题及答案_1.高考2025全国各省真题+答案_00.2025各省市高考真题及答案(按省份分类)_3、天津卷(全科,持续更新)_1.语文_2025年高考语文(天津卷)真题及答案
2025年天津市高考语文真题及答案_1.高考2025全国各省真题+答案_00.2025各省市高考真题及答案(按省份分类)_3、天津卷(全科,持续更新)_1.语文_2025年高考语文(天津卷)真题及答案
2025年天津市高考语文真题及答案_1.高考2025全国各省真题+答案_00.2025各省市高考真题及答案(按省份分类)_3、天津卷(全科,持续更新)_1.语文_2025年高考语文(天津卷)真题及答案
2025年天津市高考语文真题及答案_1.高考2025全国各省真题+答案_00.2025各省市高考真题及答案(按省份分类)_3、天津卷(全科,持续更新)_1.语文_2025年高考语文(天津卷)真题及答案
2025年天津市高考语文真题及答案_1.高考2025全国各省真题+答案_00.2025各省市高考真题及答案(按省份分类)_3、天津卷(全科,持续更新)_1.语文_2025年高考语文(天津卷)真题及答案
2025年天津市高考语文真题及答案_1.高考2025全国各省真题+答案_00.2025各省市高考真题及答案(按省份分类)_3、天津卷(全科,持续更新)_1.语文_2025年高考语文(天津卷)真题及答案
2025年天津市高考语文真题及答案_1.高考2025全国各省真题+答案_00.2025各省市高考真题及答案(按省份分类)_3、天津卷(全科,持续更新)_1.语文_2025年高考语文(天津卷)真题及答案
2025年天津市高考语文真题及答案_1.高考2025全国各省真题+答案_00.2025各省市高考真题及答案(按省份分类)_3、天津卷(全科,持续更新)_1.语文_2025年高考语文(天津卷)真题及答案
2025年天津市高考语文真题及答案_1.高考2025全国各省真题+答案_00.2025各省市高考真题及答案(按省份分类)_3、天津卷(全科,持续更新)_1.语文_2025年高考语文(天津卷)真题及答案
2025年天津市高考语文真题及答案_1.高考2025全国各省真题+答案_00.2025各省市高考真题及答案(按省份分类)_3、天津卷(全科,持续更新)_1.语文_2025年高考语文(天津卷)真题及答案
2025年天津市高考语文真题及答案_1.高考2025全国各省真题+答案_00.2025各省市高考真题及答案(按省份分类)_3、天津卷(全科,持续更新)_1.语文_2025年高考语文(天津卷)真题及答案
2025年天津市高考语文真题及答案_1.高考2025全国各省真题+答案_00.2025各省市高考真题及答案(按省份分类)_3、天津卷(全科,持续更新)_1.语文_2025年高考语文(天津卷)真题及答案
2025年天津市高考语文真题及答案_1.高考2025全国各省真题+答案_00.2025各省市高考真题及答案(按省份分类)_3、天津卷(全科,持续更新)_1.语文_2025年高考语文(天津卷)真题及答案
2025年天津市高考语文真题及答案_1.高考2025全国各省真题+答案_00.2025各省市高考真题及答案(按省份分类)_3、天津卷(全科,持续更新)_1.语文_2025年高考语文(天津卷)真题及答案
2025年天津市高考语文真题及答案_1.高考2025全国各省真题+答案_00.2025各省市高考真题及答案(按省份分类)_3、天津卷(全科,持续更新)_1.语文_2025年高考语文(天津卷)真题及答案

文档信息

文档格式
pdf
文档大小
1.302 MB
文档页数
12 页
上传时间
2026-02-09 02:08:05