当前位置:首页>文档>26考研_肖一千题背诵手册修齐带刷营DAY02_2025专四专八真题及备考资料_肖秀荣押题汇总_11张修齐十页纸_26张修齐肖1000题带刷笔记

26考研_肖一千题背诵手册修齐带刷营DAY02_2025专四专八真题及备考资料_肖秀荣押题汇总_11张修齐十页纸_26张修齐肖1000题带刷笔记

  • 2026-02-28 20:04:11 2026-02-13 05:02:46

文档预览

26考研_肖一千题背诵手册修齐带刷营DAY02_2025专四专八真题及备考资料_肖秀荣押题汇总_11张修齐十页纸_26张修齐肖1000题带刷笔记
26考研_肖一千题背诵手册修齐带刷营DAY02_2025专四专八真题及备考资料_肖秀荣押题汇总_11张修齐十页纸_26张修齐肖1000题带刷笔记
26考研_肖一千题背诵手册修齐带刷营DAY02_2025专四专八真题及备考资料_肖秀荣押题汇总_11张修齐十页纸_26张修齐肖1000题带刷笔记
26考研_肖一千题背诵手册修齐带刷营DAY02_2025专四专八真题及备考资料_肖秀荣押题汇总_11张修齐十页纸_26张修齐肖1000题带刷笔记
26考研_肖一千题背诵手册修齐带刷营DAY02_2025专四专八真题及备考资料_肖秀荣押题汇总_11张修齐十页纸_26张修齐肖1000题带刷笔记

文档信息

文档格式
pdf
文档大小
1.148 MB
文档页数
5 页
上传时间
2026-02-13 05:02:46

文档内容

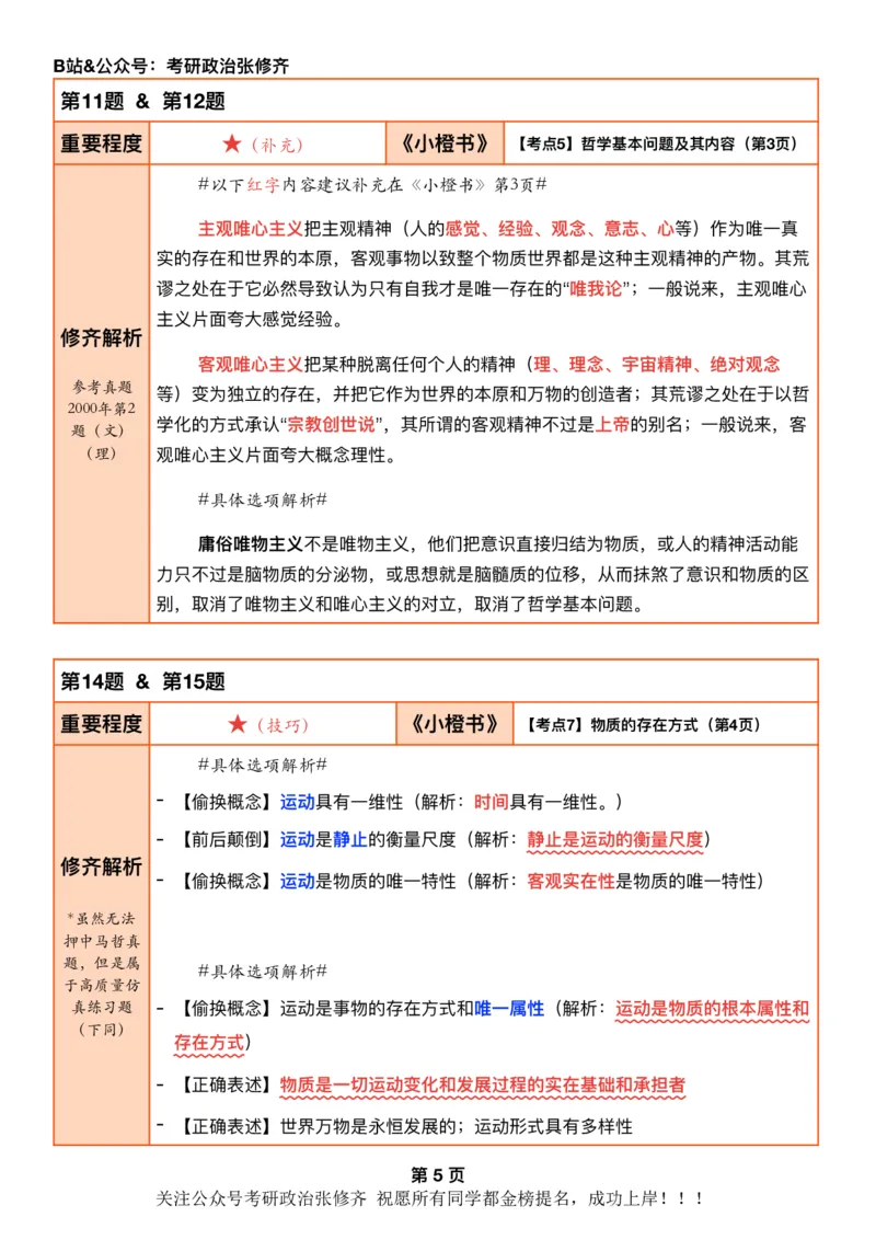
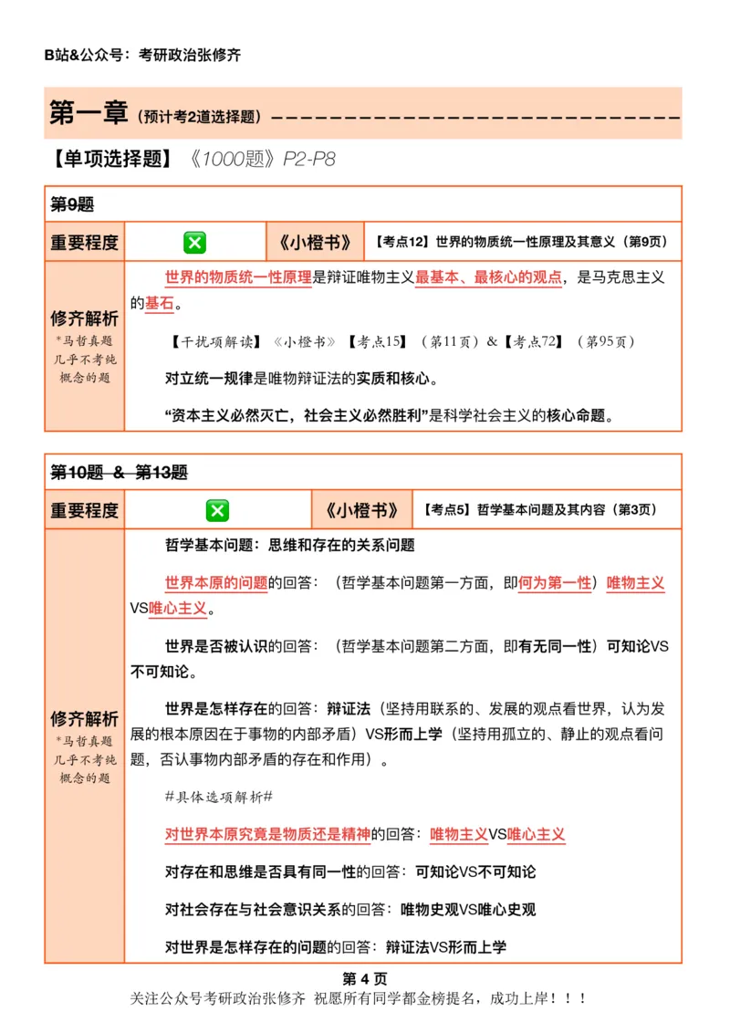
B站&公众号:考研政治张修⻬ 第⼀章 (预计考2道选择题)———————————————————————————— 【单项选择题】《1000题》P2-P8 第9题 重要程度 ❎ 《⼩橙书》 【考点12】世界的物质统⼀性原理及其意义(第9⻚) 世界的物质统⼀性原理是辩证唯物主义最基本、最核⼼的观点,是⻢克思主义 的基⽯。 修⻬解析 *马哲真题 【⼲扰项解读】《小橙书》【考点15】(第11页)&【考点72】(第95页) ⼏乎不考纯 概念的题 对⽴统⼀规律是唯物辩证法的实质和核⼼。 “资本主义必然灭亡,社会主义必然胜利”是科学社会主义的核⼼命题。 第10题 & 第13题 重要程度 ❎ 《⼩橙书》 【考点5】哲学基本问题及其内容(第3⻚) 哲学基本问题:思维和存在的关系问题 世界本原的问题的回答:(哲学基本问题第⼀⽅⾯,即何为第⼀性)唯物主义 VS唯⼼主义。 世界是否被认识的回答:(哲学基本问题第⼆⽅⾯,即有⽆同⼀性)可知论VS 不可知论。 世界是怎样存在的回答:辩证法(坚持⽤联系的、发展的观点看世界,认为发 修⻬解析 展的根本原因在于事物的内部⽭盾)VS形⽽上学(坚持⽤孤⽴的、静⽌的观点看问 *马哲真题 ⼏乎不考纯 题,否认事物内部⽭盾的存在和作⽤)。 概念的题 #具体选项解析# 对世界本原究竟是物质还是精神的回答:唯物主义VS唯⼼主义 对存在和思维是否具有同⼀性的回答:可知论VS不可知论 对社会存在与社会意识关系的回答:唯物史观VS唯⼼史观 对世界是怎样存在的问题的回答:辩证法VS形⽽上学 第 4 ⻚ 关注公众号考研政治张修齐 祝愿所有同学都金榜提名,成功上岸!!!B站&公众号:考研政治张修⻬ 第11题 & 第12题 重要程度 ★(补充) 《⼩橙书》 【考点5】哲学基本问题及其内容(第3⻚) #以下红字内容建议补充在《小橙书》第3页# 主观唯⼼主义把主观精神(⼈的感觉、经验、观念、意志、⼼等)作为唯⼀真 实的存在和世界的本原,客观事物以致整个物质世界都是这种主观精神的产物。其荒 谬之处在于它必然导致认为只有⾃我才是唯⼀存在的“唯我论”;⼀般说来,主观唯⼼ 主义⽚⾯夸⼤感觉经验。 修⻬解析 客观唯⼼主义把某种脱离任何个⼈的精神(理、理念、宇宙精神、绝对观念 参考真题 等)变为独⽴的存在,并把它作为世界的本原和万物的创造者;其荒谬之处在于以哲 2000年第2 学化的⽅式承认“宗教创世说”,其所谓的客观精神不过是上帝的别名;⼀般说来,客 题(⽂) (理) 观唯⼼主义⽚⾯夸⼤概念理性。 #具体选项解析# 庸俗唯物主义不是唯物主义,他们把意识直接归结为物质,或⼈的精神活动能 ⼒只不过是脑物质的分泌物,或思想就是脑髓质的位移,从⽽抹煞了意识和物质的区 别,取消了唯物主义和唯⼼主义的对⽴,取消了哲学基本问题。 第14题 & 第15题 重要程度 ★(技巧) 《⼩橙书》 【考点7】物质的存在⽅式(第4⻚) #具体选项解析# - 【偷换概念】运动具有⼀维性(解析:时间具有⼀维性。) - 【前后颠倒】运动是静⽌的衡量尺度(解析:静⽌是运动的衡量尺度) 修⻬解析 - 【偷换概念】运动是物质的唯⼀特性(解析:客观实在性是物质的唯⼀特性) *虽然⽆法 押中马哲真 题,但是属 #具体选项解析# 于⾼质量仿 真练习题 - 【偷换概念】运动是事物的存在⽅式和唯⼀属性(解析:运动是物质的根本属性和 (下同) 存在⽅式) - 【正确表述】物质是⼀切运动变化和发展过程的实在基础和承担者 - 【正确表述】世界万物是永恒发展的;运动形式具有多样性 第 5 ⻚ 关注公众号考研政治张修齐 祝愿所有同学都金榜提名,成功上岸!!!B站&公众号:考研政治张修⻬ 第16题 重要程度 ★(技巧) 《⼩橙书》 【考点7】物质的存在⽅式(第5⻚) #具体选项解析# - 【原则错误】时空是⼈们主观经验的产物(解析:唯⼼主义) - 【正确表述】没有绝对静⽌的事物 修⻬解析 - 【偷换概念】⽆条件的绝对运动是物质的唯⼀特性(解析:客观实在性是物质的唯 ⼀特性) - 【原则错误】静⽌是运动的普遍状态(解析:物质运动在⼀定条件下的稳定状态) 第17题 重要程度 ★(技巧) 《⼩橙书》 【考点10】主观能动性与客观规律性的统⼀(第7⻚) #具体选项解析# - 【原则错误】⾃然规律的变化取决于⼈的观察结果(解析:规律是客观的) 修⻬解析 - 【正确表述】⼀切事物都处在永恒的运动、变化和发展之中 - 【原则错误】主观能动性与客观规律性相互影响、相互决定(解析:尊重事物发展 *此题来自 的客观规律性与发挥⼈的主观能动性是辩证统⼀的,尊重客观规律是正确发挥主观 模考卷的综 合性模拟题 能动性的前提;主观能动性不能决定客观规律性) - 【原则错误】认识真理是⼀个仁者⻅仁、智者⻅智的永⽆定论的过程(解析:在同 ⼀条件下对于特定的认识客体的真理性认识只有⼀个,⽽不可能有多个) 第18题 重要程度 ★(技巧) 《⼩橙书》 【考点7】物质的存在⽅式(第5⻚) #具体选项解析# - 【原则错误】时空是⼀切运动的观念载体 - 【正确表述】时空与物质运动不可分割 修⻬解析 - 【原则错误】物质运动是绝对的,时空是相对的(解析:物质运动时间和空间的客 观实在性是绝对的,物质运动时间和空间的具体特性是相对的) - 【原则错误】物质运动的客观的,时空是主观的(解析:物质运动与时间和空间的 不可分割证明了时间和空间的客观性) 第 6 ⻚ 关注公众号考研政治张修齐 祝愿所有同学都金榜提名,成功上岸!!!B站&公众号:考研政治张修⻬ 第19题 & 第20题 重要程度 ★(技巧) 《⼩橙书》 【考点7】物质的存在⽅式(第5⻚) #具体选项解析# - 【原则错误】时间的客观性是相对的(解析:时间的客观性是绝对的) - 【原则错误】时间是意识和观念的产物(解析:唯⼼主义) - 【原则错误】⼈⽆法认识时间的⽆限性(解析:不可知论) - 【正确表述】⼈对时间的认识具有能动性 修⻬解析 #具体选项解析# - 【原则错误】时空是“绝对观念”的外在表现形式(解析:客观唯⼼主义) - 【原则错误】时空是⼈类感性直观的先天形式(解析:主观唯⼼主义) - 【原则错误】时空是“⼀切事物的贮藏所”(解析:割裂了物质运动和时间空间的联 系,形⽽上学) - 【正确表述】时间和空间是运动着的物质的基本存在形式 第21题 & 第22题 重要程度 ★(概念) 《⼩橙书》 【考点8】物质世界的⼆重化(第5&6⻚) ⼈的实践活动是⾃然界与⼈类社会、客观世界与主观世界相分化的关键,也是 它们相统⼀的关键。 区别:在⾃然界中⼀切都是⾃发产⽣的,在⼈类社会中⼀切都打着⼈的意识的 印记,是⼈有⽬的的实践活动的结果。联系:在⾃然界中有“⼈化⾃然”,即经过⼈的 修⻬解析 改造并体现着⼈的⽬的和意志的⾃然,在社会中有⾃然物质和⾃然⼒的运⽤。另外, 客观世界是不依赖于⼈的思想意识⽽存在的现实世界,包括⾃然界和⼈类社会。主观 *这是2023版 本科教材新 世界是指⼈的意识、观念世界,是⼈的头脑反映和把握物质世界的精神活动的总和。 增考点 #具体选项解析# - 【原则错误】⾃然界受⾃然规律⽀配,⽽⼈类社会的发展⽅向是由每⼀个参与历史 的⼈决定的(解析:凡是社会中从事⼀定认识活动和实践活动的⼈,都是历史的参 与者,历史的创造者是指社会发展的推动者以及社会发展⽅向和总趋势的决定者) 第 7 ⻚ 关注公众号考研政治张修齐 祝愿所有同学都金榜提名,成功上岸!!!B站&公众号:考研政治张修⻬ 第23题 重要程度 ★(技巧) 《⼩橙书》 【考点9】物质和意识的辩证关系(第6⻚) #具体选项解析# - 【原则错误】⼈脑不存在“固有形象”,意识也⽆法“主观⾃⽣” - 客观事物的主观映象=意识,对现实世界的歪曲反映=谬误(解析:正确的意识和 修⻬解析 错误的意识的区别不在于它们是不是对存在的反映,⽽在于前者的反映是近似真实 的,后者的反映则是歪曲或虚幻的;这种歪曲或虚幻的主观映象仍然是对于客观对 象的反映,如⻤神观念,都可以从现实世界中找到其物质“原型”) ———————————————————DAY02 完结——————————————————— 另外也给大家推荐一下老张的内部班 有需要的宝子可以联系咱们的小助理哦 咱们的内部班 咱们的课程 包含所有的资料 和答疑 强化+冲刺+时政+押题(十页纸) 高端优学班799 培优保分班1299 课程 全包含 课程 全包含 强化提升阶段:肖1000题/马原/史纲/毛特/道法/选择题技巧; 强化提升阶段:肖1000题/马原/史纲/毛特/道法/选择题技巧; 百日冲关阶段:习概/时政/新大纲/肖八/分析题; 百日冲关阶段:习概/时政/新大纲/肖八/分析题; 押题点睛阶段:肖四/时政押题/分析题密押/张三终极押题; 押题点睛阶段:肖四/时政押题/分析题密押/张三终极押题; 纸质资料:《肖1000题》《考研政治提分笔记(小橙书)》《肖8》 培优补弱阶段: 《张修齐十页纸(含新增+时政+分析题模板)》 纸质资料:《肖1000题》《考研政治提分笔记(小橙书)》《肖8》《张修齐十 电子资料:《飞跃80分》《肖1000题》《26考研政治新大纲讲义》《肖 页纸(含 新增+时政+分析题模板)》 八逐题精析手册》《肖四逐题精析手册》《张修齐终极预测三套卷》 电子资料:《飞跃80分》《肖1000题》《26考研政治新大纲讲义》《肖八逐题 督学:上课提醒 课后讲义提供 精析手册》 《肖四逐题精析手册》《张修齐终极预测三套卷》 答疑:不懂的问题随时咨询搞懂 督学:10人小班 3v1督学 1v1上课提醒 听课:每周一和周四晚上七点半直播 答疑:1v1答疑+群答疑 省时:只需要听自己必听的 更多的时间可以复习专业课 计划:班主任1v1制定学习计划 现在报名的话只需要799哦 省时:只需要听自己必听的 更多的时间可以复习专业课 保分:旱区保分65 其他地区保分70 不到退费一半 扫描右边二维码咨询咱们的小助理哦!!! 关注公众号考研政治张修齐 祝愿所有同学都金榜提名,成功上岸!!!
基本 文件 流程 错误 SQL 调试
  1. 请求信息 : 2026-03-01 08:27:01 HTTP/1.1 GET : https://www.yeyulingfeng.com/wendang/216266.html
  2. 运行时间 : 0.083973s [ 吞吐率:11.91req/s ] 内存消耗:6,345.79kb 文件加载:144
  3. 缓存信息 : 0 reads,0 writes
  4. 会话信息 : SESSION_ID=2422341ce62a3e126b7bc9ebbd4bcb91
  1. /yingpanguazai/ssd/ssd1/www/wwww.yeyulingfeng.com/public/index.php ( 0.79 KB )
  2. /yingpanguazai/ssd/ssd1/www/wwww.yeyulingfeng.com/vendor/autoload.php ( 0.17 KB )
  3. /yingpanguazai/ssd/ssd1/www/wwww.yeyulingfeng.com/vendor/composer/autoload_real.php ( 2.49 KB )
  4. /yingpanguazai/ssd/ssd1/www/wwww.yeyulingfeng.com/vendor/composer/platform_check.php ( 0.90 KB )
  5. /yingpanguazai/ssd/ssd1/www/wwww.yeyulingfeng.com/vendor/composer/ClassLoader.php ( 14.03 KB )
  6. /yingpanguazai/ssd/ssd1/www/wwww.yeyulingfeng.com/vendor/composer/autoload_static.php ( 6.05 KB )
  7. /yingpanguazai/ssd/ssd1/www/wwww.yeyulingfeng.com/vendor/topthink/think-helper/src/helper.php ( 8.34 KB )
  8. /yingpanguazai/ssd/ssd1/www/wwww.yeyulingfeng.com/vendor/topthink/think-validate/src/helper.php ( 2.19 KB )
  9. /yingpanguazai/ssd/ssd1/www/wwww.yeyulingfeng.com/vendor/ralouphie/getallheaders/src/getallheaders.php ( 1.60 KB )
  10. /yingpanguazai/ssd/ssd1/www/wwww.yeyulingfeng.com/vendor/topthink/think-orm/src/helper.php ( 1.47 KB )
  11. /yingpanguazai/ssd/ssd1/www/wwww.yeyulingfeng.com/vendor/topthink/think-orm/stubs/load_stubs.php ( 0.16 KB )
  12. /yingpanguazai/ssd/ssd1/www/wwww.yeyulingfeng.com/vendor/topthink/framework/src/think/Exception.php ( 1.69 KB )
  13. /yingpanguazai/ssd/ssd1/www/wwww.yeyulingfeng.com/vendor/topthink/think-container/src/Facade.php ( 2.71 KB )
  14. /yingpanguazai/ssd/ssd1/www/wwww.yeyulingfeng.com/vendor/symfony/deprecation-contracts/function.php ( 0.99 KB )
  15. /yingpanguazai/ssd/ssd1/www/wwww.yeyulingfeng.com/vendor/symfony/polyfill-mbstring/bootstrap.php ( 8.26 KB )
  16. /yingpanguazai/ssd/ssd1/www/wwww.yeyulingfeng.com/vendor/symfony/polyfill-mbstring/bootstrap80.php ( 9.78 KB )
  17. /yingpanguazai/ssd/ssd1/www/wwww.yeyulingfeng.com/vendor/symfony/var-dumper/Resources/functions/dump.php ( 1.49 KB )
  18. /yingpanguazai/ssd/ssd1/www/wwww.yeyulingfeng.com/vendor/topthink/think-dumper/src/helper.php ( 0.18 KB )
  19. /yingpanguazai/ssd/ssd1/www/wwww.yeyulingfeng.com/vendor/symfony/var-dumper/VarDumper.php ( 4.30 KB )
  20. /yingpanguazai/ssd/ssd1/www/wwww.yeyulingfeng.com/vendor/guzzlehttp/guzzle/src/functions_include.php ( 0.16 KB )
  21. /yingpanguazai/ssd/ssd1/www/wwww.yeyulingfeng.com/vendor/guzzlehttp/guzzle/src/functions.php ( 5.54 KB )
  22. /yingpanguazai/ssd/ssd1/www/wwww.yeyulingfeng.com/vendor/topthink/framework/src/think/App.php ( 15.30 KB )
  23. /yingpanguazai/ssd/ssd1/www/wwww.yeyulingfeng.com/vendor/topthink/think-container/src/Container.php ( 15.76 KB )
  24. /yingpanguazai/ssd/ssd1/www/wwww.yeyulingfeng.com/vendor/psr/container/src/ContainerInterface.php ( 1.02 KB )
  25. /yingpanguazai/ssd/ssd1/www/wwww.yeyulingfeng.com/app/provider.php ( 0.19 KB )
  26. /yingpanguazai/ssd/ssd1/www/wwww.yeyulingfeng.com/vendor/topthink/framework/src/think/Http.php ( 6.04 KB )
  27. /yingpanguazai/ssd/ssd1/www/wwww.yeyulingfeng.com/vendor/topthink/think-helper/src/helper/Str.php ( 7.29 KB )
  28. /yingpanguazai/ssd/ssd1/www/wwww.yeyulingfeng.com/vendor/topthink/framework/src/think/Env.php ( 4.68 KB )
  29. /yingpanguazai/ssd/ssd1/www/wwww.yeyulingfeng.com/app/common.php ( 0.03 KB )
  30. /yingpanguazai/ssd/ssd1/www/wwww.yeyulingfeng.com/vendor/topthink/framework/src/helper.php ( 18.78 KB )
  31. /yingpanguazai/ssd/ssd1/www/wwww.yeyulingfeng.com/vendor/topthink/framework/src/think/Config.php ( 5.54 KB )
  32. /yingpanguazai/ssd/ssd1/www/wwww.yeyulingfeng.com/config/alipay.php ( 3.59 KB )
  33. /yingpanguazai/ssd/ssd1/www/wwww.yeyulingfeng.com/vendor/topthink/framework/src/think/facade/Env.php ( 1.67 KB )
  34. /yingpanguazai/ssd/ssd1/www/wwww.yeyulingfeng.com/config/app.php ( 0.95 KB )
  35. /yingpanguazai/ssd/ssd1/www/wwww.yeyulingfeng.com/config/cache.php ( 0.78 KB )
  36. /yingpanguazai/ssd/ssd1/www/wwww.yeyulingfeng.com/config/console.php ( 0.23 KB )
  37. /yingpanguazai/ssd/ssd1/www/wwww.yeyulingfeng.com/config/cookie.php ( 0.56 KB )
  38. /yingpanguazai/ssd/ssd1/www/wwww.yeyulingfeng.com/config/database.php ( 2.48 KB )
  39. /yingpanguazai/ssd/ssd1/www/wwww.yeyulingfeng.com/config/filesystem.php ( 0.61 KB )
  40. /yingpanguazai/ssd/ssd1/www/wwww.yeyulingfeng.com/config/lang.php ( 0.91 KB )
  41. /yingpanguazai/ssd/ssd1/www/wwww.yeyulingfeng.com/config/log.php ( 1.35 KB )
  42. /yingpanguazai/ssd/ssd1/www/wwww.yeyulingfeng.com/config/middleware.php ( 0.19 KB )
  43. /yingpanguazai/ssd/ssd1/www/wwww.yeyulingfeng.com/config/route.php ( 1.89 KB )
  44. /yingpanguazai/ssd/ssd1/www/wwww.yeyulingfeng.com/config/session.php ( 0.57 KB )
  45. /yingpanguazai/ssd/ssd1/www/wwww.yeyulingfeng.com/config/trace.php ( 0.34 KB )
  46. /yingpanguazai/ssd/ssd1/www/wwww.yeyulingfeng.com/config/view.php ( 0.82 KB )
  47. /yingpanguazai/ssd/ssd1/www/wwww.yeyulingfeng.com/app/event.php ( 0.25 KB )
  48. /yingpanguazai/ssd/ssd1/www/wwww.yeyulingfeng.com/vendor/topthink/framework/src/think/Event.php ( 7.67 KB )
  49. /yingpanguazai/ssd/ssd1/www/wwww.yeyulingfeng.com/app/service.php ( 0.13 KB )
  50. /yingpanguazai/ssd/ssd1/www/wwww.yeyulingfeng.com/app/AppService.php ( 0.26 KB )
  51. /yingpanguazai/ssd/ssd1/www/wwww.yeyulingfeng.com/vendor/topthink/framework/src/think/Service.php ( 1.64 KB )
  52. /yingpanguazai/ssd/ssd1/www/wwww.yeyulingfeng.com/vendor/topthink/framework/src/think/Lang.php ( 7.35 KB )
  53. /yingpanguazai/ssd/ssd1/www/wwww.yeyulingfeng.com/vendor/topthink/framework/src/lang/zh-cn.php ( 13.70 KB )
  54. /yingpanguazai/ssd/ssd1/www/wwww.yeyulingfeng.com/vendor/topthink/framework/src/think/initializer/Error.php ( 3.31 KB )
  55. /yingpanguazai/ssd/ssd1/www/wwww.yeyulingfeng.com/vendor/topthink/framework/src/think/initializer/RegisterService.php ( 1.33 KB )
  56. /yingpanguazai/ssd/ssd1/www/wwww.yeyulingfeng.com/vendor/services.php ( 0.14 KB )
  57. /yingpanguazai/ssd/ssd1/www/wwww.yeyulingfeng.com/vendor/topthink/framework/src/think/service/PaginatorService.php ( 1.52 KB )
  58. /yingpanguazai/ssd/ssd1/www/wwww.yeyulingfeng.com/vendor/topthink/framework/src/think/service/ValidateService.php ( 0.99 KB )
  59. /yingpanguazai/ssd/ssd1/www/wwww.yeyulingfeng.com/vendor/topthink/framework/src/think/service/ModelService.php ( 2.04 KB )
  60. /yingpanguazai/ssd/ssd1/www/wwww.yeyulingfeng.com/vendor/topthink/think-trace/src/Service.php ( 0.77 KB )
  61. /yingpanguazai/ssd/ssd1/www/wwww.yeyulingfeng.com/vendor/topthink/framework/src/think/Middleware.php ( 6.72 KB )
  62. /yingpanguazai/ssd/ssd1/www/wwww.yeyulingfeng.com/vendor/topthink/framework/src/think/initializer/BootService.php ( 0.77 KB )
  63. /yingpanguazai/ssd/ssd1/www/wwww.yeyulingfeng.com/vendor/topthink/think-orm/src/Paginator.php ( 11.86 KB )
  64. /yingpanguazai/ssd/ssd1/www/wwww.yeyulingfeng.com/vendor/topthink/think-validate/src/Validate.php ( 63.20 KB )
  65. /yingpanguazai/ssd/ssd1/www/wwww.yeyulingfeng.com/vendor/topthink/think-orm/src/Model.php ( 23.55 KB )
  66. /yingpanguazai/ssd/ssd1/www/wwww.yeyulingfeng.com/vendor/topthink/think-orm/src/model/concern/Attribute.php ( 21.05 KB )
  67. /yingpanguazai/ssd/ssd1/www/wwww.yeyulingfeng.com/vendor/topthink/think-orm/src/model/concern/AutoWriteData.php ( 4.21 KB )
  68. /yingpanguazai/ssd/ssd1/www/wwww.yeyulingfeng.com/vendor/topthink/think-orm/src/model/concern/Conversion.php ( 6.44 KB )
  69. /yingpanguazai/ssd/ssd1/www/wwww.yeyulingfeng.com/vendor/topthink/think-orm/src/model/concern/DbConnect.php ( 5.16 KB )
  70. /yingpanguazai/ssd/ssd1/www/wwww.yeyulingfeng.com/vendor/topthink/think-orm/src/model/concern/ModelEvent.php ( 2.33 KB )
  71. /yingpanguazai/ssd/ssd1/www/wwww.yeyulingfeng.com/vendor/topthink/think-orm/src/model/concern/RelationShip.php ( 28.29 KB )
  72. /yingpanguazai/ssd/ssd1/www/wwww.yeyulingfeng.com/vendor/topthink/think-helper/src/contract/Arrayable.php ( 0.09 KB )
  73. /yingpanguazai/ssd/ssd1/www/wwww.yeyulingfeng.com/vendor/topthink/think-helper/src/contract/Jsonable.php ( 0.13 KB )
  74. /yingpanguazai/ssd/ssd1/www/wwww.yeyulingfeng.com/vendor/topthink/think-orm/src/model/contract/Modelable.php ( 0.09 KB )
  75. /yingpanguazai/ssd/ssd1/www/wwww.yeyulingfeng.com/vendor/topthink/framework/src/think/Db.php ( 2.88 KB )
  76. /yingpanguazai/ssd/ssd1/www/wwww.yeyulingfeng.com/vendor/topthink/think-orm/src/DbManager.php ( 8.52 KB )
  77. /yingpanguazai/ssd/ssd1/www/wwww.yeyulingfeng.com/vendor/topthink/framework/src/think/Log.php ( 6.28 KB )
  78. /yingpanguazai/ssd/ssd1/www/wwww.yeyulingfeng.com/vendor/topthink/framework/src/think/Manager.php ( 3.92 KB )
  79. /yingpanguazai/ssd/ssd1/www/wwww.yeyulingfeng.com/vendor/psr/log/src/LoggerTrait.php ( 2.69 KB )
  80. /yingpanguazai/ssd/ssd1/www/wwww.yeyulingfeng.com/vendor/psr/log/src/LoggerInterface.php ( 2.71 KB )
  81. /yingpanguazai/ssd/ssd1/www/wwww.yeyulingfeng.com/vendor/topthink/framework/src/think/Cache.php ( 4.92 KB )
  82. /yingpanguazai/ssd/ssd1/www/wwww.yeyulingfeng.com/vendor/psr/simple-cache/src/CacheInterface.php ( 4.71 KB )
  83. /yingpanguazai/ssd/ssd1/www/wwww.yeyulingfeng.com/vendor/topthink/think-helper/src/helper/Arr.php ( 16.63 KB )
  84. /yingpanguazai/ssd/ssd1/www/wwww.yeyulingfeng.com/vendor/topthink/framework/src/think/cache/driver/File.php ( 7.84 KB )
  85. /yingpanguazai/ssd/ssd1/www/wwww.yeyulingfeng.com/vendor/topthink/framework/src/think/cache/Driver.php ( 9.03 KB )
  86. /yingpanguazai/ssd/ssd1/www/wwww.yeyulingfeng.com/vendor/topthink/framework/src/think/contract/CacheHandlerInterface.php ( 1.99 KB )
  87. /yingpanguazai/ssd/ssd1/www/wwww.yeyulingfeng.com/app/Request.php ( 0.09 KB )
  88. /yingpanguazai/ssd/ssd1/www/wwww.yeyulingfeng.com/vendor/topthink/framework/src/think/Request.php ( 55.78 KB )
  89. /yingpanguazai/ssd/ssd1/www/wwww.yeyulingfeng.com/app/middleware.php ( 0.25 KB )
  90. /yingpanguazai/ssd/ssd1/www/wwww.yeyulingfeng.com/vendor/topthink/framework/src/think/Pipeline.php ( 2.61 KB )
  91. /yingpanguazai/ssd/ssd1/www/wwww.yeyulingfeng.com/vendor/topthink/think-trace/src/TraceDebug.php ( 3.40 KB )
  92. /yingpanguazai/ssd/ssd1/www/wwww.yeyulingfeng.com/vendor/topthink/framework/src/think/middleware/SessionInit.php ( 1.94 KB )
  93. /yingpanguazai/ssd/ssd1/www/wwww.yeyulingfeng.com/vendor/topthink/framework/src/think/Session.php ( 1.80 KB )
  94. /yingpanguazai/ssd/ssd1/www/wwww.yeyulingfeng.com/vendor/topthink/framework/src/think/session/driver/File.php ( 6.27 KB )
  95. /yingpanguazai/ssd/ssd1/www/wwww.yeyulingfeng.com/vendor/topthink/framework/src/think/contract/SessionHandlerInterface.php ( 0.87 KB )
  96. /yingpanguazai/ssd/ssd1/www/wwww.yeyulingfeng.com/vendor/topthink/framework/src/think/session/Store.php ( 7.12 KB )
  97. /yingpanguazai/ssd/ssd1/www/wwww.yeyulingfeng.com/vendor/topthink/framework/src/think/Route.php ( 23.73 KB )
  98. /yingpanguazai/ssd/ssd1/www/wwww.yeyulingfeng.com/vendor/topthink/framework/src/think/route/RuleName.php ( 5.75 KB )
  99. /yingpanguazai/ssd/ssd1/www/wwww.yeyulingfeng.com/vendor/topthink/framework/src/think/route/Domain.php ( 2.53 KB )
  100. /yingpanguazai/ssd/ssd1/www/wwww.yeyulingfeng.com/vendor/topthink/framework/src/think/route/RuleGroup.php ( 22.43 KB )
  101. /yingpanguazai/ssd/ssd1/www/wwww.yeyulingfeng.com/vendor/topthink/framework/src/think/route/Rule.php ( 26.95 KB )
  102. /yingpanguazai/ssd/ssd1/www/wwww.yeyulingfeng.com/vendor/topthink/framework/src/think/route/RuleItem.php ( 9.78 KB )
  103. /yingpanguazai/ssd/ssd1/www/wwww.yeyulingfeng.com/route/app.php ( 3.52 KB )
  104. /yingpanguazai/ssd/ssd1/www/wwww.yeyulingfeng.com/vendor/topthink/framework/src/think/facade/Route.php ( 4.70 KB )
  105. /yingpanguazai/ssd/ssd1/www/wwww.yeyulingfeng.com/vendor/topthink/framework/src/think/route/dispatch/Controller.php ( 4.74 KB )
  106. /yingpanguazai/ssd/ssd1/www/wwww.yeyulingfeng.com/vendor/topthink/framework/src/think/route/Dispatch.php ( 10.44 KB )
  107. /yingpanguazai/ssd/ssd1/www/wwww.yeyulingfeng.com/app/controller/Index.php ( 10.53 KB )
  108. /yingpanguazai/ssd/ssd1/www/wwww.yeyulingfeng.com/app/BaseController.php ( 2.05 KB )
  109. /yingpanguazai/ssd/ssd1/www/wwww.yeyulingfeng.com/vendor/topthink/think-orm/src/facade/Db.php ( 0.93 KB )
  110. /yingpanguazai/ssd/ssd1/www/wwww.yeyulingfeng.com/vendor/topthink/think-orm/src/db/connector/Mysql.php ( 5.44 KB )
  111. /yingpanguazai/ssd/ssd1/www/wwww.yeyulingfeng.com/vendor/topthink/think-orm/src/db/PDOConnection.php ( 52.47 KB )
  112. /yingpanguazai/ssd/ssd1/www/wwww.yeyulingfeng.com/vendor/topthink/think-orm/src/db/Connection.php ( 8.39 KB )
  113. /yingpanguazai/ssd/ssd1/www/wwww.yeyulingfeng.com/vendor/topthink/think-orm/src/db/ConnectionInterface.php ( 4.57 KB )
  114. /yingpanguazai/ssd/ssd1/www/wwww.yeyulingfeng.com/vendor/topthink/think-orm/src/db/builder/Mysql.php ( 16.58 KB )
  115. /yingpanguazai/ssd/ssd1/www/wwww.yeyulingfeng.com/vendor/topthink/think-orm/src/db/Builder.php ( 24.06 KB )
  116. /yingpanguazai/ssd/ssd1/www/wwww.yeyulingfeng.com/vendor/topthink/think-orm/src/db/BaseBuilder.php ( 27.50 KB )
  117. /yingpanguazai/ssd/ssd1/www/wwww.yeyulingfeng.com/vendor/topthink/think-orm/src/db/Query.php ( 15.71 KB )
  118. /yingpanguazai/ssd/ssd1/www/wwww.yeyulingfeng.com/vendor/topthink/think-orm/src/db/BaseQuery.php ( 45.13 KB )
  119. /yingpanguazai/ssd/ssd1/www/wwww.yeyulingfeng.com/vendor/topthink/think-orm/src/db/concern/TimeFieldQuery.php ( 7.43 KB )
  120. /yingpanguazai/ssd/ssd1/www/wwww.yeyulingfeng.com/vendor/topthink/think-orm/src/db/concern/AggregateQuery.php ( 3.26 KB )
  121. /yingpanguazai/ssd/ssd1/www/wwww.yeyulingfeng.com/vendor/topthink/think-orm/src/db/concern/ModelRelationQuery.php ( 20.07 KB )
  122. /yingpanguazai/ssd/ssd1/www/wwww.yeyulingfeng.com/vendor/topthink/think-orm/src/db/concern/ParamsBind.php ( 3.66 KB )
  123. /yingpanguazai/ssd/ssd1/www/wwww.yeyulingfeng.com/vendor/topthink/think-orm/src/db/concern/ResultOperation.php ( 7.01 KB )
  124. /yingpanguazai/ssd/ssd1/www/wwww.yeyulingfeng.com/vendor/topthink/think-orm/src/db/concern/WhereQuery.php ( 19.37 KB )
  125. /yingpanguazai/ssd/ssd1/www/wwww.yeyulingfeng.com/vendor/topthink/think-orm/src/db/concern/JoinAndViewQuery.php ( 7.11 KB )
  126. /yingpanguazai/ssd/ssd1/www/wwww.yeyulingfeng.com/vendor/topthink/think-orm/src/db/concern/TableFieldInfo.php ( 2.63 KB )
  127. /yingpanguazai/ssd/ssd1/www/wwww.yeyulingfeng.com/vendor/topthink/think-orm/src/db/concern/Transaction.php ( 2.77 KB )
  128. /yingpanguazai/ssd/ssd1/www/wwww.yeyulingfeng.com/vendor/topthink/framework/src/think/log/driver/File.php ( 5.96 KB )
  129. /yingpanguazai/ssd/ssd1/www/wwww.yeyulingfeng.com/vendor/topthink/framework/src/think/contract/LogHandlerInterface.php ( 0.86 KB )
  130. /yingpanguazai/ssd/ssd1/www/wwww.yeyulingfeng.com/vendor/topthink/framework/src/think/log/Channel.php ( 3.89 KB )
  131. /yingpanguazai/ssd/ssd1/www/wwww.yeyulingfeng.com/vendor/topthink/framework/src/think/event/LogRecord.php ( 1.02 KB )
  132. /yingpanguazai/ssd/ssd1/www/wwww.yeyulingfeng.com/vendor/topthink/think-helper/src/Collection.php ( 16.47 KB )
  133. /yingpanguazai/ssd/ssd1/www/wwww.yeyulingfeng.com/vendor/topthink/framework/src/think/facade/View.php ( 1.70 KB )
  134. /yingpanguazai/ssd/ssd1/www/wwww.yeyulingfeng.com/vendor/topthink/framework/src/think/View.php ( 4.39 KB )
  135. /yingpanguazai/ssd/ssd1/www/wwww.yeyulingfeng.com/vendor/topthink/framework/src/think/Response.php ( 8.81 KB )
  136. /yingpanguazai/ssd/ssd1/www/wwww.yeyulingfeng.com/vendor/topthink/framework/src/think/response/View.php ( 3.29 KB )
  137. /yingpanguazai/ssd/ssd1/www/wwww.yeyulingfeng.com/vendor/topthink/framework/src/think/Cookie.php ( 6.06 KB )
  138. /yingpanguazai/ssd/ssd1/www/wwww.yeyulingfeng.com/vendor/topthink/think-view/src/Think.php ( 8.38 KB )
  139. /yingpanguazai/ssd/ssd1/www/wwww.yeyulingfeng.com/vendor/topthink/framework/src/think/contract/TemplateHandlerInterface.php ( 1.60 KB )
  140. /yingpanguazai/ssd/ssd1/www/wwww.yeyulingfeng.com/vendor/topthink/think-template/src/Template.php ( 46.61 KB )
  141. /yingpanguazai/ssd/ssd1/www/wwww.yeyulingfeng.com/vendor/topthink/think-template/src/template/driver/File.php ( 2.41 KB )
  142. /yingpanguazai/ssd/ssd1/www/wwww.yeyulingfeng.com/vendor/topthink/think-template/src/template/contract/DriverInterface.php ( 0.86 KB )
  143. /yingpanguazai/ssd/ssd1/www/wwww.yeyulingfeng.com/runtime/temp/10a0c909b6afa23b5a52a2e2d58c3c0f.php ( 21.70 KB )
  144. /yingpanguazai/ssd/ssd1/www/wwww.yeyulingfeng.com/vendor/topthink/think-trace/src/Html.php ( 4.42 KB )
  1. CONNECT:[ UseTime:0.000496s ] mysql:host=127.0.0.1;port=3306;dbname=wenku;charset=utf8mb4
  2. SHOW FULL COLUMNS FROM `fenlei` [ RunTime:0.000819s ]
  3. SELECT * FROM `fenlei` WHERE `fid` = 0 [ RunTime:0.000323s ]
  4. SELECT * FROM `fenlei` WHERE `fid` = 63 [ RunTime:0.000250s ]
  5. SHOW FULL COLUMNS FROM `set` [ RunTime:0.000449s ]
  6. SELECT * FROM `set` [ RunTime:0.000198s ]
  7. SHOW FULL COLUMNS FROM `wendang` [ RunTime:0.000527s ]
  8. SELECT * FROM `wendang` WHERE `id` = 216266 LIMIT 1 [ RunTime:0.000418s ]
  9. UPDATE `wendang` SET `liulancishu` = 5 WHERE `id` = 216266 [ RunTime:0.000720s ]
  10. UPDATE `wendang` SET `lasttime` = 1772324821 WHERE `id` = 216266 [ RunTime:0.000497s ]
  11. SELECT * FROM `wendang` WHERE `id` < 216266 ORDER BY `id` DESC LIMIT 1 [ RunTime:0.000411s ]
  12. SELECT * FROM `wendang` WHERE `id` > 216266 ORDER BY `id` ASC LIMIT 1 [ RunTime:0.000373s ]
  13. SELECT * FROM `wendang` WHERE `id` <> 216266 ORDER BY `id` DESC LIMIT 10 [ RunTime:0.003674s ]
  14. SELECT * FROM `wendang` WHERE `id` <> 216266 ORDER BY `id` DESC LIMIT 10,10 [ RunTime:0.004099s ]
  15. SELECT * FROM `wendang` WHERE `id` <> 216266 ORDER BY `id` DESC LIMIT 20,10 [ RunTime:0.002881s ]
0.085694s